本文核心数据:中国房地产行业发展历程、中国房地产行业重点政策汇总、全国商品房销售面积与销售金额、产业链各环节市场份额占比
行业概况
1、定义
房地产业是指以土地和建筑物为经营对象,从事房地产开发、建设、经营、管理以及维修、装饰和服务的集多种经济活动为一体的综合性产业,是具有先导性、基础性、带动性和风险性的产业。根据用途的不同,主要分为住宅房地产、商业房地产及产业房地产。住宅房地产是指用以居住的地产,包括普通住宅、公寓、别墅等房地产形式;商业地产通常指用于各种零售、批发、餐饮、娱乐、健身、休闲等经营用途的房地产形式;产业房地产是指以产业为依托,地产为载体,实现土地的整体开发与运营,打造产、学、研产业集群,帮助政府改善区域环境、提升区域竞争力的新型房地产形式。

2、产业链剖析:产业链环节市场庞大
随着我国房地产行业的快速发展,在带动一个城市GDP增长的基础上,房地产产业链上相关产业也随之壮大。产业链主要分为上中下三个阶段,房地产上游主要包括土地供应、建筑材料、工程机械三个环节;中游产业链包括工程咨询(规划、勘察、设计等)、施工建设、房地产开发三个环节;下游主要包括装饰装修、物业管理两个环节。其中,上游的土地供应环节由政府部门主导。


行业发展历程:行业正处于规范调整期
1998年住房市场化改革完全推开了我国房地产市场发展的大门,房地产业迅速崛起,随着住房建设的快速发展,其对经济的影响愈发不容忽视。我国房地产市场自发展以来主要经历以下几个阶段:
(1)萌芽阶段(1978-1998年)。在改革开放前二十年的时间里,房地产市场的发展停滞不前,虽然政府当时进行了多方面的尝试,但是效果不大。
(2)起步发展阶段(1998-2002年)。1998年标志着我国福利化分房制度的彻底结束和住房制度改革市场化的正式开始,至此,我国住房制度发生本质性变化。金融业改革和国外资本介入为房地产行业带来资金支持,同时外资流入带来对写字楼和办公楼的需求,房地产市场的供给和需求进一步扩大。
(3)快速发展阶段(2002-2009年)。2003年房地产业被列为我国经济性支柱产业,房地产投资大幅增加,房价上涨。同时,针对房地产市场在此时期的一些表现,国家逐渐加强房地产信贷控制,灵活调整房贷利率等促进和规范房地产市场发展。
(4)频繁调控阶段(2009-2013年)。针对不断上涨的房价,国家频繁出台相关调控政策,进一步强化差异化住房信贷政策,严格控制对非首套房的信贷政策,抑制投资、投机性购房需求。国八条和新国五条出台,各大城市相继颁布限购限贷政策,企图控制房价过快上涨。
(5)调整规范阶段(2013年至今)。2013年房地产市场长效机制的提出为房地产市场的调控指明方向。2016年提出“房住不炒”定位。2018年强调综合运用金融财税等手段“加快构建多主体供给、多渠道保障、租购并举的住房制度”。2021年楼市“新禁令”提出严格控制房地产信贷供需双方规模,避免炒房行为抬高房价。一系列政策表明,未来长期的一段时间内,我国的房地产行业将进入调整规范阶段,将是一个长期的国家策略,也是未来很多年的一个长期的制度顶层设计。

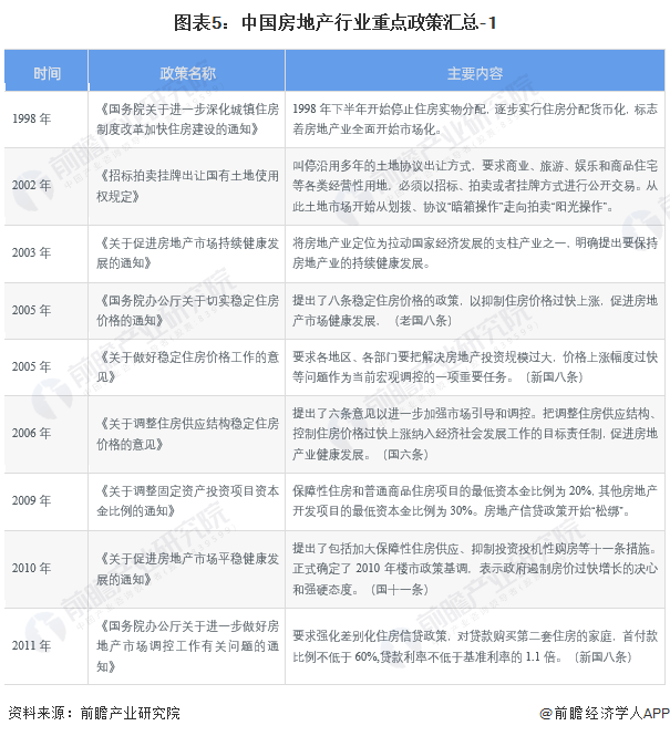
行业政策背景:频繁调控,保证健康发展
自20世纪90年代土地使用权出让制度的确立以来,我国房地产行业历经了多次重大政策调控。总体来讲,房地产刺激与打压政策对房地产投资相应地形成激励与遏制的作用,即房地产的供给与房地产调控政策的方向一致。
1998年7月,国务院颁布《关于进一步深化城镇住房制度改革、加快住房建设的通知》(简称“23号”文件),明确提出“促使住宅业成为新的经济增长点”,并拉开了以取消福利分房为特征的中国住房制度改革。调控效果激活了低迷数年的房地产市场,推动了房地产业的高速发展,我国房地产市场和房地产业进入发展新时期。
2003年,国务院发布了《关于促进房地产市场持续健康发展的通知》,将房地产业定位为拉动国家经济发展的支柱产业之一,明确提出要保持房地产业的持续健康发展。该政策极大的推动了房地产业的迅速发展。同时,为抑制房价的快速上涨,国务院等部门出台了《国务院办公厅关于切实稳定住房价格的通知》,又称“老国八条”等政策,以促进房地产市场健康发展。在各类政策下,我国房地产行业处于频繁调控期。
2016年年底的中央经济工作会议首次提出,“房子是用来住的,不是用来炒的”,此后,与房地产相关的部门陆续出台了与之相配套的政策,涉及到房企融资、购房者信贷等方面。国家、地区的各项规划与政策中也在强调要“房住不炒”的定位。
2021年,央行、银保监会等机构针对房企提出三道红线政策,开始在全国实施。三道红线即剔除预收款项后资产负债率不超过70%、净负债率不超过100%、现金短债比大于1。按照监管要求,到2023年6月底,12家试点房企的“三道红线”指标必须全部达标,2023年底所有房企实现达标。


行业发展现状
1、房地产行业开发投资规模增速有所减缓
由于国家对房地产行业的严格调控,从开发投资规模的增速上来看,2010-2015年期间,增速总体呈现连续下降的趋势;2016年房地产开发投资增速开始反弹,2016-2019年期间,增速有所回升;由于疫情及房地产行业整体下行等原因,2020年及2021年增速开始下降。截至2022年8月份,2022年房地产行业开发投资规模为9.1万亿元。

在开发投资规模增速减缓的背景下,房企也面临较大销售和资金压力,加之“保交付”等政策影响,房企新开工意愿持续下降。2022年1月至8月,房企新开工面积规模为8.51亿平方米,同比大幅下降37%,与2020年同时期相比下降39.2%。

2、全国商品房销售面积与销售金额规模上升减慢
总体来看,我国商品房销售面积与销售金额在2010-2021年期间呈现上升态势。2017年我国商品房销售面积突破16亿平方米,销售金额突破13万亿元。2017 -2021年期间销售面积与销售金额均维持在较高区间,其中销售面积的上升幅度较小,销售金额保持一定的上升规模。截至2022年8月份,我国商品房销售面积为8.79亿平方米,销售金额为8.6亿元。

3、房地产开发企业资产负债率呈现逐年上升的趋势
2014-2020年期间,我国房地产开发企业资产规模呈现逐年上升的趋势,2018年突破80万亿元,与此同时,资产负债率也处于持续上升的态势之中,由2014年77%的负债率上升至2020年80.7%。

4、房地产景气指数有所下降
从房地产行业总体景气度来看,2016-2019年,全国房地产总体景气指数呈现上升趋势,2020Q1由于新冠疫情的影响,行业总体景气指数有所下降。随着疫情逐渐得到控制,全国房地产总体景气指数不断回升,2020Q4为118.2%。2021年第二季度开始,全国房地产总体景气指数有所下降,2022Q2为98.5%。

5、2022年共10家房企暴雷
在近几年政府宏观调控收紧的背景下,房地产企业依旧处于高速扩张之中,没有及时调整好经营规模与扩张速度,不少企业陷入资金链断裂的局面,宣告暴雷。目前共有30家房企宣告暴雷,其中,2021年9月恒大出现危机拉开了房企集体暴雷的序幕,2021年共有15家房企暴雷,其中包括恒大、正荣、富力等上市房企;截至2022年10月,2022年共10家房企暴雷,包括世贸、融创等龙头房企。


行业竞争格局
1、区域竞争:广东与江苏商品房销售面积领先
国家统计局数据显示,2021年全国31省市商品房销售面积排在前五位的分别是江苏省、广东省、山东省、四川省、河南省。其中,江苏省、山东省、四川省、安徽省、福建省、湖北省、上海同比增长为正,2021年江苏省商品房销售面积同比增长7.2%,安徽省商品房销售面积同比增长9.7%;广东省、河南省、浙江省同比增长为负,2021年广东省商品房销售面积同比增长-6%,河南省商品房销售面积同比增长-5%。同时可以观察得到,城市之间商品房销售面积梯级分布较为明显,如2021年排名第十的上海商品房销售面积为1880万平方米,与江苏省相差14671万平方米。

2、企业竞争:各环节竞争者众多
房地产行业拥有着复杂的产业环节,市场参与者众多,每个领域的优势竞争者各不相同。通过计算该环节企业2021年营收占该环节所有上市企业的营收总和来得到市场份额占比。中游环节中,在工程咨询方面,太极实业占据了主导地位,市场份额接近三分之一,其次是华建集团,为11%;在建设施工方面,中国建筑占据了绝对的市场地位,市场份额占比接近四分之三,其次是上海建工与陕西建工;在房地产开发方面,由于该环节市场竞争者众多,因此龙头企业的绝对地位不明显,前三名分别是绿地控股、碧桂园与万科A,其中绿地控股市场份额为8%。

行业发展前景及趋势预测
1、坚持“房住不炒”的定位与转型升级
自2016年第一次提出“房住不炒”的理念以来,国家层面及各省市陆续出台了相关房地产调控政策,以促进房地产市场的健康持续发展。《中华人民共和国国民经济和社会发展第十四个五年规划和2035年远景目标纲要》提出要坚持房子是用来住的、不是用来炒的定位,加快建立多主体供给、多渠道保障、租购并举的住房制度,让全体人民住有所居、职住平衡。目前,全国31个省、自治区和直辖市均对“十四五”期间房地产市场提出了发展目标及方向。其中,有部分地区对“十四五”期间房地产行业规划了具体目标,例如江西省在《江西省“十四五”住房城乡建设发展规划》中指出完成房地产开发投资12500亿元,江西指出在“十四五”期间完成房地产开发投资12500亿元,黑龙江提出城镇人均居住面积达到385平方米;部分地区对房地产行业的规划了发展方向,例如福建省在《福建省“十四五”规划和二〇三五年远景目标的建议》指出要坚持房住不炒,加快形成多主体供给、多渠道保障、租购并举的住房体系。

另外一方面,随着中国进入碳达峰碳中和关键窗口期,低碳经济将成为各行各业未来重要的发展机遇之一。而房地产行业作为绿色减碳的关键领域,尤其是目前正面临着发展模式转型的“阵痛期”,低碳发展无疑是房地产行业重要的经济发展长线逻辑,更将成为突破行业困局的全新机遇。在“双碳”政策的助推下,借助数字化技术向低碳发展转型,无疑将成为房地产行业转型的新风口,是实现告别“高杠杆、高负债、高风险”的“旧三高”模式,迈向“高质量、高品质、高效益”的“新三高”发展关键所在。

2、预期2022年房地产市场逐渐修复
2022年,受宏观经济下行、新一轮新冠肺炎疫情反弹以及前期调控政策对市场传导作用的滞后显现等因素影响,国内房地产市场景气度继续下行。在市场景气度加速下行背景下,为防范行业出现系统性风险、保持房地产市场平稳健康发展,2022年以来中央多次释放维稳信号,将“保交楼”作为下半年工作重点之一,具体措施包括设立“地产纾困基金”,通过资产处置、资源整合和重组等方式,参与问题楼盘盘活及困难房企救助等纾困工作等,但“房住不炒”仍为政策主基调。

在房地产政策相对平稳的条件下,《房地产蓝皮书:中国房地产发展报告(No.19·2022)》预计,全年商品房销售面积将增速回落,增长1.7%;房地产开发投资增速下降,增长0.8%,住宅开发投资由正转负,下降0.2%;在土地价格上涨的情况下,销售均价将保持小幅上涨,全年增长2.8%。

更多行业相关数据请参考前瞻产业研究院《中国房地产行业市场需求预测与投资战略规划分析报告》,同时前瞻产业研究院还提供产业大数据、产业研究、政策研究、产业链咨询、产业图谱、产业规划、园区规划、产业招商引资、IPO募投可研、IPO业务与技术撰写、IPO工作底稿咨询等解决方案。


雷达卡






[victory][tongue]
京公网安备 11010802022788号







