行业主要代表性公司:小米集团(01810);美的集团(000333);华为;OPPO;vivo等
本文核心数据:全国智能终端出货量规模;全国及东莞手机产量规模;东莞电子信息制造业增加值增速
智能终端产业发展现状及价值链分布
——全国智能终端产业发展规模
智能终端是指能提供音视频、数据、办公等服务,具备高速中央处理器和操作系统,采用多种智能化技术的设备,可实现智能感知、交互、大数据服务等功能的新兴互联网产品。在万物互联的时代背景下,信息技术改造的步伐日益加快。智能终端作为支撑物联网数据分析落地的关键组成要素,是物联网和人工智能的重要载体。在政策和市场需求的推动下,我国智能终端出货量持续增长,2021年,全国智能终端实现出货量11.05亿台,同比增长15%左右。根据国务院印发的《新一代人工智能发展规划》,2017-2030年期间,加快智能终端核心技术和产品研发,发展新一代智能手机、车载智能终端等移动智能终端产品和设备,鼓励开发智能手表、智能耳机、智能眼镜等可穿戴终端产品,拓展产品形态和应用服务。

——智能终端产业价值链分布
智能终端产业链上游为元器件及软件系统,包括传感器、屏幕、芯片、电池模块、操作系统等等;中游是智能终端产品制造;配套产业包括通信服务、大数据服务、云平台等;下游包括智能终端产品经销等。根据智能终端各产业链环节的毛利率状况可知,目前,上游芯片、操作系统及下游终端销售环节的利润水平相对较高,其中芯片的代表性上市公司毛利率高达45%-60%、操作系统代表性上市公司毛利率高达50%-65%;另一方面,上游常规部件等环节的毛利水平较低、附加值较低。

注:上述毛利率区间以行业代表性上市公司2021年毛利率填列
东莞市智能终端产业政策环境
东莞市政府发布的《“东莞制造2025”规划》提出,到2025年,东莞将打造成全球有影响力的以新一代信息技术产业和智能制造装备产业为特色的先进制造业基地,工业总产值实现由1万亿向2万亿跨越,稳居全国制造业城市第一梯队。2013-2022年,东莞每年均制定了智能终端推广应用财政支持政策,鼓励和支持智能终端在制造领域的应用;2022年9月,东莞市工信局发布的《东莞市发展新一代电子信息战略性支柱产业集群行动计划》提出,到2025年,新一代电子信息产业完成规上总产值1.2万亿元,其中智能终端产业规上总产值突破1万亿元,年均增长6%;2022年,截至11月末,东莞市共有12条相关政策公布。


东莞市智能终端产业链现状图谱
——东莞市智能终端产业链图谱
在政策指引和市场需求的驱动下,东莞市智能终端产业链配套较为完善,其中,在传感器、屏幕、芯片、电池、操作系统、配套服务、智能终端制造、经销等环节均有企业布局,主要以中游智能终端制造为核心形成产业聚集:

——东莞市智能终端产业链企业地图
从产业链各环节的代表性企业分布地图来看,目前东莞市多个镇街有元器件、智能终端产品制造、销售环节的企业分布,而智能终端产业代表企业主要分布在松山湖园区、长安虎门区域、以塘厦为核心的临深区域。松山湖区域代表性企业有华为、精一机器人等,长安虎门区域以步步高系列企业为代表,塘厦等临深镇街的智能终端产业链布局也相对较好。

——东莞市智能终端产业发展载体图谱
2021年,东莞市智能移动终端集群成功入选第一批国家先进产业集群,莞深佛广联合的智能装备集群被纳入第二批国家先进产业集群。发展智能终端产业是高质量发展制造业的重要路径之一,东莞市在《东莞市制造业高质量发展“十四五”规划》、《东莞市发展新一代电子信息战略性支柱产业集群行动计划》政策中鼓励推动智能终端推广应用,当前已形成了3大主要的智能终端产业聚集区:松山湖高新区、长安镇步步高系区域、塘厦镇临深新一代电子信息产业基地。

东莞市智能终端产业发展现状
——2021年东莞手机产量规模达到2.45亿台
东莞拥有华为、OPPO、vivo等全球智能终端龙头企业,均属于全国乃至全球智能终端的头部企业。围绕华为终端、步步高电子等龙头企业的发展布局,一大批电子信息产业链上下游企业迁移至东莞,在松山湖国家高新技术区和滨海湾新区,及东部和临深片区集聚。知名的企业有新能源科技有限公司、富加宜连接器、立讯精密、华贝电子等。2021年,东莞电子信息制造业完成规上工业增加值1592.0亿元,同比增长6.4%。值得一提的是,2021年东莞智能手机产量达到了2.45亿台,占全国总产量14.74%。

——新增注册企业波动增长
根据企查猫查询数据显示,近年来智能终端历年新注册企业数量也快速增长。截至2022年12月5日,东莞智能终端产业相关的注册企业超9000家,新增企业数量整体呈现波动变化;2022年1-11月,东莞智能终端产业注册企业数量为2291家,达到历史最高峰,表明东莞智能终端产业的发展正十分火热。

——电子信息制造业增加值触底反弹
电子信息制造业是东莞当之无愧的优势产业。2021年,东莞市电子信息制造业完成规上工业增加值1592.0亿元,同比增长6.4%。得益于多年发展积累,目前东莞电子信息制造业产业链配套已较为完善,整体产业配套率达90%以上,形成从产品设计到产品制造和检测,从基础零部件到终端产品制造,从消费类产品到投资类产品的完整产业体系,具备将科研成果迅速产业化的能力,夯实了发展下一代信息产业的坚实基础。
2017-2021年,东莞市电子信息制造业增加值增速呈现先上升后下降的趋势。2019年,东莞市高端电子信息制造业增长21.3%,增速达到历史高点。2020年,受到新冠肺炎疫情影响,东莞市电子信息制造业增加值在2019年高位的基础上有所下滑,同比减少9%。2021年,该值同比进一步减少9%。2022年前三季度,东莞市电子信息制造业增加值规模有所反弹,同比增长0.7%。

东莞市智能终端产业发展前景及规划
——东莞市智能终端产业发展前景
根据2022年9月东莞市工业和信息化局出台的《东莞市发展新一代电子信息战略性支柱产业集群行动计划》,到2025年,东莞新一代电子信息产业完成规上总产值1.2万亿元,其中智能终端产业规上总产值突破1万亿元,年均增长6%。在产业布局方面、创新能力方面、国际化建设方面均提出了具体目标。

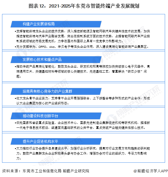
——东莞市智能终端产业发展规划
2021-2025年,东莞市将通过落实重点任务的形式,发展智能终端产业:构建产业发展新格局侧重加快推进智能终端与汽车产业融合发展;发展核心技术和重点产品着重解决“缺芯少核”问题;培育具有核心竞争力的产业集群形成以大企业集团为核心的产业组织形态;推动建设科技创新平台重点突破产业链关键共性核心技术;提升产业促进机构水平提高对行业发展方向和趋势的研判能力。



雷达卡






京公网安备 11010802022788号







