本文核心数据:中国云游戏市场规模;云游戏市场竞争格局;云游戏市场规模预测
行业概况
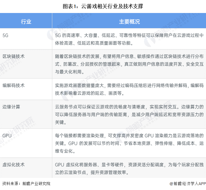
云游戏需要众多新兴技术的参与,主要为电信运营商、云服务商、硬件厂商等在不断创新及应用如5G、边缘计算、区块链等相关技术,为云游戏的落地及商业化提供了可能性:

行业发展政策背景
近年来,我国经济快速发展,大大推动云游戏周边市场发展。云游戏平台的搭建依赖于云计算、大数据、5G等新一代信息技术及软件领域的发展,国家近两年在此类产业的发展上也针对性的推出了各类支持性政策:

行业产业链分析
我国云游戏产业链上游主要由游戏研发产业、服务器设备以及云服务提供业务组成,中游由云游戏平台的运营、数据搭建以及云游戏服务、网络运营服务组成。

全球行业发展现状
1、全球云游戏行业市场规模
全球云游戏在2021年迎来了爆发式增长,微软云游戏用户突破了数量新高,随着5G网络的普及,无线宽带网络速度进一步提升,云游戏的体验逐步向好,市场规模也超过了100亿元的规模,根据IDC提供的数据来看,全球云游戏市场规模在2025年有望超过740亿元。

2、海外区域云游戏用户规模
从海外市场云游戏平均月活人数来看,2021年海外云游戏月活人数(不包含中国)超过3000万人,其中北美拥有最多的云游戏用户,2021年平均月活人数达到2340万,西欧、亚太(不包含中国)的体量相较于北美来看明显减少。

中国行业发展历程
总体来看,云游戏行业经历了三个发展阶段,2008-2016年为萌芽期,移动端的用户规模增速远高于PC端,而移动端由于性能不足等问题的限制,云游戏的初步概念开始涌现。2017-2019年为探索期,5G、物联网的试行推进了云游戏的落地,此时国内外厂商已经开始布局云游戏产品。2020年至今云游戏行业进入称长期,阿里、腾讯等物联网巨头开始围绕云游戏以及周边行业进行布局,行业规模快速增长:

中国行业发展现状
1、中国云游戏行业供给分析
中国云游戏平台目前主要由腾讯、网易等互联网龙头企业以及中国联通、中国移动和中国电信三大移动通讯运营商进行布局和建设,从收费制度来看,国内普遍厂商普遍实行会员制+时长制。

2、中国云游戏行业需求分析
从中国云游戏对云游戏的选择原因来看,设备配置低、想体验高画质游戏是最大的需求点,其次为移动端模式体验,除此之外对于云游戏这类新型游戏模式的兴趣点也是目前用户主要的选择原因之一。

从性别比例来看,2021年中国接近90%的云游戏用户为男性,当前云游戏的模式主要为本地游戏线上化的内容,尚未有成熟的专门为云游戏模式打造的产品。

从云游戏的主要设备来看,手机占据绝对优势,端游的内容进行移动端移植,并且以线上云游戏的方式打破移动端性能不足的限制也是目前云游戏的主要着力点。

从中国云游戏用户对于云游戏平台收费模式的需求偏好来看,根据IDC提供的数据,中国云游戏用户对于免费(游戏内容和时长限制)的模式最青睐,比例超过70%:

3、中国云游戏行业市场规模体量测算
根据IDC公布的数据显示,2021年中国云游戏市场规模已超过40亿元,同比增长超过90%,达到近年来的新高。

行业竞争格局分析
1、行业企业竞争格局
根据企查猫提供的数据来看,目前我国云游戏行业相关企业已经超过2.6万家,行业体量规模正在不断增大,从企业成立日期方面来看,2022年我国云游戏行业内企业新成立公司达到近年来的新高,截止2022年11月中国云游戏行业2022全年成立企业超过9700家。

从企业竞争力的角度来看,前瞻结合中国云游戏行业主要企业的云游戏业务营收规模和企业主要聚焦业务类型,并通过对比企业技术规模发展现状,总结出目前中国云游戏行业企业竞争格局,综合来看腾讯和网易在云游戏业务中具备一定的竞争优势:

注:企业业务竞争力满分为5颗星,☆为半星
2、行业区域竞争分析
从区域分布的角度来看,北京、广东等地呈现一定的聚集效应,其中北京市云游戏行业企业超过800家,广东省超过3900家,总体来看我国云游戏行业企业主体主要分布在东部沿海区域。

行业发展趋势分析
前瞻产业研究院预计,从整个云游戏行业的发展趋势来看,未来5年仍将保持较高的增速,2022-2027年复合增长率保持在30%左右。预计2022年全年,云游戏行业市场规模将接近80亿元,到2027年云游戏行业市场规模有望超过570亿元。

更多本行业研究分析详见前瞻产业研究院《中国移动游戏行业市场前瞻与投资战略规划分析报告》,同时前瞻产业研究院还提供产业大数据、产业研究、产业规划、园区规划、产业招商、产业图谱、产业链咨询、技术咨询、IPO募投可研、IPO业务与技术撰写、IPO工作底稿咨询等解决方案。


雷达卡





京公网安备 11010802022788号







