电线电缆行业主要上市公司:金杯电工(002533.SZ);宝胜股份(600973.SH);远东股份(600869.SH);万马股份(002276.SZ);金龙羽(002882.SZ);汉缆股份(002498.SZ);杭电股份(603618.SH);尚纬股份(603333.SH);中超控股(002471.SZ);起帆电缆(605222.SH)等
本文核心数据:中国国家层面电线电缆行业政策;中国31省市电线电缆行业政策
1、政策历程图
电线电缆产品是电气化、信息化社会中必要的配套产品,广泛应用于发电(包括火力发电、水力发电以及其他新能源发电)、输配电(包括长距离输电、变电以及城市电网及农网配电)及终端用电(包括工业生产、城市服务、居民生活、通信、交通等)等电力生产、传输及应用的各个环节,与国民经济的发展及人们日常生活密切相关。
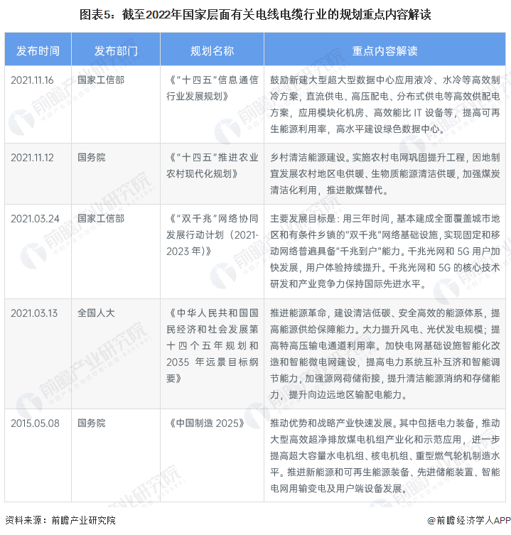
根据中国国民经济和社会发展“八五”计划至“十四五”规划,国家对电线电缆行业的支持政策经历了从“努力加强农村电力建设”到“加强城乡电网建设和改造”再到“提高特高压输电通道利用率,加快电网智能化改造”的变化。《中华人民共和国国民经济和社会发展第十四个五年规划和2035年远景目标纲要》提出,大力提升风电、光伏发电规模;提高特高压输电通道利用率。加快电网基础设施智能化改造和智能微电网建设,提高电力系统互补互济和智能调节能力,提升向边远地区输配电能力。

2、国家层面政策汇总及解读
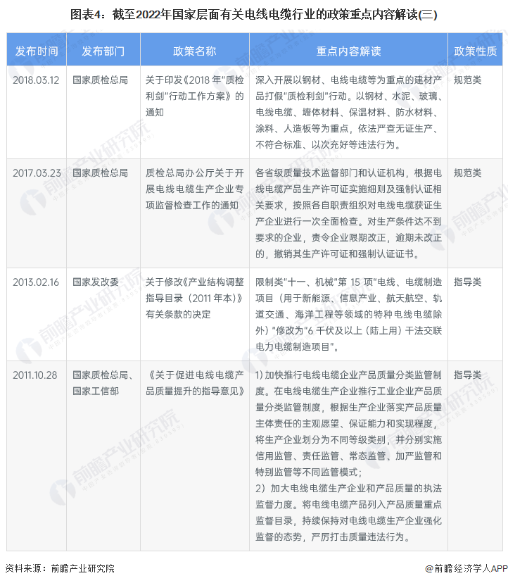
——国家层面电线电缆行业政策汇总
近年来,政府各部门发布了一系列的政策法规以推动国内电线电缆行业健康、快速的发展,相关的政策法规及主要内容如下表所示:




——国家层面电线电缆行业重点政策解读
2021年7月1日,国家认监委更新了《强制性产品认证实施规则》,对电线组件(0101)、额定电压450/750V及以下橡皮绝缘电线电缆(0104)、额定电压450/750V及以下聚氯乙烯绝缘电线电缆(0105)等3种电线电缆产品实施强制性产品认证。

3、各省市层面的政策汇总及解读
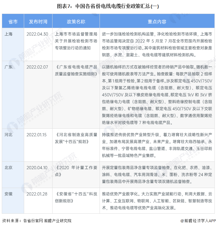
——31省市电线电缆行业政策汇总
《中华人民共和国国民经济和社会发展第十四个五年规划和2035年远景目标纲要》提出,推进能源革命,建设清洁低碳、安全高效的能源体系,加快电网基础设施智能化改造和智能微电网建设。未来五年,国家将大力提升风电、光伏发电规模;提高特高压输电通道利用率,对电线电缆的质量提出了新的要求。各省市也围绕“十四五”规划,纷纷出台地方电线电缆发展政策规划。




——31省市电线电缆行业发展方向解读
“十四五”期间,我国主要省份也提出了电线电缆行业的发展目标。其中,安徽省明确推动优势产业数字化,大力实施产业赋能行动,利用工业互联网、物联网、人工智能、智慧制造等技术,推动电线电缆等优势产业高端化发展。其他省市也在电线电缆转型升级、电线电缆检验检测等方面做出规划:



雷达卡





京公网安备 11010802022788号







