行业主要上市公司:牧原股份(002714)、正邦科技(002157)、温氏股份(300498)、新希望(000876)等。
本文核心内容:生猪养殖产业上市公司汇总、生猪养殖行业上市公司业务布局对比、生猪养殖行业上市公司业务业绩对比、生猪养殖行业上市公司业务规划对比。
生猪养殖产业上市公司汇总
生猪养殖是农业的重要组成部分,猪肉是城乡居民的重要食品。发展生猪养殖,对保障市场供应、促进经济社会稳定发展具有重要意义。目前,我国生猪养殖产业的上市公司数量较多,分布在各产业链环节,其中,涉及猪饲料生产的上市公司包括:海大集团、新希望、大北农、禾丰股份等;涉及猪用兽药生产的上市公司包括中牧股份、瑞普生物等;涉及生猪养殖的上市公司包括牧原股份、新希望、大北农等。



注:总市值查询时间为2022年12月27日。

注:总市值查询时间为2022年12月27日。

生猪养殖行业上市公司业务布局对比
生猪养殖行业上市公司中,牧原股份业务布局遍及全国,并且经过多年发展,已经成为生猪养殖行业头部企业;正邦科技、温氏股份、傲农生物等公司主要在南方地区重点布局;罗牛山和天康生物主要在省内布局。

注:上述数据统计期间为2022年1-6月。
生猪养殖行业上市公司生猪养殖业务业绩对比
从营业收入来看,2022年前三季度,我国生猪养殖行业上市公司中,新希望营业收入高居榜首,营业收入达到1004.19亿元;牧原股份、温氏股份营业收入次之,分别为807.74亿元和558.74亿元。
从净利润来看,2022年前三季度,牧原股份、天邦食品、温氏股份位于行业前三名,净利润分别为18.25亿元、10.02亿元和8.8亿元。

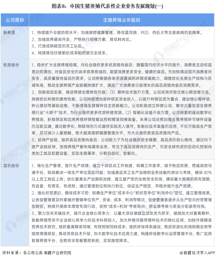
生猪养殖行业上市公司生猪养殖业务规划对比
经过多年的发展,我国生猪养殖行业培育出一批具有较强竞争实力的本土企业,目前行业内领先企业主要通过扩大养殖规模、延伸产业链、提升育种技术、成本管控、构建销售网络等形成了一定程度的竞争优势。未来,随着行业整合将不断加强,领先企业的市场份额将逐步提升。




更多本行业研究分析详见前瞻产业研究院《中国生猪养殖行业市场前瞻与投资战略规划分析报告》,同时前瞻产业研究院还提供产业大数据、产业研究、产业规划、园区规划、产业招商、产业图谱、产业链咨询、技术咨询、IPO募投可研、IPO业务与技术撰写、IPO工作底稿咨询等解决方案。


雷达卡





京公网安备 11010802022788号







