本文核心数据:医疗美容行业国家相关政策;各省市医疗美容行业相关政策
1、政策历程图
医疗美容是指运用药物、手术、医疗器械以及其他具有创伤性或者不可逆性的医学技术方法对人的容貌和人体各部位形态进行的修复与再塑的美容方式。近些年,为加强医疗美容行业发展,中国医疗美容行业发展相关规划主要在于生物医药的技术突破、医疗器械的转型升级和新技术的临床应用方面,这为我国医疗美容行业的发展提供了良好的基础。

2、国家层面政策汇总及解读
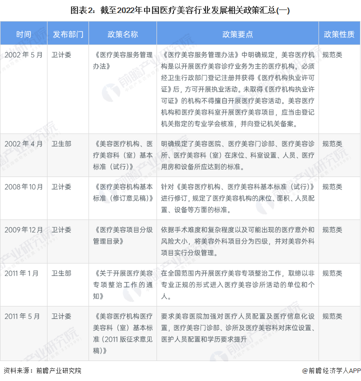
——国家层面医疗美容行业政策汇总
自2002年以来,国家卫生部、卫计委等多部门陆续发布了支持、规范医疗美容行业的发展政策和管理办法,包括机构运行规范、医疗美容服务规范、加强行业监管等内容。




——国家层面医疗美容行业发展目标解读
2021年,《中共中央关于制定国民经济和社会发展第十四个五年规划和二〇三五年远景目标的建议》中提到打造新一代生物医药与健康等十大战略性支柱产业集群,政策推动制造业加速转型,医疗器械等新兴产业迅速崛起,逐渐完善医疗设备领域产业链,与人工智能、大数据等高新技术融合发展,加速培育生物医药产业集群,推动行业稳定发展。

3、各省市层面的政策汇总及解读
——31省市医疗美容行业政策汇总
与此同时,各省市积极响应国家号召,陆续发布了一系列政策加强对医美的监管,如天津2022年8月发布《关于印发天津市贯彻落实“十四五”市场监管现代化规划实施方案的通知》提到,加强医疗、健康、托育服务和老龄产业等市场监管,依法打击非法医疗美容、养老集资等违法行为。




——31省市医疗美容行业发展目标解读
“十四五”期间,中国医美行业监管态势趋严,各省市积极响应国家号召,结合各省市自身发展需求,积极展开医疗美容行业的监管规范工作,制定不同的监管规划或发展规划。

更多本行业研究分析详见前瞻产业研究院《中国医疗美容行业市场需求预测与投资战略规划分析报告》,同时前瞻产业研究院还提供产业大数据、产业研究、产业规划、园区规划、产业招商、产业图谱、产业链咨询、技术咨询、IPO募投可研、IPO业务与技术撰写、IPO工作底稿咨询等解决方案。


雷达卡





京公网安备 11010802022788号







