电线电缆行业主要上市公司:金杯电工(002533.SZ);宝胜股份(600973.SH);远东股份(600869.SH);万马股份(002276.SZ);金龙羽(002882.SZ);汉缆股份(002498.SZ);杭电股份(603618.SH);尚纬股份(603333.SH);中超控股(002471.SZ);起帆电缆(605222.SH)等
本文核心数据:中国电线电缆行业投融资数量;中国电线电缆行业投融资轮次;中国电线电缆行业投融资区域;中国电线电缆行业投资主体分布
1、电线电缆行业热度不高
根据IT桔子数据库,2015年和2017年我国电线电缆投融资数量最多,达4起;2018年以来,我国电线电缆行业投融资数量有所下降,只有1-2起投融资事件发生。总体而言,我国电线电缆行业投融资热度不高。

注:上述统计时间截止2022年12月26日,下同。
2、电线电缆行业投融资仍处于早期阶段
从电线电缆的投资轮次分析,目前电线电缆行业的融资轮次仍然处于早期阶段,以A轮和天使轮融资为主,其中发生A轮融资事件9起,天使轮融资事件2起,融资规模较小。此外,2020-2022年,电线电缆行业有4起战略投资事件发生。

3、电线电缆行业投融资区域集中在江苏
从电线电缆行业的融资区域来看,目前江苏的融资数量最多,2010-2022年累计达到9起。总体而言,电线电缆行业融资事件的区域分布较分散,其他省份的相关融资事件均不超过3起。

4、电线电缆行业投融资热点集中于通信电缆
2010-2021年我国电线电缆行业的主要投融资事件如下:



从2010-2022年融资企业的主营产品分析,我国电线电缆行业投资热点相对集中于通信电缆和输配电设备等,分别发生8起和6起相关投融资事件。

5、电线电缆行业的投资者以投资类企业为主
根据对电线电缆行业投资主体的总结,目前我国电线电缆行业的投资主体主要以投资类为主,代表性投资主体有深创投、国晟资本、招商局资本等等;实业类的投资主体有中超控股、海尔等。

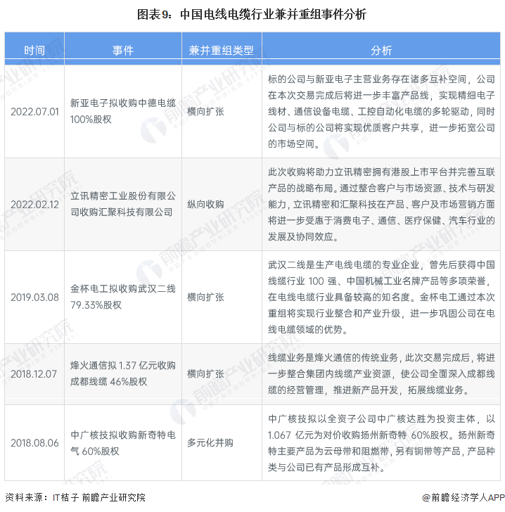
6、电线电缆企业横向收购扩大规模
从我国电线电缆行业的主要兼并重组事件来看,新亚电子收购中德电缆100%股权,将进一步丰富产品线;金杯电工收购武汉二线79.33%股权,有利于实现行业整合和产业升级。目前电线电缆行业兼并重组的类型主要为横向扩张。

7、电线电缆行业投融资及兼并重组总结



雷达卡





京公网安备 11010802022788号







