本文核心数据:全球汽车后市场;经营模式;发展现状;发展趋势
全球汽车后市场行业经营模式
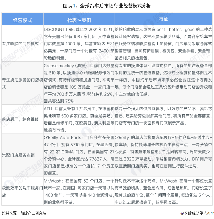
目前,全球汽车后市场行业成功的经营模式主要有五种:一是专注轮胎的门店模式,代表企业是美国的DISCOUNT TIRE;二是专注换油服务的门店模式,代表企业是Grease monkey(油猴);三是前店后厂,综合维修的模式,代表企业是德国的ATU;四是汽配门店服务连锁,盈利性最强的汽配连锁是美国的O’Reilly Auto Parts;五是极致效率的洗车服务门店,代表企业为德国的Mr.Wash。

全球汽车后市场行业发展现状
——全球汽车租赁行业市场规模有所恢复
目前,世界汽车租赁市场发展势头迅猛,汽车租赁业的增幅遥遥领先于其他服务行业,日趋突出的规模化经营带来的效益规模化是全球汽车租赁业发展的潮流,从业务形式来看,国外汽车租赁企业已经开拓了相当数量的业务渠道和服务形式。在经营性租赁的基础上,同时开展融资性租赁、二手车销售、车辆保险等多种与之相关的业务。根据Statista公布的数据,2021年全球汽车租赁市场逐渐从疫情打击中恢复,收入规模达706.2亿美元,同比增长24.70%。

——全球汽车用品行业市场规模同比增长6.5%
汽车用品依托于汽车行业快速发展,是整个汽车后市场中的重要环节,在全球经济水平不断增长之下,汽车保有量也随之持续提高,这为汽车用品市场增长提供了充足的保障。根据Statista公布的数据,2018-2021年,全球汽车用品市场稳定增长,2021年市场规模达4896.9亿美元,同比增长6.5%。

——全球汽车后市场行业市场规模接近16000亿欧元
根据麦肯锡咨询2018年发布的《THE AUTOMOTIVE AFTERMARKET IN 2030》,2017年度全球汽车后市场的规模体量约为8030亿欧元。麦肯锡的统计口径主要包括汽车租赁、汽车用品和汽车养护与维修,从全球汽车后市场各细分行业的市场规模来看,三者约占整体市场的80%,按此比例测算,2017年全球汽车后市场规模约10038亿欧元。
从中国汽车后市场发展速度来看,2017-2021年复合增速为15.2%。鉴于中国市场近几年迅速发展,预计全球汽车后市场增速将略低于中国市场增速,以每年12%左右的速度增长,2021年全球汽车后市场行业市场规模达到15794亿欧元。

全球汽车后市场行业发展趋势
领先的行业零部件供应商,如US Auto Parts Network,Inc.和CarParts.com,将在未来几年拉升全球汽车后市场需求,在线汽车后市场业务在发展中国家展示了巨大的潜力。此外,预计汽车零部件在线销售的增长将为市场带来巨大的需求。未来,政策变化是汽车后市场产业推进的最大推力,汽车电动化也将催化汽修产业变革,全球零部件供应商将布局汽车后市场终端。

更多本行业研究分析详见前瞻产业研究院《中国汽车后市场行业市场前瞻与投资战略规划分析报告》,同时前瞻产业研究院还提供产业大数据、产业研究、产业规划、园区规划、产业招商、产业图谱、产业链咨询、技术咨询、IPO募投可研、IPO业务与技术撰写、IPO工作底稿咨询等解决方案。


雷达卡





京公网安备 11010802022788号







