本文核心数据:HJT电池行业政策汇总
1、政策历程图
HJT电池行业所属的光伏产业是我国新能源体系构建的重要环节,从“七五”到“十四五”时期,在国家顶层规划中被逐渐细化。“七五”到“九五”期间,我国逐步开始有计划地发展可再生能源;“十五”到“十一五”期间,我国开始启动重点项目,大力发展可再生能源,太阳能是积极发展方向之一;“十二五”至今,我国通过能源生产和利用方式变革,逐步构建现代能源产业体系,目标到2025年非化石能源占能源消费总量比重提高到20%左右,到2030年风电、太阳能发电总装机容量达到12亿千瓦以上。

2、国家层面政策汇总及解读
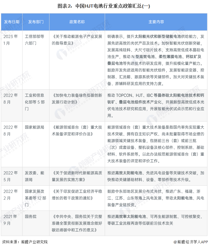
——国家层面HJT电池行业政策汇总
国家层面上,光伏电池产业相关政策较多,且逐渐细化。2022年6月,工业和信息化部等5部门联合发布《加快电力装备绿色低碳创新发展行动计划》,提出要推动TOPCON、HJT、IBC等晶体硅太阳能电池技术和钙钛矿、叠层电池组件技术产业化;2023年1月,工信部部等六部门发布《关于推动能源电子产业发展的指导意见》, 明确表示,提升太阳能光伏和新型储能电池供给能力,发展先进高效的光伏产品及技术。相关政策的提出都将对HJT电池的产业化发展起正向促进左右。



——HJT电池技术装备示范性项目扶持政策
重大技术装备是国之重器,事关综合国力和国家安全。首台(套)重大技术装备是指国内实现重大技术突破、拥有知识产权、尚未取得市场业绩的装备产品,包括前三台(套)或批(次)成套设备、整机设备及核心部件、控制系统、基础材料、软件系统等。自2018年国家发改委首次发布《关于促进首台(套)重大技术装备示范应用的意见》,到2020年、2021年度的能源领域首台(套)重大技术装备项目名单出炉,且异质结电池相关生产设备均被列入名单,可以看出我国对重大技术装备发展的重视以及异质结电池在我国产业发展中的重要性。

——国家层面HJT电池行业新政解读
2023年1月,工业和信息化部、教育部、科技部、人民银行、银保监会、能源局等六部门近日联合发布《关于推动能源电子产业发展的指导意见》,提出到2025年,产业技术创新取得突破,产业基础高级化、产业链现代化水平明显提高,产业生态体系基本建立; 到2030年,能源电子产业综合实力持续提升,形成与国内外新能源需求相适应的产业规模。其中,关于太阳能光伏产品及技术供给能力提升行动,明确提出开展TOPCon、HJT、IBC等高效电池及组件的研发与产业化,突破N型电池大规模生产工艺。同时,六部联发体现国家对产业的重视程度,期待进入2023年各部门会出台更加具体的落实方案。

3、各省市层面的政策汇总及解读
——中国HJT电池行业省市政策政策热力图
通过对各省市HJT电池行业政策的汇总梳理,并与太阳能电池产业政策热力图对比分析可得:在全国广泛发布太阳能电池相关政策的30个省/市/自治区中,以华北、华东、华南地区为代表,部分省市已开始在政策层面积极布局和规划异质结电池产业发展。

注:截至2023年2月7日,在北大法意上以“太阳能电池”、“异质结”为关键词搜索地方法规规章,统计政策数量结果如上。
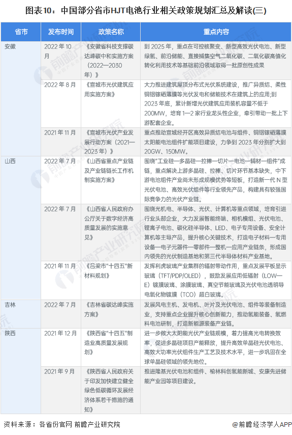
——重点省市HJT电池行业政策汇总
在地方政策方面,截至2022年,江苏、广东、安徽等城市已颁布了多项异质结电池相关的政策。
以福建省为代表,2022年8月,省政府在《福建省推进绿色经济发展行动计划(2022—2025年)》中提出要完善动力电池和储能产业基地布局,推进异质结等新一代高效低成本光伏电池技术研发及产业化,做优做强锂电新能源新材料千亿产业集群。
在实际发展过程中,福建省已集聚了钧石能源、钜能电力、金石能源等一批先进光伏产业领域的龙头企业。其中,钧石能源“二代异质结太阳能电池生产装备”被纳入国家能源领域首台(套)重大技术装备项目清单;福建钜能电力HDT高效异质结太阳能电池片及组件产线产能已超过1GW,量产电池片平均转换效率达到24.2%。
通过“理论”和“实践”相互促进,福建起到了很好的政企联动的示范作用。只有因地制宜规划重点产业,结合实际制定发展目标,科学合理出台配套政策,一以贯之确保政策落地,才能有效进入产业发展的良性循环。



以上数据来源于前瞻产业研究院《中国晶硅太阳能电池行业市场前瞻与投资战略规划分析报告》,同时前瞻产业研究院还提供产业大数据、产业研究、产业规划、园区规划、产业招商、产业图谱、产业链咨询、技术咨询、IPO募投可研、IPO业务与技术撰写、IPO工作底稿咨询等解决方案。


雷达卡




京公网安备 11010802022788号







