本文核心数据:中国多能互补行业主要招投标数量规模;中国多能互补行业中标规模
行业概况
1、多能互补定义及分类
多能互补是按照不同资源条件和用能对象,采取多种能源互相补充,以缓解能源供需矛盾,合理保护和利用自然资源,同时获得较好的环境效益的用能方式。多能互补也是一种能源政策,目的是按照不同资源条件和用能对象,采取多种能源互相补充,以缓解能源供需矛盾,合理保护自然资源,促进生态环境良性循环。
根据多能互补集成优化示范工程的主要模式来分类,可分为终端一体化集成供能和风光水火储多能互补模式,终端一体化集成供能是面向终端用户电、热、冷、气等多种用能需求,因地制宜、统筹开发、互补利用传统能源和新能源,优化布局建设一体化集成供能基础设施,通过天然气热电冷三联供、分布式可再生能源和能源智能微网等方式,实现多能协同供应和能源综合梯级利用;风光水火储多能互补是利用大型综合能源基地风能、太阳能、水能、煤炭、天然气等资源组合优势,推进风光水火储多能互补系统建设运行。

2、产业链剖析
从产业链角度来看,中游多能互补系统是以电力系统为基础,系统中包括了风力发电系统、光伏发电系统、储能系统和冷热电联供系统(CCHP)、电转气系统等多个子系统。而综合能源服务商作为多能互补系统投资、建设和运营的新型市场主体,它不仅可以从电网公司买卖电能,或从多能互补系统内直接或间接地获得能源。
从上游来看,多能互补系统由大量如光伏组件、风力发电设备、储能电池、生物质裂解装置、冷热电联产机组、电动制冷机组、电转气装置等设备组成。从下游应用场景来看,一般将多能互补系统分为四大应用场景:住宅、商业、工业和农业,这些应用场景中。

多能互补行业上游原材料行业中,风力发电产业企业包括时代新材、中电电机,光伏发电产业企业包括中环股份、隆基股份等,水力发电产业企业有东方电气等,储能电池及设备产业企业有杭可科技、浙富控股等。中游多能互补制造行业代表企业有华能集团、国电集团、华润电气等。

行业发展历程
中国自上世纪80年代就已经开始制定新能源的发展计划,计划中指出,将逐步从煤炭单一能源发电,转变为使用多种能源共同利用的这发展战略。特别是要不断的增长清洁能源的使用比重,如风能,潮汐能,太阳能等。
2016年7月4日,由国家发改委、国家能源局发布的《关于推进多能互补集成优化示范工程建设的实施意见》中指出,我国将建成国家级终端一体化集成供能示范工程近20项,这一文件也旨在推动我国在“终端一体化供能系统”的多能互补集成模式。
而在2018年,为了全面贯彻落实“习近平新时代中国特色社会主义思想”,与十九大精神,针对我国各省、自治区、直辖市,国家发展改革委、国家能源局制定了《清洁能源消纳行动计划(2018-2020年)》,这项计划目的就是为了大大提高对清洁能源的利用率,促进能源产业在我国的良好发展。
2021年,为实现“二氧化碳排放力争于2030年前达到峰值,努力争取2060年前实现碳中和”的目标,着力构建清洁低碳、安全高效的能源体系,提升能源清洁利用水平和电力系统运行效率,贯彻新发展理念,更好地发挥源网荷储一体化和多能互补在保障能源安全中的作用,国家发展改革委、国家能源局发布了《关于推进电力源网荷储一体化和多能互补发展的指导意见》。

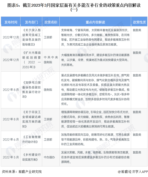
行业政策背景
从国家层面多能互补行业政策汇总情况来看,近年来国家大力推进多能高效互补利用,旨在为各个地区提供高品质清洁能源,在工业领域的能源使用上尽快统筹用好化石能源、可再生能源等不同能源品种,积极构建电、热、冷、气等多能高效互补的工业用能结构。



从全国各省市的多能互补行业发展布局来看,各省市的对多能互补行业的发展有明确文件指示,具体包括开发多能互补耦合、打造水风光一体化可再生能源综合开发基地、探索氢能与其他各类能源互补发展模式等。

行业发展现状
根据国家能源局规划司相关信息,收到地方申报的多能互补集成优化示范工程建设项目超过500个。国家能源局发布首批多能互补集成优化示范工程,入选项目共计23个。


2018-2021年,我国多能互补行业的招投标项目数量整体呈上升趋势,2021年达到889件。2022年的招投标活跃度较高,数量规模达到2245件。2023年1-3月,全国多能互补相关招投标数量规模为571件。

随着中国“双碳”目标的提出以及对能源安全的重视,新能源、可再生能源迎来快速发展。同时,随着储能、热电联产、分布式发电、电转气、智能电网控制和管理技术,以及新能源交易方式的广泛应用,功能系统间可实现紧密耦合、相互作用,多能互补实现了快速发展。
从中国多能互补中标信息来看,2018-2022年中国多能互补中标数量和规模呈现较大幅度的上涨,2018年我国多能互补中标项目27个,项目总规模为10.55亿元;至2021年中标项目数量达到了104个,项目规模达54.14亿元。2022年截至12月底,中标项目总数达322个,中标项目规模突破300亿元。

行业发展前景及趋势预测
1、行业发展趋势分析

2、行业发展前景预测
当前我国的能源结构不尽合理,同时随着我国经济社会的发展以及传统化石燃料的日益枯竭,我国能源依赖进口的比重越来越大。从供需上来看,我国能源生产和消费区域不协调,进一步加大能源供需矛盾,能源地域需求缺口还比较大。多能互补作为能源互联网的一种形式,能够在最大程度上提高能源利用效率,从根本上改变当前我国的能源生产和消费模式,从而满足国内不断增长的多层次、多领域的能源需求。政策上来看,我国陆续颁布系列与多能互补相关的促进能源改革及可再生能源发展配套政策,国家支持多能互补、微网、可再生能源项目建设。
随着可再生能源技术的不断发展,我国能源结构也在不断优化。但传统功能系统都是采用单独设计、建设和运行,彼此间缺乏整体互补、协调、优化,造成系统能源综合利用率低、自愈能力和安全性不强。随着储能、热电联产、分布式发电、电转气、智能电网控制和管理技术,以及新能源交易方式的广泛应用,功能系统间可实现紧密耦合、相互作用,多能互补发展前景较好。
从招投标规模来看,过去几年多能互补行业的招投标规模呈现较大幅度的上升,预计到2028年我国多能互补行业的中标规模有望突破千亿元,复合年均增长率(CAGR)约为25%。

更多本行业研究分析详见前瞻产业研究院《中国多能互补行业市场前瞻与投资战略规划分析报告》,同时前瞻产业研究院还提供产业大数据、产业研究、政策研究、产业链咨询、产业图谱、产业规划、园区规划、产业招商引资、IPO募投可研、IPO业务与技术撰写、IPO工作底稿咨询等解决方案。


雷达卡




京公网安备 11010802022788号







