本文核心数据:中国汽车传感器行业政策;各省市汽车传感器行业政策
1、政策历程图
传感技术是新一代信息技术三大组成部分之一,是发展物联网及其应用的关键和瓶颈,是发展高端装备制造业的关键基础元器件,其作用越来越被工业界、科技界、国防军工、政府决策部门所认识和重视。随着我国汽车行业发展步入智能化、网联化时代,汽车行业对于传感器的需求大幅扩张,汽车传感器的应用范围越来越广。
近年来,我国相继出台了一系列相关政策,为汽车传感器行业的发展提供了方向,使得相关产品能够更好地为智能汽车的发展提供数字化和信息化保障,相关政策规划的发布有利于推动汽车传感器重点项目建设和技术突破,推动行业产学研用协同创新,深化产业链合作。

2、国家层面政策汇总及解读
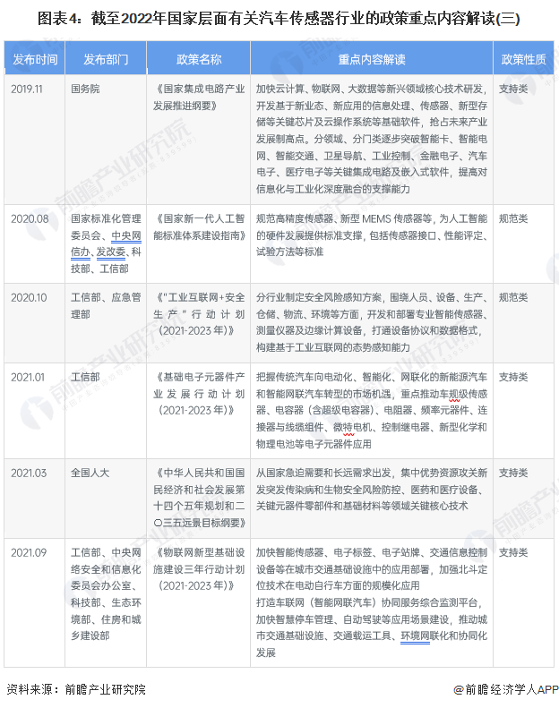
——国家层面汽车传感器行业政策汇总
自2011年以来,国务院、国家发改委、工信部、科技部等部门陆续针对汽车传感器行业引发了相关政策,规范并支持相关行业发展,内容涉及功能研发、技术突破、生产应用等方面。




——国家层面汽车传感器行业发展目标解读
根据工信部印发的《加快推进传感器及智能化仪器仪表产业发展行动计划》,到2025年,我国传感器及智能化仪器仪表产业整体水平跨入世界先进行列,产业形态实现由“生产型制造”向“服务型制造”的转变,高端产品和服务市场占有率提高到50%以上。

3、各省市层面政策汇总及解读
——31省市汽车传感器行业政策汇总
全国各个省市在汽车行业、高端制造业、新兴产业等相关发展规划中都对汽车传感器产品提出了相应政策导向,从而适应汽车行业低碳化、智能化、联网化的发展趋势。




——31省市汽车传感器行业发展目标解读
总体来看,各省市相关政策主要围绕关键零部件的核心技术突破,加强自主研发生产能力,也有北京、上海、江苏等地划分出了相关产业基地,支持汽车传感器行业的发展,带动产业集群建设。

更多本行业研究分析详见前瞻产业研究院《中国汽车传感器行业市场前瞻与投资战略规划分析报告》,同时前瞻产业研究院还提供产业大数据、产业研究、产业规划、园区规划、产业招商、产业图谱、产业链咨询、技术咨询、IPO募投可研、IPO业务与技术撰写、IPO工作底稿咨询等解决方案。


雷达卡




京公网安备 11010802022788号







