本文核心数据:全国海水淡化国家政策;全国海水淡化各省市政策
1、政策历程图
我国是水资源严重短缺的国家,发展海水淡化技术,开发利用海水资源,是解决我国水资源短缺问题的重要途径,是我国沿海经济社会可持续发展的重要保障。在国家高度重视及支持下,我国海水淡化经历了从无到有、逐步壮大的发展历程。目前,海水淡化政策体系逐步完善,自主技术基本成熟,产业初具规模。

2、国家层面海水淡化政策汇总及解读
——国家层面海水淡化政策汇总
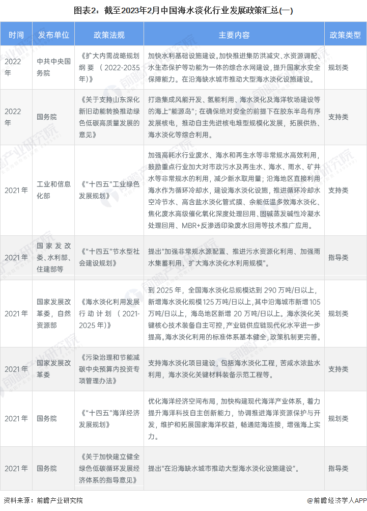
中共中央、国务院、发改委、科技部和海洋局等相关部门愈发重视海水淡化产业发展,相继出台一系列政策法规对我国海水淡化行业进行了规范并确立了目标。我国海水淡化相关政策具体如下:



——国家层面海水淡化重点政策解读
2021年5月,国家发展改革委、自然资源部印发《海水淡化利用发展行动计划(2021-2025年)》。计划提出,“十四五”时期要着力推进海水淡化规模化利用,具体计划内容如下:

根据2021年国家发改委和自然资源部发布的《海水淡化利用发展行动计划(2021-2025年)》,到2025年,我国要实现海水淡化关键核心技术装备自主可控,产业链供应链现代化水平进一步提高,海水淡化利用的标准体系基本健全,政策机制更加完善。到2025年,全国海水淡化总规模要达到290万吨/日以上,新增海水淡化规模125万吨/日以上,其中沿海城市新增105万吨/日以上,海岛地区新增20万吨/日以上。

——国家层面产业指导目录对海水淡化行业影响
近年来,国家在产业指导目录、鼓励投资产业目录等文件中提出对发展海水淡化产业及其相关技术的积极鼓励,为海水淡化行业的增长和技术创新带来有利影响。

3、各省市海水淡化政策汇总及解读
——各省市海水淡化政策汇总
我国海水淡化市场全面开放以来,各省市均针对海水淡化行业出台多项政策,规范和促进海水淡化行业的发展,尤其是广东、浙江、云南等海水淡化产业发展较好的省市,将鼓励海水淡化行业发展列入了“十四五”期间的发展规划:



——各省市海水淡化政策解读
“十四五”期间,各省纷纷对海水淡化产业发展目标作出规划,其中河北、山东和浙江分别提出到2025年全省海水淡化总规模达到49、50、55万吨/日的建设目标;广东、辽宁提出因地制宜建设海水淡化工程。

更多本行业研究分析详见前瞻产业研究院《中国海水淡化产业发展状况调研与投资战略规划分析报告》,同时前瞻产业研究院还提供产业大数据、产业研究、产业规划、园区规划、产业招商、产业图谱、产业链咨询、技术咨询、IPO募投可研、IPO业务与技术撰写、IPO工作底稿咨询等解决方案。


雷达卡





京公网安备 11010802022788号







