行业主要上市公司:三安光电(600703.sh);华工科技(000988.sz);中际旭创(300308.sz); 光库科技(300620.sz)等。
本文核心数据:光电子器件行业上市公司总营业收入;光电子器件行业上市公司光电子器件业务占比
1、光电子器件产业上市公司汇总
光电子器件是光电子技术的基础和核心,是电子信息产业的重要组成部分之一。目前,我国光电子器件产业的上市公司数量较多,分布在各产业链环节。其中,涉及光电子器件制造的上市公司包括:三安光电、华工科技、中际旭创等。



2、光电子器件行业上市公司基本信息对比
从光电子器件行业的上市企业布局和已有公开信息分析,注册资本最多的是三安光电,其次是华工科技;而成立时间最早的是三安光电,招投标信息最多的是华工科技。

从光电子器件行业的上市企业已有的公开信息分析,专利信息相对较多的企业是三安光电,其中发明专利357;员工总数最多的是三安光电,员工总数为18636人,其中技术人员为5087;其次是华工科技,员工总数为8296,其中技术人员为2032人。


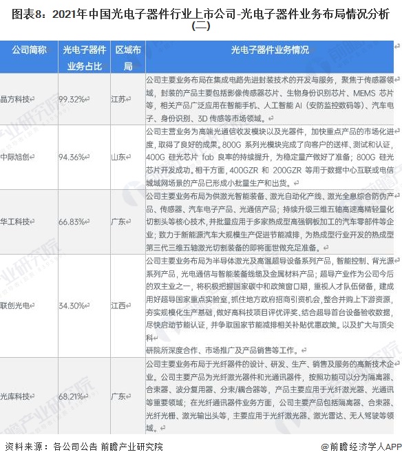
3、光电子器件行业上市公司业务布局对比
光电子器件行业的上市公司中,三安光电、华工科技的光电子器件业务布局最广,这两家企业重点布局在湖北、广东地区。其他上市公司主要业务布局情况如下:


4、光电子器件行业上市公司光电子器件业务业绩对比
目前,我国光电子器件行业的头部上市公司是三安光电、华工科技、中际旭创等,这三家上市公司的光电子器件业务占比均在60%以上,其他上市公司的光电子器件业务份额也同样较大。其中,2021年,三安光电的光电子器件业务营收达到96.61亿元,其他主要上市公司营收信息汇总如下:

5、光电子器件行业上市公司光电子器件业务规划对比
根据“十四五规划和2035年愿景目标纲要”,“十四五”期间,我国将大力支持光电子器件产业发展。据此,光电子器件行业的头部企业三安光电、华工科技等也相应提出了其“十四五”期间的发展目标,三安光电表示将加大研发投入,优化生产工艺,积极调整产品结构升级,提升Mini/Micro LED、车用产品、植物照明、红外紫外等高端产品的结构占比,持续巩固LED龙头企业优势地位。此外,光电子器件行业其他上市公司也明确了其光电子器件业务的发展布局:

更多本行业研究分析详见前瞻产业研究院《中国光电子器件行业市场前瞻与投资战略规划分析报告》,同时前瞻产业研究院还提供产业大数据、产业研究、产业规划、园区规划、产业招商、产业图谱、产业链咨询、技术咨询、IPO募投可研、IPO业务与技术撰写、IPO工作底稿咨询等解决方案。


雷达卡




京公网安备 11010802022788号







