行业主要上市公司:遥望科技(002291);报喜鸟(002154);森马服饰(002563);七匹狼(002029);美邦服饰(002269)等
本文核心数据:全国规模以上工业服装企业营业收入;山东省服装产量;山东省纺织服装产业链企业数;山东省纺织服装领域专利数量
纺织服装产业发展现状及价值链分布
——全国纺织服装产业发展规模
服装的线上销售也日渐成为市场主流。近年来我国服装消费已经从单一的遮体避寒的温饱型消费需求转向时尚、文化、品牌、形象的消费潮流,服装行业面临转型升级压力,产业规模增速不断下降。2014-2020年我国纺织服装、服饰业企业的营收呈现出先上升后下降的形式。2014-2016年我国规模以上纺织服装、服饰业企业的营业收入缓慢上升,2016-2020年呈逐年下降趋势,且下降幅度比上升幅度较快,由于新冠疫情影响,2020年规模以上纺织服装、服饰业企业营业收入降至低点。2020年以来,由于疫情好转,我国规模以上纺织服装、服饰业企业营业收入有所反弹,2022年,我国规模以上纺织服装、服饰业企业营业收入为14538.9亿元。随着我国经济复苏及政策支持服装行业转型升级,预计未来几年,我国服装行业发展情况将呈缓慢上升趋势,维持在3%左右的年平均复合增长率,到2028年,规模以上纺织服装、服饰业企业营业收入有望超过17000亿元。

——纺织服装产业价值链分布
纺织服装产业链上游为原材料供应,包括天然纤维和合成纤维供应,其中天然纤维又分为棉、麻、丝、毛;中游为纺织品及服装加工生产,包括从纱线到胚布,再到面料,最后到服装的整个加工生产过程;下游为服装销售贸易。纺织服装行业的重要核心因素是中上游纺织制造部分,目前这部分企业仍然处于发展中,行业技术水平偏低。
根据纺织服装各产业链环节的毛利率状况可知,目前,下游的服装贸易销售环节利润水平最高,代表性上市公司毛利率水平可达40%-50%,上游棉、麻原材料供应商的利润水平最低,代表性上市公司的毛利率水平仅在0%-5%之间。

注:上述毛利率区间以行业代表性上市公司2022年毛利率填列
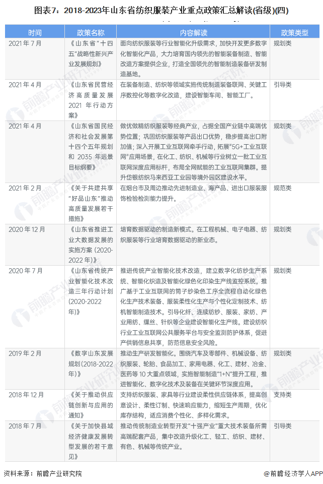
山东省纺织服装产业政策环境
——山东省纺织服装产业省级政策解析
纺织服装产业是山东省的传统优势产业, 2014-2022年,山东省共发布纺织服装产业相关政策100条,每年均有5条以上相关政策发布,2023年,山东省发布了《山东省建设绿色低碳高质量发展先行区三年行动计划(2023-2025年)》,表明了山东省对纺织服装行业的重视与支持。“十三五”期间,山东省提出改造提升传统产业,加快纺织行业提质增效、转型升级。“十四五”以来,山东省陆续发布政策,支持纺织服装行业开展产业链供应链优化升级、开展智能化绿色化转型。

注:上述政策数量统计时间截至2023年4月20日
在纺织服装产业转型提质继续推进之际,山东省继续发布政策引导纺织服装行业高质量发展、智能化绿色化发展,并对山东省纺织服装行业发展进行规划布局。2021年,山东省工业和信息化厅发布《关于加快纺织服装产业高质量发展的意见》,提出要进一步加快山东省纺织服装产业高质量发展,并对山东省纺织服装行业发展进行了规划布局。2022年,山东省委、省政府发布《现代轻工纺织产业2022年行动计划》,将现代轻工纺织产业列入新旧动能转换“十强”产业,表明将在现代轻工纺织产业开展产业链供应链优化升级行动、开展科技研发创新提速行动、开展智能化绿色化转型行动、开展稳市场扩消费行动、开展产业集群升级行动、开展人才强企行动等六项重点任务。




——山东省纺织服装产业区域政策热力图
除省级产业政策外,山东省下辖16个地级市也通过出台相关产业发展政策,助推地区纺织服装产业发展。从山东省16个地级市2014年至今发布的纺织服装产业相关政策数量来看,青岛市、淄博市和潍坊市发布的纺织服装产业相关政策数量最多,其中,青岛市相关政策发布达693条,远超其他地级市。青岛市是中国近现代纺织业的发祥地之一,纺织服装作为特色优势产业是青岛消费品工业的重要支撑,在相关政策支持下青岛市纺织服装行业朝着高质量发展方向,继续转型提质。

注:①上述政策数量统计时间范围为2014年-2023年4月20日;②城市政策数量为统计时间范围内该城市纺织服装产业相关政策总数
山东省纺织服装产业链发展现状图谱
——山东省纺织服装产业链图谱
山东是纺织服装产业大省,是中国纺织工业的重要基地之一,其纺织服装体量巨大、基础雄厚、链条完整、要素齐全。根据企查猫查询数据显示,截止2023年4月,山东省处于正常经营状态的纺织服装产业链企业数量超过150万家,其中数量最多的是服装销售贸易企业,有1521553家,其次是服装生产企业,有98699家。

注:上述企业数量统计时间截至2023年4月20日
——山东省纺织服装产业链企业地图
分各市来看,青岛市和滨州市,纺织服装产业链企业分布最全面。青岛市、滨州市、菏泽市纺织服装产业链企业数量最多。
从产业链环节企业分布来看,上游原材料企业中,天然纤维生产企业主要分布在滨州市,化学纤维生产企业主要分布在烟台市和济宁市。中游加工生产企业中,纱线生产企业主要分布在青岛市和临沂市,胚布生产企业主要在潍坊市和滨州市,面料生产企业主要在淄博市、潍坊市和滨州市,服装生产企业主要在青岛市、滨州市和菏泽市。下游服装销售企业主要分布在济南市和青岛市。

——山东省纺织服装产业发展载体图谱
山东省纺织服装产业快速发展,产业集聚效应凸显。现已形成滨州市中国纺织产业基地市、青岛市即墨区中国童装名城、淄博市淄川区中国纺织产业基地市、烟台市海阳市中国毛衫名城、潍坊市昌邑市中国纺织产业基地市、潍坊市高密市中国家纺名城、枣庄市市中区中国针织服装名城、菏泽郓城县中国棉纺织名城等在全国具有较高影响力的特色产业集群。

山东省织服装业发展现状
——新增注册企业数量整体呈上升趋势
山东省是纺织服装大省,2014-2023年,在政策支持下,山东省纺织服装产业新增注册企业数量整体呈上升趋势。2022年,山东省纺织服装产业新增注册企业数量为1960家;2023年1-4月,山东省纺织服装产业新增注册企业数量已达676家。

——专利申请量位列全国第四
山东省十分注重纺织服装技术创新,研发能力持续提高。根据智慧芽查询数据显示,自2010年起,山东省纺织服装领域专利申请量快速增长。截至2023年4月24日,山东省纺织服装领域累计专利申请了突破800件,位列全国第四,整体上看,山东省纺织服装产业研发能力虽与浙江省、江苏省尚有差距,但研发能力提升较快,为纺织服装产业发展提供了有力的支撑。


——2018年以来服装产量逐渐回升
纺织服装产业是山东省的传统优势产业、重要支柱产业和民生产业,在稳增长、促就业、保民生中发挥着重要作用。受多种因素影响,山东省纺织服装产业国际国内竞争优势削弱,产业转型升级压力加大,2014-2018年,山东省服装产量呈下降趋势,随着政策支持纺织服装行业转型升级力度加大,2018-2021年,山东省服装产量呈回升趋势,2021年山东省服装产量为20.01亿件。根据国家统计局披露的数据,2022年,山东省纱和线的产量均下降6.6%,纱和线生产影响着服装生产,故预计2022年山东省服装产量也相应下降,约为18.69亿件。

山东省纺织服装产业发展前景及规划
——山东省纺织服装产业发展前景及规划
2021年6月,山东省工业和信息化厅发布《关于加快纺织服装产业高质量发展的意见》,提出要进一步加快山东省纺织服装产业高质量发展。“十四五”期间,山东省纺织服装产业发展目标为:到2025年,形成基本完善的融通发展、协同创新、共生共赢的全省性与区域性产业生态系统。全省纺织服装产业通过持续新旧动能转换,产业基础高级化、产业链现代化明显提升,创新驱动的科技产业、文化引领的时尚产业、责任导向的绿色产业特点更加显著,为我国实现制造强国目标发挥重要作用。

“十四五”期间,山东省将通过实施“五大重点任务”助力发展纺织服装产业:

——山东省纺织服装产业空间布局规划
根据《关于加快纺织服装产业高质量发展的意见》,“十四五”期间,山东省将以青岛、烟台、潍坊、滨州、德州、聊城、淄博、济宁、菏泽、枣庄、临沂等市为依托,加速纺织服装产业发展步伐。“十四五”期间山东省纺织服装产业发展空间布局规划如下:

更多本行业研究分析详见前瞻产业研究院《中国服装行业产销需求与发展前景预测分析报告》,同时前瞻产业研究院还提供产业大数据、产业研究、产业规划、园区规划、产业招商、产业图谱、产业链咨询、技术咨询、IPO募投可研、IPO业务与技术撰写、IPO工作底稿咨询等解决方案。


雷达卡




京公网安备 11010802022788号







