行业主要上市公司:光大环境(00257.HK)、启迪环境(000826)、上海环境(601200)、瀚蓝环境(600323)、兴蓉环境(000598)、粤丰环保(01381.HK)、伟明环保(603568)等。
本文核心数据:中国垃圾发电行业融资整体情况;中国垃圾发电行业投融资单笔融资情况
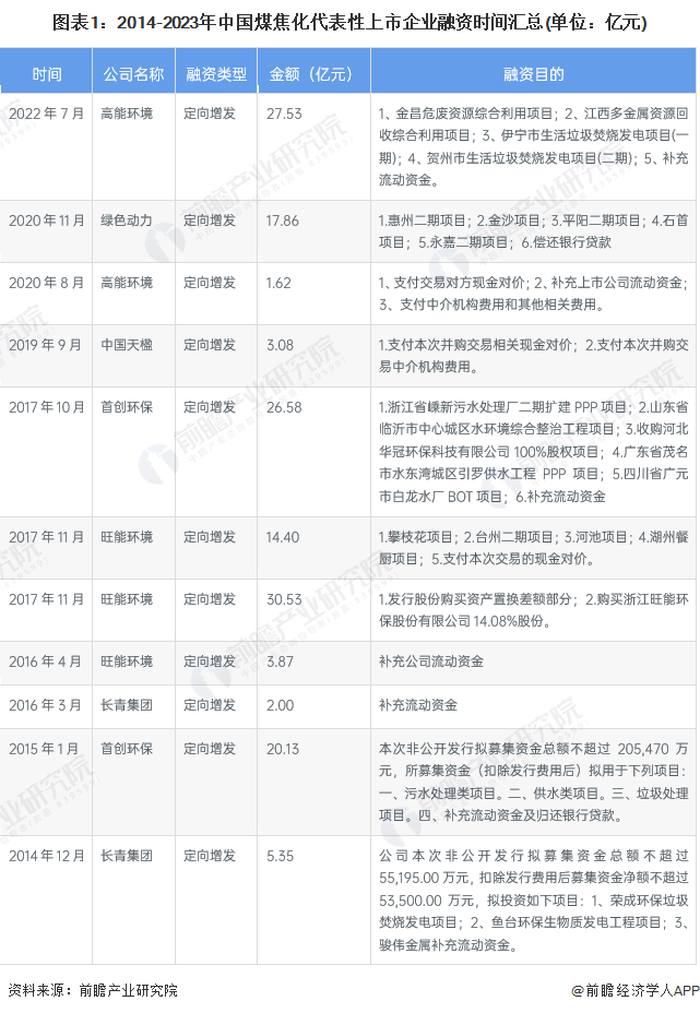
1、上市企业融资主要用于项目扩增和补充流动资金
根据代表性上市企业公告的梳理,垃圾发电行业的上市公司融资手段主要通过定向增发方式进行。从整体来看,我国垃圾发电上市企业融资目的主要是用于项目扩增和补充流动资金等。近年来垃圾发电市场主要扩增方向有各个城市的生活垃圾焚烧发电项目。2014-2023年主要的融资事件如下:

2、代表性企业对外投资情况主要为布局区域市场
从中国垃圾发电代表性企业的对外投资来看,垃圾发电企业对外投资的企业多为设立子公司布局区域市场,同时把握产业链一体化布局,以便企业降本增效。



从几家代表性企业的对外投资来看,各个垃圾发电上市公司主要布局区域市场及产业链一体化,布局区域市场主要是在各个城市或地区设立公司经营垃圾焚烧发电项目,产业链一体化则主要是设立公司经营供电、输电业务,以及从事垃圾回收处理。

3、垃圾发电行业投融资事件主要为战略融资
从中国垃圾发电行业投融资事件汇总中可以看出,早年间垃圾发电行业的融资事件类型主要集中在战略融资及A轮融资中,而近两年这些企业发展到一定规模,便开始通过IPO形式获得融资。


从中国垃圾发电行业代表性企业投融资事件轮次分布情况来看,大多数企业通过战略融资或IPO来获得融资。在已统计到的垃圾发电企业融资事件中,IPO融资事件数量占比约32%,战略融资事件数量占比约33%。

4、垃圾发电企业兼并重组情况
中国垃圾发电行业兼并重组主要是大型上市企业对中型垃圾发电生产企业进行并购。如旺能环境并购昭通环保、四川能投并购自贡能投等。

5、垃圾发电行业投融资及兼并重组总结

更多本行业研究分析详见前瞻产业研究院《中国垃圾发电行业市场前瞻与投资战略规划分析报告》,同时前瞻产业研究院还提供产业大数据、产业研究、产业规划、园区规划、产业招商、产业图谱、产业链咨询、技术咨询、IPO募投可研、IPO业务与技术撰写、IPO工作底稿咨询等解决方案。


雷达卡




京公网安备 11010802022788号







