本文核心数据:国家层面能源互联网行业政策;地方层面能源互联网行业政策
1、政策历程图
能源互联网是提升能源调度效率,利于我国能源全国联网的重要行业。从我国国民经济规划的演变来看,我国“九五”规划,提出联合电网、统一调度,早早意识到能源互联网的重要性;随后,“十五”至“十二五”规划,重点强调了扩大西电东送规模、完善电网建设等;“十三五”规划首次在顶层文件中出现能源互联网,明确建设“源-网-荷-储”协调发展、集成互补的能源互联网;“十四五”规划,明确提出加快电网基础设施智能化改造和智能微电网建设,加强源网荷储衔接。
整体来看,我国针对能源互联网的政策演变始终围绕加强电网、储能、特高压基建等方面展开。

2、国家层面政策汇总及解读
——国家层面能源互联网行业政策汇总
自2015年以来,国务院、国家发改委、能源局等多部门都陆续印发了支持、规范能源互联网行业的发展政策,内容涉及能源互联网行业历年的发展目标、能源互联网在实体层的建设布局等:


——国家层面能源互联网行业发展目标解读
2021年4月25日,由国家电网有限公司主办、国网福建省电力有限公司承办的“第四届数字中国建设峰会能源互联网分论坛”举行,会议上,国家电网发布了《国家电网公司能源互联网规划》,规划思路紧密围绕实现双碳目标和构建新型电力系统,规划建设能源互联网。
目标“2025年基本建成,2035年全面建成”具有中国特色国际领先的能源互联网。2025年数字化智能指数达到87%。

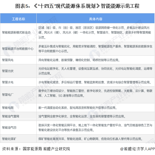
2022年1月国家发展改革委和国家能源局联合印发《“十四五”现代能源体系规划》,《规划》提出在推动能源基础设施数字化、建设智慧能源平台和数据中心以及实施智慧能源示范工程三个方面加快能源产业数字化智能化升级。
智能能源示范工程是以多能互补的清洁能源基地、源网荷储一体化项目、综合能源服务、智能微网、虚拟电厂等新模式新业态为依托,开展智能调度、能效管理、负荷智能调控等智慧能源系统技术示范。

3、各省市层面的政策汇总及解读
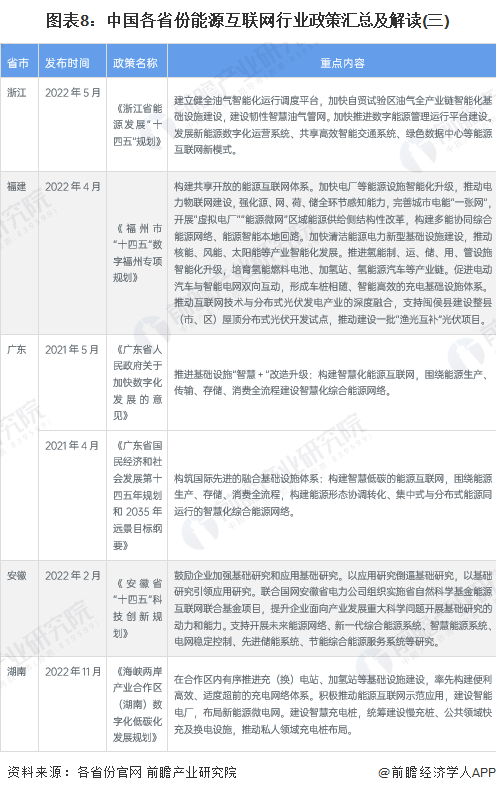
——31省市能源互联网行业政策汇总
在各省市的能源互联网规划中,“智能电网”、“大数据”、“新能源”等关键词频频出现,各大省市重视智能电网的基础建设,主攻实体层的布局和完善,在数据信息层面更注重安全性。




——31省市能源互联网行业发展目标解读
“十四五”期间,我国主要省份也提出了能源互联网行业的发展目标,北京明确到2025年建设能源互联网云平台,上海要求到2025年新建20万个充电桩,加强智能电网的推进工作,其他省市也在能源互联网平台建设、分布式能源协同等方面做出规划:

更多本行业研究分析详见前瞻产业研究院《中国能源互联网行业趋势前瞻与投资战略规划分析报告》,同时前瞻产业研究院还提供产业大数据、产业研究、产业规划、园区规划、产业招商、产业图谱、产业链咨询、技术咨询、IPO募投可研、IPO业务与技术撰写、IPO工作底稿咨询等解决方案。


雷达卡




京公网安备 11010802022788号







