行业主要上市公司:主要有三六零(601360.SH)、深信服(300454.SZ)、网宿科技(300017.SZ)、奇安信(688561.SH)、启明星辰(002439.SZ)、天融信(002212.SZ)、绿盟科技(300369.SZ)等
本文核心数据:上市公司营业收入;上市公司云安全业务毛利率;上市公司云安全业务营收占比等
1、云安全行业上市公司汇总
云安全行业上游为基础设施供应商,上市企业有工业富联(601138.SH)、中国电信(601728.SH)等;中游为云安全服务商,包括三六零(601360.SH)、深信服(300454.SZ)、网宿科技(300017.SZ)、奇安信(688561.SH)、启明星辰(002439.SZ)、天融信(002212.SZ)、绿盟科技(300369.SZ)等;下游为消费市场。具体上市公司信息如下:

从整体营收表现来看,2022年前三季度太极股份(002368.SZ)和三六零(601360.SH)为云安全行业收入头部的上市企业。

从云安全行业上市公司的地区分布来看,广东和北京云安全行业的上市企业数量居多,广东有深信服(300454.SZ)、天融信(002212.SZ)等优势企业;北京有太极股份(002368.SZ)、奇安信(688561.SH)、启明星辰(002439.SZ)、绿盟科技(300369.SZ)等优质供应商。

2、云安全行业上市公司基本信息对比
从云安全行业的上市企业布局和已有公开信息分析,注册资本最多为三六零(601360.SH);招投标信息最多的上市企业为太极股份(002368.SZ);而成立时间最早的是天融信(002212.SZ)。

从云安全行业的上市企业已有的公开信息分析,专利信息相对较多的企业是深信服(300454.SZ),专利总数2316条;员工总数最多的是奇安信(688561.SH),员工总数为9657人。


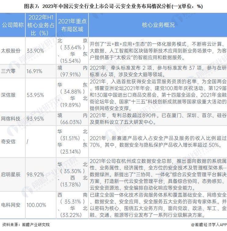
3、云安全行业上市公司业务布局对比
从业务布局来看,核心业务占比方面,电科网安(002268.SZ)、绿盟科技(300369.SZ)、天融信(002212.SZ)、启明星辰(002439.SZ)等企业均在90%以上,表明上述企业的业务较为集中;重点布局区域方面,各大上市企业多以境内业务为主,又以华北和华东地区为主;核心业务概况方面,深信服(300454.SZ)入选首批获得安全运营服务资质的名单,为全国两会、博鳌亚洲论坛2021年年会、建党100周年庆祝活动、第129届和130届中国进出口商品交易会。

注:核心业务占比统计时间范围为2022年上半年;重点布局区域统计时间范围为2021年。

注:核心业务占比统计时间范围为2022年上半年;重点布局区域统计时间范围为2021年。
4、云安全行业上市公司核心业务业绩对比
有关云安全业务的业绩情况,2022年上半年,网宿科技(300017.SZ)的核心业务营收最高;深信服(300454.SZ)的毛利水平较高。

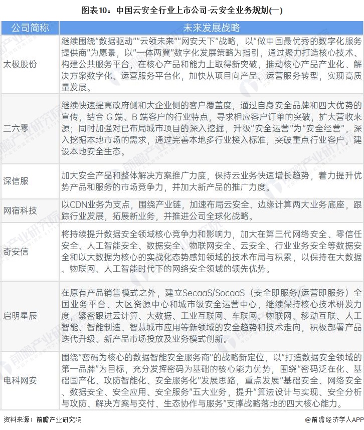
5、云安全行业上市公司核心业务规划对比
近年来,由于云计算的普及,云安全的趋势进一步增强。各大企业在云安全布局愈发注重产业链一体化。


更多本行业研究分析详见前瞻产业研究院《中国云安全行业发展前景预测与投资战略规划分析报告》,同时前瞻产业研究院还提供产业大数据、产业研究、产业规划、园区规划、产业招商、产业图谱、产业链咨询、技术咨询、IPO募投可研、IPO业务与技术撰写、IPO工作底稿咨询等解决方案。


雷达卡




京公网安备 11010802022788号







