本文核心数据:全球工业计算机市场规模、全球工业计算机发展历程
21世纪工业计算机得到迅速发展并普及
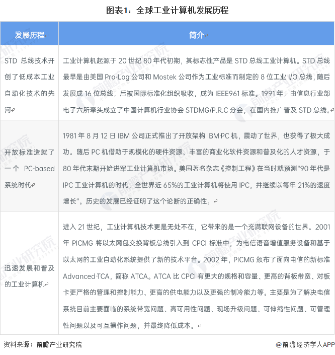
工业计算机起源于20世纪80年代初期,STD总线技术开创了先河;1981年8月12日IBM公司正式推出了开放架构IBM PC机,造就了PC-based系统时代;21世纪,工业计算机迅速发展普及。

2022年全球工业计算机市场规模约为50亿美元
全球工业计算机市场短期增长的主要因素是过程工业的预期投资提高以及工业计算机在工业自动化现有领域之外的持续应用。同时,物联网在制造业中的越来越广泛的使用,这使得工业计算机可以通过广泛的智能设备网络进行连接,从而增强制造工厂的自动化程度。物联网有助于获取和生成大量制造数据,因此需要工业计算机一类的设备来进行数据采集和过程控制。据Markets and Markets,全球工业计算机市场规模在2016-2022年呈现逐年递增趋势,2022年市场规模达到50亿美元,同比增长5.5%。

北美地区是第一大区域市场
Markets and Markets数据显示,全球工业计算机主要区域分布情况中,2022年,北美地区占比第一,约为40%左右,市场规模估计为20亿美元左右;欧洲和亚太地区位居其后,占比分别约为35%左右和18%左右,两市场规模分别约为17.5亿美元和9亿美元。

各区域销售特征不尽相同
目前工业计算机主要销售区域有美洲、欧洲和亚洲。不同区域从销售导向、产品特性、区域特性和主要销售国家来分具有不同特点

2028年全球市场规模预计达69亿美元
2004-2016年工控行业经历了高速成长期、动荡波动期、下探调整期,2017年以来工控自动化行业摆脱了2011-2016年的周期性,呈现持续增长态势,2017-2020年均实现了行业规模的同比增长。全球工业自动化整体来看,工业增加值增速与工控行业表现相关度较高。扣除中国数据,全球工控自动化行业表现优于工业大环境,尤其在2015年前后全球经济下行风险加重,陷入深度调整的时间区间,全球工控行业2015当年仍保持6.7%的同比增长,显示较强的韧性,但2020年疫情冲击,经济下行,工业增速放缓等全球性发展问题仍会对工业计算机行业增长产生较大影响。因此,根据国际权威机构Markets and Markets预测,2028年全球工业计算机市场规模有望达到69亿美元。

更多本行业研究分析详见前瞻产业研究院《中国工业计算机行业经营模式研究与投资预测分析报告》。
同时前瞻产业研究院还提供产业大数据、产业研究报告、产业规划、园区规划、产业招商、产业图谱、智慧招商系统、IPO募投可研、IPO业务与技术撰写、IPO工作底稿咨询等解决方案。


雷达卡




京公网安备 11010802022788号







