1、政策历程图
随着电视制播技术的进步和电视终端产业的发展,为促进超高清电视发展开展了有益的探索和实践,国家在政策上一方面鼓励发展超高清视频等多种形态的终端产品,积极推进4K/8K超高清电视产业发展。我国4K、8K超高清电视机政策历程如下:

2、国家层面政策汇总及解读
——国家层面4K、8K超高清电视机行业政策汇总
自2017年以来,国务院、国家广播电视总局等多部门都陆续印发了支持、规范4K、8K超高清电视机行业的发展政策,内容涉及4K、8K超高清电视机发展规划及支持政策等。截至2023年5月我国4K、8K超高清电视机行业重点政策如下:



——国家层面4K、8K超高清电视机行业发展目标解读
2022年6月,国家广播电视总局发布《关于进一步加快推进高清超高清电视发展的意见》,提出到2025年全国地级及以上电视台和有条件的县级电视台全面完成从标清到高清转化,标清频道基本关停,高清电视成为电视基本播出模式,超高清电视频道和节目供给形成规模。广播电视传输覆盖网络对高清超高清电视承载能力显著增强,高清超高清电视接收终端基本普及的总体目标。

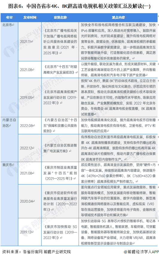
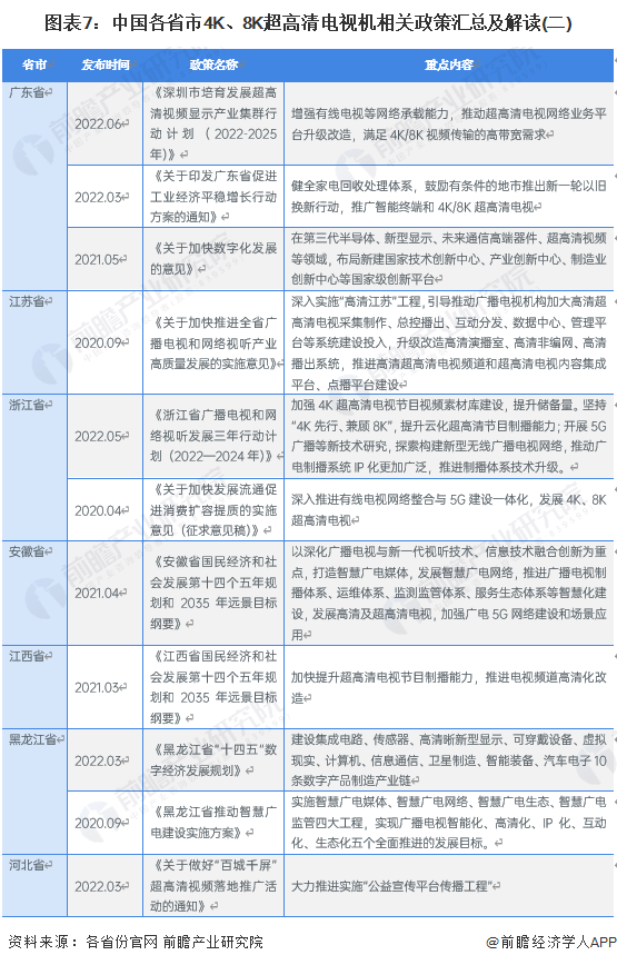
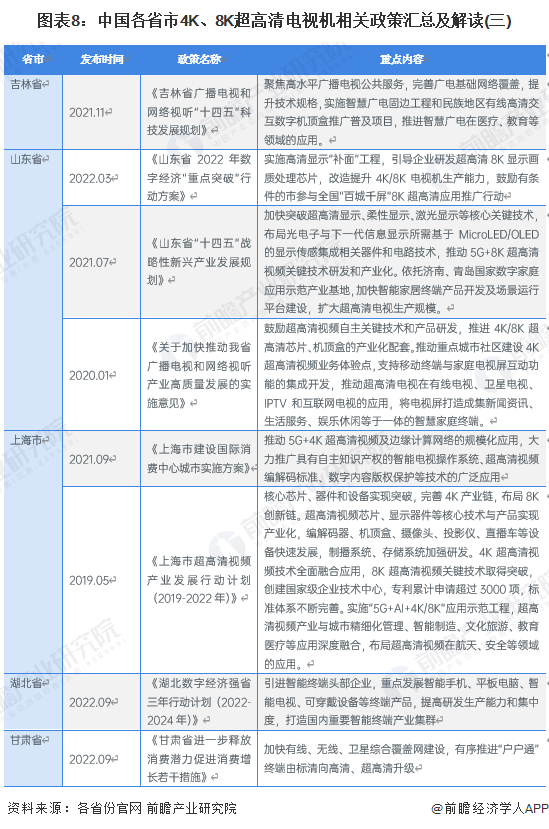
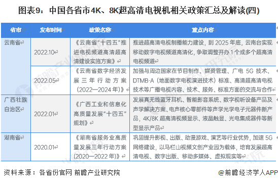
3、各省市层面的政策汇总及解读
——31省市4K、8K超高清电视机行业政策汇总
目前,我国主要省市4K、8K超高清电视机相关政策如下表所示:




——31省市4K、8K超高清电视机行业发展目标解读
“十四五”期间,我国主要省份也提出了4K、8K超高清电视机行业的发展目标。各省市4K、8K超高清电视机政策如下:

更多本行业研究分析详见前瞻产业研究院《中国4K/8K超高清电视机行业市场前瞻与投资规划分析报告》。
同时前瞻产业研究院还提供产业大数据、产业研究报告、产业规划、园区规划、产业招商、产业图谱、智慧招商系统、IPO募投可研、IPO业务与技术撰写、IPO工作底稿咨询等解决方案。


雷达卡




京公网安备 11010802022788号







