本文核心数据:能源互联网行业重点政策;电网投资额;能源互联网投资额
行业概况
1、定义
能源互联网是以互联网技术为核心,以配电网为基础,以大规模可再生能源和分布式电源接入为主,实现信息技术与能源基础设施融合,通过能源管理系统对大规模可再生能源和分布式能源基础设施实施广域优化协调控制,实现冷、热、气、水、电等多种能源优化互补,提高用能效率的智能能源管控系统。
能源互联网通过构建多能协同的能源网络,信息融合的能源系统,开放共享的能源市场,支撑经济社会绿色、高效、协调发展,支撑能源革命。能源互联网可以分为三个层级:物理基础、实现手段与价值实现。

2、产业链剖析:层层递进 产业链一体化企业“国”字当头
从能源互联网的整个产业链来看,实体层包含微电网建设、分布式发电、特高压、电网投资等;数据信息层主要包括电源电网建设、大数据分析、智能交易系统等;运营平台层包括人工智能、微网管理等。

从产业链生态图谱来看,实体层包括协鑫集成(002506)、正泰电器(601877)、易事特(300376)、中天科技(600522)、亨通光电(600487)等企业;数据信息层包括木联能(831346)、科华数据(002335)、英威腾(002334)等企业;运营平台层包含科陆电子(002121)、林洋能源(601222)等企业。综合性经营的企业有国电南瑞(600406)、国电南自(600268)、东方电子(000682)、国网信通(600131)等。

行业发展历程:处于重点推进阶段
新世纪以来,能源、环境、气候变化问题严重制约着全球可持续发展,而中国倡导的建设全球能源互联网,加快清洁能源国际共享,实现共同可持续发展,正在成为世界各国的共识。
我国能源互联网发展处在试点示范阶段,通过试点示范来探索新技术、新模式和新业态,从而指导下一阶段具体工作的开展。清华大学能源互联网创新研究院在国家能源局的支持下正在筹建国家能源互联网产业及技术创新联盟,将进一步促进各领域协同,推动能源互联网构建,探索能源互联网新业态。随着试点示范的实施,近三年能源互联网将会百花齐放,是能源互联网产业飞速发展的时期。

行业政策背景:智慧赋能 绿色发展
2020年以来,国务院、国家发展改革委员会、国家能源局、国家工业和信息化部等多部门陆续印发了支持、规范能源互联网行业的发展政策,内容涉及能源互联网行业的发展目标、推进工作等方面:

2021年4月25日,由国家电网有限公司主办、国网福建省电力有限公司承办的“第四届数字中国建设峰会能源互联网分论坛”举行,会议上,国家电网发布了《国家电网公司能源互联网规划》,规划思路紧密围绕实现双碳目标和构建新型电力系统,规划建设能源互联网。
目标“2025年基本建成,2035年全面建成”具有中国特色国际领先的能源互联网。2025年数字化智能指数达到87%。

产业发展现状
1、实体层特高压项目建设将显著提速,电网投资额创新高
特高压是能源跨区域输送的有力保障,是坚强智能电网的重要骨架。从特高压建设情况来看,中国特高压工程累计线路由2016年的1.69万千米迅速提升至2022年的44.61万千米。2016-2022年国家电网特高压跨区跨省输送电量逐渐增长,且增幅持续加大,2022国家电网特高压跨区跨省输送电量达2.83万亿千瓦时。

据国家电网数据,2016-2022年,国家电网公司电网投资额呈先下降后上升趋势,2022年电网投资创下新高,投资额达5094亿元;2023年,这一数字将达到5200亿元,计划投资额同比增长约4%。

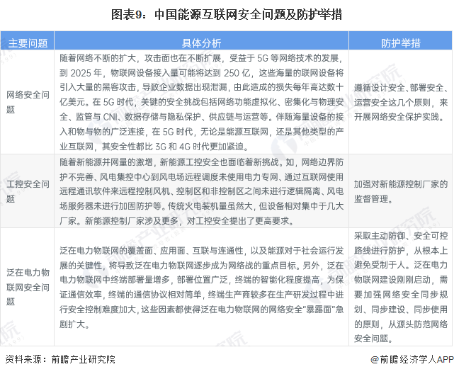
2、数据信息层安全防护需求凸显
在能源互联网时代,任何一个微小的安全漏洞,都可能导致大批风电场和光伏电站陷入瘫痪。随着5G技术加速推动互联网进入产业互联网时代,能源互联网将是产业互联网的最重要应用领域之一。在依托5G技术的能源互联网时代,伴随智能终端设备量激增,网络的安全性问题将更加凸显。

行业竞争格局
从企业注册地来看,根据企查猫查询数据显示,目前中国能源互联网注册企业主要分布在广东、四川地区。其他沿海省市如浙江、山东、福建等地区的企业分布数量亦较多。

注:数据统计时间截至2023年4月11日。
从上市公司的区域分布来看,我国能源互联网相关企业主要集中在广东、江苏、浙江、上海等地区。其中,广东易事特(300376)、科陆电子(002121)等企业是能源互联网行业领先企业;江苏省的国电南瑞(600406)、国电南自(600268)综合性企业为行业龙头。

行业发展前景及趋势预测
1、能换互联网发展“三步走”
根据国外及国内产业资本布局能源互联网实例,能源互联网领域发展主要分三步走,信息互联→能源互联→信息能源一体化。

2、未来能源互联网累计投资将超百万亿元
能源互联网是资金密集型产业,投资规模大、覆盖面广、带动力强。在外部环境不确定性增加、经济下行压力增大的形势下,加快中国能源互联网建设,能够带动可持续的有效投资、引领产业发展、创造更多就业,为促进经济增长发挥“火车头”作用。据《中国能源报》数据,“十四五”期间中国能源互联网投资可达7-8万亿元,增加就业岗位超过900万个,稳投资、保就业效益显著;到2060年,累计投资约为120万亿元,拉动全社会投资超过400万亿元,对GDP增长贡献率超过2%,为经济持续增长注入强劲动能。

更多本行业研究分析详见前瞻产业研究院《中国能源互联网行业趋势前瞻与投资战略规划分析报告》。
同时前瞻产业研究院还提供产业大数据、产业研究报告、产业规划、园区规划、产业招商、产业图谱、智慧招商系统、IPO募投可研、IPO业务与技术撰写、IPO工作底稿咨询等解决方案。


雷达卡




京公网安备 11010802022788号







