行业主要上市公司:国药控股(01099.HK);九州通(600998.SH);华润医药(03320.HK);国药股份(600511.SH);大参林(603233.SH);益丰药房(603939.SH);老百姓(603883.SH);一心堂(002727.SZ);同仁堂(600085.SH);漱玉平民(301017.SZ);健之佳(605266.SH)等。
本文核心数据:医药流通行业国家层面政策;医药流通行业地方层面政策
1、政策历程图
医药流通行业是国家医药卫生事业和健康产业的重要组成部分,是关系人民健康和生命安全的重要行业。根据我国国民经济“十五”计划至“十四五”规划,国家对医药流通行业的支持政策经历了从“推进药品生产流通体制改”到“深化药品、耗材流通体制改革,健全药品供应保障机制”再到“推进国家组织药品和耗材集中带量采购使用改革”的变化。

2、国家层面政策汇总及解读
——国家层面医药流通行业政策汇总
近年来,国务院、国家发改委、商务部等多部门都陆续印发了支持、规范医药流通行业的发展政策,内容涉及现代医药流通网络的建设、医药物流社会化服务体系的建设、药品网络销售规范等内容。



——国家层面医药流通行业重点政策解读
药品流通行业是国家医药卫生事业和健康产业的重要组成部分,是关系人民健康和生命安全的重要行业。商务部发布的《“十四五”时期促进药品流通行业高质量发展的指导意见》针对完善城乡药品流通功能、稳步发展数字化药品流通、持续优化流通行业结构、促进对外交流合作、夯实行业发展基础和保障措施7个方面提出相关指导意见。

——国家层面医药流通行业发展目标解读
商务部发布的《“十四五”时期促进药品流通行业高质量发展的指导意见》提出,到2025年,药品流通行业与我国新发展阶段人民健康需要相适应,创新引领、科技赋能、覆盖城乡、布局均衡、协同发展、安全便利的现代药品流通体系更加完善,具体发展目标如下:

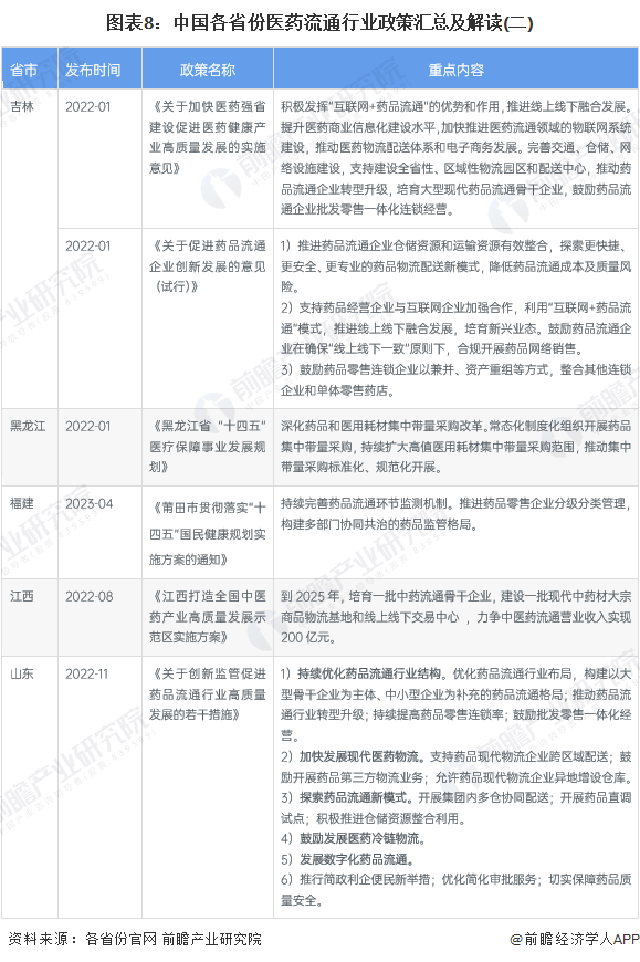
3、各省市层面的政策汇总及解读
——31省市医药流通行业政策汇总
“十四五”期间,为保障医药供应,我国个省市相继发布了多项医药流通行业政策,政策主要围绕“互联网+医药流通”、药品集中带量采购改革和药品现代物流建设几个方面。



——31省市医药流通行业发展目标解读
“十四五”期间,我国主要省份也提出了医药流通行业的发展目标:

更多本行业研究分析详见前瞻产业研究院《中国医药流通行业商业模式与投资机会分析报告》。
同时前瞻产业研究院还提供产业大数据、产业研究报告、产业规划、园区规划、产业招商、产业图谱、智慧招商系统、IPO募投可研、IPO业务与技术撰写、IPO工作底稿咨询等解决方案。


雷达卡




京公网安备 11010802022788号







