行业主要上市公司:京城股份(600860)、雪人股份(002639)、三环集团(300408)、厚普股份(300471)、隆基绿能(601012)、东华能源(002221)等
本文核心数据:全国氢能源供应规模;福建省氢能源供给量;福建省氢能源相关专利数量;福建省氢能源产业链企业数量;
氢能源产业发展现状及价值链分布
——全国氢能源产业发展规模
2019年两会期间,氢能首次写入我国政府工作报告。在“十四五”规划期间,我国指出要在氢能与储能等前沿科技和产业变革领域,组织实施未来产业孵化与加速计划,谋划布局一批未来产业。2017年以来,我国布局氢能源的企业注册量逐渐攀升,以广东省、江苏省、北京市为领头。氢能产业大数据平台数据显示,我国目前已建成加氢站358座,在运营加氢站245座,覆盖28个省份,省份覆盖率达82.35%。其中,广东省以加氢站数量55座为首。2019年以来,我国在运营加氢站供给能力从3.614千克/天激增至18.88千克/天,供给能力大幅提升。随着我国政策的倾斜力度逐渐加强,预计到2023年能够实现供给能力25千克/天,在运营加氢站数量将达到300座。


——氢能源产业价值链分布
从产业链上下游结构梳理来看,氢能源产业链供应体系包含氢气的生产与供应、氢气的储存与运输、加氢站建造与运营。其中,我国目前氢气的制取包含化石燃料制取、工业副产、可再生能源电解水,以工业副产为主。根据氢能源各产业链环节的毛利率状况可知,目前,各技术路线的储氢环节的利润水平不均衡,有机液体储氢毛利率相对较高,液态储氢毛利率水平稍低,其代表性企业毛利率水平为5-20%。

注:上述毛利率区间以行业代表性上市公司2022年毛利率填列
福建省氢能产业政策环境
——福建省氢能产业省级政策解析
作为东部沿海省份,福建省氢能产业目前处于起步阶段,但工业副产氢资源丰富。“十四五期间”,福建省将培育建设一批氢能领域创新平台,形成一批技术储备。为助力氢能行业快速发展,福建省围绕氢能“制备—存储—运输—加注—应用”全产业链开展制氢、用氢、氢储运、氢储能等业务部署。但相对而言,福建省氢能产业尚处于规划阶段,目前政策数量较少,配套制度建设尚不健全,近几年来出台氢能相关政策数量逐渐上升但尚未出现热潮期,2022年全年出台仅3条相关政策。

注:①上述政策数量统计时间范围为2016年-2023年6月9日;②政策数量为统计时间范围内福建省氢能源产业相关政策总数
近几年来,福建出台的氢能政策以规划型为主。2022年8月出台的《关于完整准确全面贯彻新发展理念做好碳达峰碳中和工作的实施意见》中表明,福建省正统筹推进氢能“制储输用”全链条发展;2022年12月出台的《福建省氢能产业发展行动计划(2022—2025年)》中提出,福建省以强化氢能产业基础研发为目标,争取到2025年,培育组建一批国家、省级氢能与燃料电池研发创新平台,氢燃料电池电堆、关键材料、零部件和动力系统集成等核心技术取得较大突破,拥有自主氢能品牌产品。

——福建省氢能源产业区域政策热力图
除省级产业政策外,福建省下9个地级市也陆续通过出台相关产业发展政策,为各地区氢能产业提供支持。其中以福州市、厦门市、三明市、南平市为主,漳州市、莆田市、宁德市氢能相关政策较为缺失。总体而言,福建省市级层面相关政策文本数量相对匮乏。

注:①上述政策数量统计时间范围为2014年-2023年6月9日;②城市政策数量为统计时间范围内该城市氢能源产业相关政策总数
福建省氢能源产业链发展现状图谱
——福建省氢能源产业链图谱
从氢能的完整产业链结构来看,产业链供应体系包含氢气的生产与供应、氢气的储存与运输、加氢站建造与运营。其中,我国目前氢气的制取包含化石燃料制取、工业副产、可再生能源电解水,以工业副产为主。从制氢上游企业数量可以看出,福建省化石燃料、太阳能、风能等资源供应丰富,企业数量多达万家。但由于制氢技术缺失,上下游尚未打通。考虑到福建省具备较强的资源禀赋,可为氢能产业的发展提供强有力的赋能。氢能产业大数据平台数据显示,目前,福建省规模以上部署氢能相关产业企业达19家;已建成加氢站3座,在运营加氢站1座。企查猫数据显示,福建省氢能相关产业的企业中,气态储氢相关企业达4家,部署液态储氢业务相关企业达17家,部署固态储氢相关业务的企业达5家。

——福建省氢能产业链企业地图
福建省氢能产业链布局尚在初步构建中,从厦门市、福州市着手发力。目前,福州市氢能企业已布局7家,其中,制氢企业1家,技术装备相关企业1家,用氢企业4家;2023年1月,由福大紫金公司和金龙客车共同打造的全国首辆氨氢燃料电池客车启动;厦门市氢能相关企业5家,多为储氢技术研发企业,产业链处于逐步健全阶段。

——福建省氢能源产业发展载体图谱
福建省的氢能产业尚处于起步阶段,目前已经逐渐培育一批氢能领域创新平台。福建将建设以福州氢能产业基地为核心的配套体系。2022年,东方电气氢能全产业链项目正式签约落地福州市并选址闽台(福州)蓝色经济产业园,拟建设福建氢能源及燃料电池基地,打造氢能源及燃料电池高端装备研制中心、应用示范及运维大数据中心、综合供能中心。此外,闽南一带也逐渐建设成氢能产业园基地,福建省正在加速构建国家级氢能产业示范基地。

福建省氢能产业发展现状
——新增注册企业数量持续攀升
“十四五”规划期间,我国指出要在氢能与储能等前沿科技和产业变革领域。2021年以来,福建省氢能产业相关企业逐渐落地发展。企查猫数据显示,2021年,福建省全年新增氢能产业注册企业8家,较2020年翻番;2022年,福建省全年新增氢能产业注册企业13家,较2021增加62.5%,截至2023年6月10日,福建省全年新增氢能产业注册企业7家。愈来愈多的企业进军氢能领域,氢能产业注册企业数量呈现较高速增长的势态。

注:上述氢能产业相关新注册企业数量统计时间范围为2013年-2023年6月9日;查询关键词为“氢能”
——专利申请量逐年增加
福建省鼓励科技研发持续投入,在氢能领域逐渐形成一批技术储备,围绕氢能“制备—存储—运输—加注—应用”全产业链的专利申请数量逐年攀升。自2017年起,福建省氢能领域专利申请量突破100件并开始增长迅速;2019年福建省氢能领域专利申请量突破150件;2021年福建省氢能领域专利申请量突破170件。截至2023年6月10日,福建省氢能领域累计专利申请了突破1100件,基于全国视角来看,福建省氢能产业的研发专利总数排名16,仍处于中游水平,尚有较大的战略布局空间。


——氢能源产业尚处加速布局阶段
福建正加速构建新能源产业新增长引擎,培育经济发展新动能,目标到2025年,氢能产业发展初具规模。氢能产业大数据显示,截至2023年5月,福建省规模以上企业氢产能39.98万吨。目前,福建省在运营加氢站1座,压力等级为35兆帕;暂停运营1座;故自2022年起在运营加氢站供给能力较2021年减半至100千克/天。福州市、泉州市、漳州市、南平市等地工业副产氢存量以及产能较为丰富,故在全省范围内,氢气制备以工业副产氢为主同步推进化石能源制氢等。目前,福建省工业副产氢项目存量为3个,化石能源制氢项目3个。


福建省氢能产业发展前景及规划
——福建省氢能产业发展前景及规划
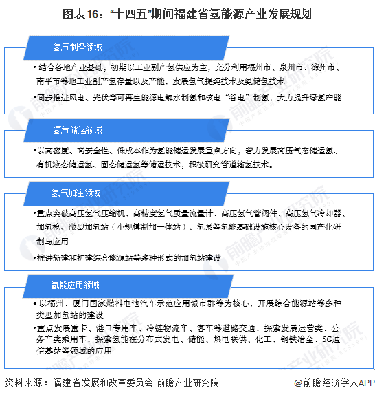
根据福建省发展和改革委员会2022年出台的《福建省氢能产业发展行动计划(2022—2025年)》,“十四五”期间,福建省将强化氢能产业基础研发,逐步健全强化氢能全产业链,到2025年,培育20家具有全国影响力的知名企业,氢能产业链关键技术达到国内领先水平,覆盖氢能制备、存储、运输、加注、燃料电池和应用等领域,氢能产业核心装备及关键零部件,基本实现本地制造,实现产值500亿元以上。

“十四五”期间,福建省将通过实施“四大重点任务”助力发展氢能源产业:

——福建省氢能源产业空间布局规划
根据《福建省“十四五”制造业高质量发展专项规划》,“十四五”期间,福建省将以福州氢能产业基地等为核心打造制氢、储氢、运氢、加氢全产业链,发挥厦门金龙、重汽海西汽车、雪人股份等重点企业作用壮大氢能源汽车的生产规模,着力打造海峡西岸的氢燃料电池制造高地。“十四五”期间福建省氢能源产业发展空间布局规划如下:

——福建省各市氢能源产业发展规划
从各省市来看,目前福建省9个城市中,共有7个城市出台相关政策文件对氢能源产业发展提出相应规划。其中,福州市提出推动氢能产业示范基地建设,开发氢燃料电池相关核心技术;厦门市以加强动力电池和燃料电池系统、氢燃料电池汽车核心零部件及其配套设施等技术攻关和检验检测公共服务平台建设为主;漳州市依托其地理优势布局海上风电制氢等氢能产业基地,发展氢燃料水陆智能运输装备。福建省主要城市氢能源产业发展规划汇总如下:

更多本行业研究分析详见前瞻产业研究院《中国氢能源汽车行业市场前瞻与投资战略规划分析报告》。
同时前瞻产业研究院还提供产业大数据、产业研究报告、产业规划、园区规划、产业招商、产业图谱、智慧招商系统、行业地位证明、IPO咨询/募投可研、IPO工作底稿咨询等解决方案。


雷达卡




京公网安备 11010802022788号







