一直以来,强基生在硕、博阶段的专业出路问题都是各届师生、家长最为关心的问题。
2023年,正是第一批通过强基计划进入大学校园的人本研衔接的年份。
最近,西安交通大学、厦门大学、武汉大学、华东师范大学等高校2020级第一批强基考生硕博衔接转拟录取名单的公布,让这些首届“吃螃蟹”的学生保研和直博的专业情况逐渐明朗。
西安交通大学
西安交大各院系2020级强基转段拟录取名单陆续公布,部分具体衔接专业及录取情况如下:
电信学部计算机科学与技术学院:
计算机科学与技术专业:拟录取4人,其中硕士衔接2人,直博2人;
计算机技术专业:拟录取2人,硕士衔接;
电信学部软件学院:
计算机科学与技术专业:拟录取6人,硕士衔接;
电气学院:
电气工程专业:拟录取13人,其中硕士衔接11人,直博2人;
人工智能学院:
拟录取4人,其中硕士衔接1人,直博3人;
物理学院:
物理学专业:拟录取24人,其中硕士衔接11人,直博13人;
机械工程学院:
机械工程专业:拟录取13人,硕士衔接,研究方向包含微纳制造、深度学习与智能制造、功能化/智能化3D打印技术。
人文学院:
哲学专业:拟录取10人,硕士衔接;
管理学院:
拟录取8人,其中硕士衔接7人,直博1人;
基础医学院:
基础医学专业:拟录取2人,硕士衔接,包含免疫学和病理学与病理生理学二级专业。
生命科学与技术学院:
生物学专业:拟录取9人,硕士衔接;
生物医学工程专业:拟录取8人,硕士衔接;
航天航空学院:
力学专业:拟录取3人,其中硕士衔接2人,直博1人;
航空宇航科学与技术专业:拟录取3人,硕士衔接;
电子科学与工程学院:
电子科学与技术专业:拟录取10人,硕士衔接5人,直博5人。
中国科学技术大学
化学与材料科学学院发布了2020级强基班研究生可衔接专业:

核科学技术学院发布核工程与核技术专业2020级强基计划学生研究生可衔接专业:

复旦大学
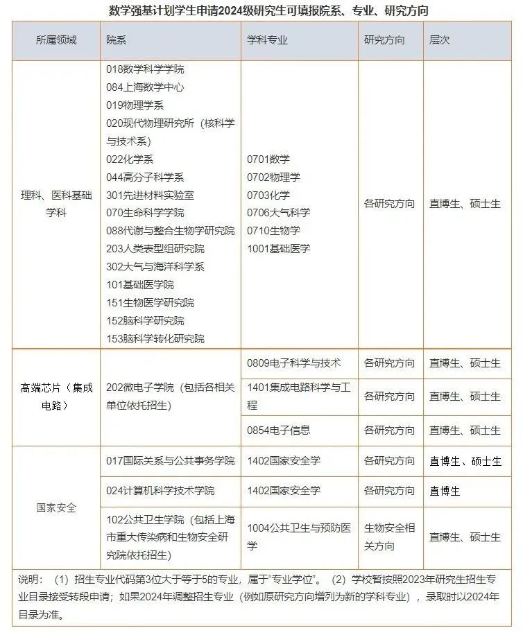
数学强基计划学生申请2024级研究生可填报院系、专业、研究方向:

物理学系强基计划学生申请2024级研究生可填报院系、专业、研究方向:

化学系强基生可衔接专业:


历史系强基生研究生可衔接专业:

哈尔滨工业大学

2023年公布新增学院:未来技术学院,可转入专业有信息与通信工程和电子信息两个专业。
武汉大学
数学与统计学院强基生可选专业:
①数学与统计学院相关专业:理学类相关专业及网络空间安全、人工智能、关键软件、基础医学、公共卫生等专业;
②其他服务国家重大战略需求的高端芯片与软件、智能科技、新材料、先进制造和国家安全等关键领域以及国家人才紧缺的人文社会科学领域相关专业。
生命科学学院强基生可选专业:
①本学院相关专业继续深造。
②申请跨学科交叉培养。申请跨学科交叉培养范围如下:

③其他对服务国家重大战略需求的高端芯片与软件、智能科技、新材料、先进制造和国家安全等关键领域以及国家人才紧缺的人文社会科学领域相关专业。
文学院强基生可选专业:
①本学院相关专业继续深造:中国古典文献学、汉语言文字学、中国古代文学、汉语国际教育(专硕);
②申请跨学科交叉培养,范围如下:

③其他对国家人才紧缺的人文社会科学领域相关专业。
注意:考核不合格的学生须退出“强基计划”,转入文学院汉语言文学专业普通班完成后续培养。
厦门大学
物理强基计划学生转段专业:

化学强基计划学生转段专业清单:

历史学强基转段考核合格的学生可以申请的研究生阶段专业包括:
历史与文化遗产学院:考古学、中国史世界史三个专业;
台湾研究院:中国史专业(限2名);
国际关系学院:世界史专业(限1名)。
继续在历史与文化遗产学院中国史、世界史、考古学三个专业培养直接获得直通硕博的资格。
哲学专业转段考核合格的学生可以申请的研究生阶段专业有:
马克思主义哲学、中国哲学、外国哲学、逻辑学、伦理学、宗教学、科学技术哲学、中国史、世界史、马克思主义理论。
南京大学
物理学院“强基计划”学生转段接收院系仅限于南京大学物理学院。
因 2024 年度硕士研究生、博士研究生招生目录均未公布,现阶段参照南京大学物理学院2023年硕士研究生、博士研究生招生目录所列专业接收转段申请。

华中科技大学
①获得转段资格的强基生,只能申请转段攻读本校硕士生或直接攻读博士研究生。
②转段强基生可根据所在专业强基计划培养方案和招生专业范围申请在本学科相关专业继续深造,或跨学科交叉培养。跨学科交叉培养范围如下:

③如获得转段资格的强基生未能被研究生意向院系接收,其原所在培养院系应予以接收,继续开展研究生阶段培养。
同济大学
根据《海洋与地球科学学院2020级强基计划学生本研转段工作实施细则》,经学生本人申请、海洋与地球科学学院研究生复试考核小组考核、招生领导小组审核通过,现公布2020级强基计划学生本研转段拟录取名单。

来源:软科
(注:内容仅做学术分享之用,如有侵权联系后台删除)
掌握24考博最新资讯
添加经管之家学姐
WeChat:18311190514

129 个论坛币

雷达卡







京公网安备 11010802022788号







