本文将总结CDA认证考试中数据库中部分知识点,内容来源于《CDA模拟题库与备考资料PPT》
。
CDA认证,作为源自中国、面向全球的专业技能认证,覆盖金融、电信、零售、制造、能源、医疗医药、旅游、咨询等多个行业,旨在培养能够胜任数据采集、清洗、处理、分析及业务报告制作、数字化决策等任务的新型数据人才。
作为当今的数据驱动时代,SQL是数据分析师不可或缺的技能之一。本文将以探讨数据库查询、查询操作符、子查询、函数等方法,帮助你建立对数据库操作的初步认识。
一、数据库查询
1、SELECT语句的操作符
根据特定条件从数据库中查询出数据。

加号(+)、减号(-)、乘号(*)和除号(/),查询中虽然不直接用于构造查询语句,但在数据查询常常涉及数据的计算和转换。
2、聚合类函数
在SQL中,聚合类函数如AVG(平均值)、SUM(总和)、MAX(最大值)、MIN(最小值)和COUNT(计数)等,允许对数据库中的数据进行汇总和统计,从而得出有意义的结论。

3、多表查询
在实际应用中,数据库通常包含多个相互关联的表。多表查询,如内连接(INNER JOIN)、左连接(LEFT JOIN)和联合查询(UNION),是处理这些复杂数据结构的关键。内连接查询返回两个或多个表中匹配的行;左连接查询则返回左表中的所有行,以及与右表中匹配的行(如果右表中没有匹配项,则结果中这些行的右表部分将为空);联合查询则用于合并两个或多个SELECT语句的结果集,要求这些结果集具有相同的列数和数据类型。





二、查询操作符与子查询
1、运算符
SQL查询操作符是用于在WHERE子句中设置条件,以过滤结果集。以下是一些常见的操作符及其用法:
BETWEEN:判断某个字段的值是否在指定的范围内。
SELECT * FROM fruits WHERE f_price BETWEEN 10 AND 20;
这个查询将返回价格在10元到20元之间的所有水果记录。
LIKE:用于匹配字段值是否包含指定的字符串。
SELECT * FROM fruits WHERE f_id LIKE 'b%';
这个查询将返回f_id以字母b开头且长度为两位的所有水果记录。
IS NULL:用于判断字段值是否为空(NULL)。
SELECT * FROM fruits WHERE f_name IS NULL;
此查询将返回所有f_name字段为空的水果记录。
DISTINCT:用于去除结果集中的重复记录。
SELECT DISTINCT s_id FROM fruits;
这里假设s_id是另一个相关字段,该查询将返回所有不重复的s_id值。
2、子查询与操作符组合应用
子查询是将一个查询的结果集作为另一个查询的条件或数据表来使用。以下是几种结合操作符使用子查询的例子:
ANY:表示满足内层查询结果中的任意一个条件。
SELECT * FROM fruits WHERE f_price = ANY (SELECT f_price FROM fruits WHERE f_price BETWEEN 10 AND 20);
这个查询会返回所有f_price在10元到20元之间的水果记录,尽管这里使用=和ANY的组合有些冗余,但展示了ANY的用法。
ALL:表示满足内层查询结果中的所有条件。
由于ALL通常用于比较操作符(如> ALL、< ALL),直接用于价格范围查询可能不太适用,但理论上可以这样使用:
SELECT * FROM fruits WHERE f_price > ALL (SELECT f_price FROM fruits WHERE f_price <= 20);
实际上,这个查询可能不会返回任何结果,因为没有任何价格能大于或等于20且同时小于20的所有价格。
EXISTS:用于判断内层查询是否存在满足条件的记录。
SELECT * FROM fruits f1 WHERE EXISTS (SELECT 1 FROM fruits f2 WHERE f2.f_price > 2
三、函数
1、常用的字符串函数
常用的字符串函数包括但不限于字符串的截取、替换、拼接等操作。在数据处理阶段对数据进行清洗和整理。


2、日期与时间函数
通过使用日期及时间函数,可以对时间数据进行提取、转换和计算,从而进行时间序列分析、趋势预测等高级操作。这些函数包括日期的加减、格式化、提取特定部分(如年、月、日)等。

3、其他函数
除了上述常见的函数之外,还需要掌握一些其他的高级函数,以应对更复杂的数据分析需求。这些函数包括但不限于逻辑函数、开窗函数等。

3.1、逻辑函数
逻辑函数用于对表达式进行判断,根据满足的条件不同,执行相应的流程。例如,IF函数可以根据条件判断的真假,返回不同的结果。

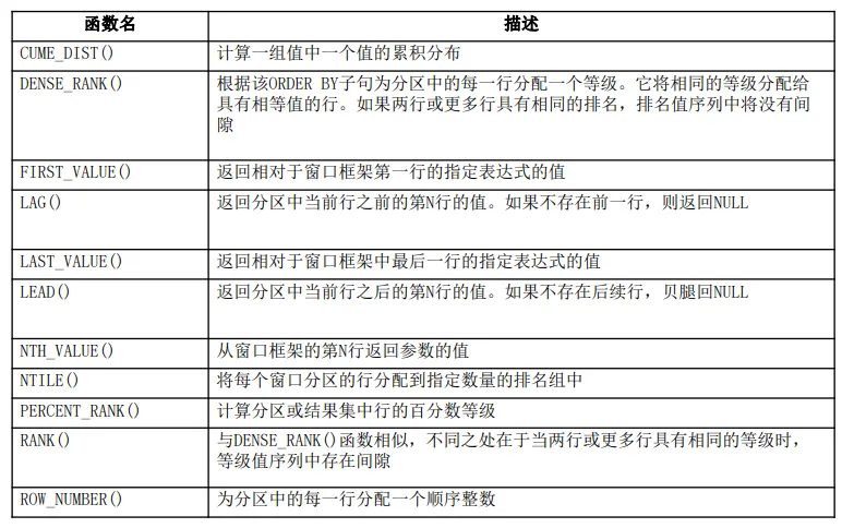
3.2、开窗函数
开窗函数是SQL中的一种高级函数,允许在不改变原始数据行的情况下,对数据进行分组统计和计算。MySQL 8.0版本支持多达11种开窗函数,如ROW_NUMBER()、RANK()等,这些函数常与GROUP BY子句一起使用,能够提供更灵活的数据分析能力。
特别值得一提的是GROUP_CONCAT()函数,能够将同一组中的所有列值连接成一个字符串返回,非常适合于处理需要将多行数据合并为一行显示的场景。

四、总结
作为数据分析师,掌握数据库是你必不可少的技能之一。需要你熟练掌握数据查询、操作符查询与子查询、函数等,并深入数据库等核心内容,以确保数据分析工作的顺利进行和结果的准确性。只有你不断学习和实践,才能成为一名优秀的CDA数据分析师。
CDA认证对于你来说非常具有价值的:
如果你是一名学生,能够增强职场竞争力,同时也是技能的证明,可以拓宽自己的就业领域。
如果你是一名打工人,可以更快地获得晋升机会,从而获得更高的薪资待遇。
最后分享一本由CDA认证命题专家组成员倾力打造红宝书《精益业务数据分析》,可以帮你在备考过程中事半功倍,祝你早日拿证~
《精益业务数据分析》cda试读下载:https://edu.cda.cn/group/4/thread/178774


雷达卡






京公网安备 11010802022788号







