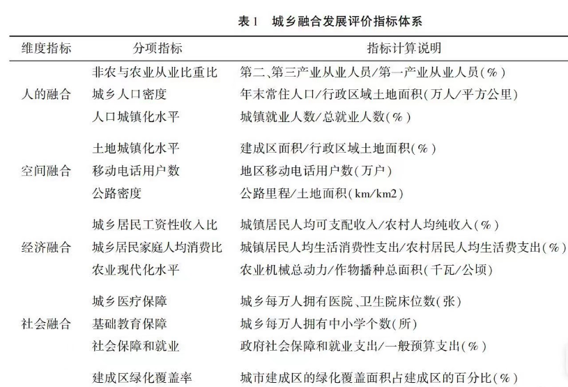
数据来源:中国统计年鉴数据格式:excel是原始数据,dta格式是线性插值后的数据指标体系构建:从经济融合、社会融合、空间融合、生态融合四大角度构建,具体如下:
(1)经济融合:经济发展水平:人均GDP城乡居民收入差距:城镇居民人均可支配收入/农村居民人均可支配收入城乡居民支出差距:城镇居民人均消费支出/农村居民人均消费支出二元对比系数:(第一产业生产总值/第一产业就业人数)/(第二、三产业生产总值/第二、三产业就业人数)
(2)社会融合:城乡养老保险覆盖率(%):城乡居民养老保险参保人数/常住人口数失业保险覆盖率(%):参加失业保险人数/常住人口数城乡人均医疗保健对比系数(%):城镇居民人均医疗保健支出/农村居民医疗保健支出城镇登记失业率:直接数据城乡教育投入:教育支出/财政支出
(3)空间融合:私人汽车拥有量(万辆):直接数据城镇化率:城镇人口数/总人口数城乡交通通信(%):城镇居民与农村居民人均交通通信支出的比值
(4)生态融合:生活垃圾无害化处理率:直接数据森林覆盖率:直接数据公共厕所普及:每万人拥有公共厕所



【数据】各省城乡融合水平指标体系(2011-2022年)
(76 Bytes, 需要: RMB 29 元)


雷达卡



京公网安备 11010802022788号







