干货抢先看
1. 旅居养老市场正迎来黄金发展期,随着中老年旅游消费快速增长,未来旅游旅居将成为推动银发经济市场快速增长的重要引擎之一。
2. 近年来,众多险企将目光投向旅居养老领域,力求通过跨界合作与模式创新,打造集保险保障、健康管理、休闲旅游、文化体验等于一体的综合养老服务体系。
3. 以平安集团、泰康集团、太平人寿等为代表的头部险企,推出各具特色的旅居养老项目,并积极寻求与金融、保险等业务的联动发展,探索“旅居+保险”的创新服务模式。
前言
在接连布局居家养老、社区养老之后,众多险企正瞄准另一个新赛道——旅居养老。
随着人口老龄化趋势加速以及消费观念升级,旅居养老市场正迎来黄金发展期。据相关预测,2050年老年人口旅游消费总额将达2.4万亿元。未来几十年,旅游旅居将成为推动银发经济快速增长的重要引擎之一。
另一方面,多项政策密集出台为险企布局旅居养老提供强有力的支撑。《“十四五”国家老龄事业发展和养老服务体系规划》等纲领性文件,明确鼓励和支持商业保险机构拓展旅居养老等新型服务模式,促进保险与旅游、养老等产业的深度融合。今年1月,国务院办公厅发布银发经济1号文,支持金融机构依法合规发展养老金融业务,推动养老服务更好发展。
在此背景下,众多险企响应号召,将目光投向旅居养老领域,力求通过跨界合作与模式创新,打造集保险保障、健康管理、休闲旅游、文化体验等于一体的综合养老服务体系。
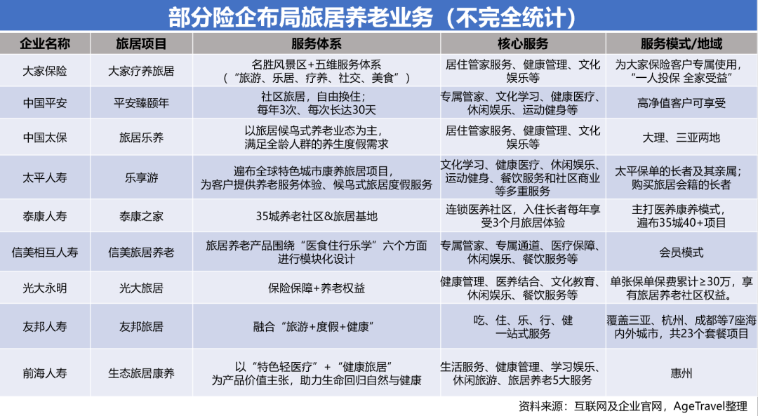
据AgeTravel不完全统计,截至目前,已有包括中国平安、中国人寿、中国太保等在内超过20家头部险企入局,推出各具特色的旅居养老项目。经过一系列探索与实践,险企在旅居养老领域的布局已初见成效,正逐渐从单一的产品供给向全链条、全方位的服务体系建设迈进。
本文,AgeTravel将重点梳理头部险企在旅居赛道的布局策略及模式,剖析其中的产品与服务亮点,以期为从业者提供参考。
01 旅居养老赛道现状:
前景广阔、多元布局
随着我国社会老龄化进程加速,旅居养老市场正展现出蓬勃的发展态势,市场规模持续扩大。
据相关预测,2024年我国旅居养老市场规模将突破6700亿元大关,而到2050年,老年人口旅游消费总额有望超过2.4万亿元,显示出巨大的发展潜力,未来旅居养老将成为银发产业的重要增长极。
1. 旅居赛道火热
近年来,各地政府纷纷出台政策文件,为企业探索布局旅居养老提供支撑。
从京津冀的养老服务协同机制,到云南、广西、海南、哈尔滨等地的“候鸟式”养老基地建设,政策红利不断释放,吸引大量企业和资本涌入。
在参与主体方面,旅居养老市场呈现出多元化的竞争格局。传统旅企、养老机构、地产商以及金融保险企业等纷纷布局。
其中,险企作为金融行业的代表,凭借其强大的资金实力和丰富的客户资源,在探索旅居养老模式上具有得天独厚的优势。
一些险企通过创新销售模式,如累计保单达标即可享受旅居权益、与旅居基地合作推出会员卡等方式,将金融业务与旅居养老服务深度融合,进一步丰富旅居养老市场的产品形态。

2. 头部险企加速布局
旅居养老充分满足了银发族的多元化需求,将灵活性、健康养生、社交互动与高品质环境融合于一体,老年人可以选择心仪的旅居地,享受多样化的养老服务。
同时,当前的旅居养老项目普遍注重健康养生,配备专业医护团队,为老年人提供全方位的医疗康复服务以及丰富的社交活动与文化体验,让用户享受旅行乐趣、结识新朋友。
伴随用户需求不断上升,旅居市场快速发展,吸引了众多头部险企争相布局。
据AgeTravel不完全统计,目前市场上已有超过20家头部险企布局旅居赛道,推出形式各样的旅居产品或项目。例如,中国平安推出“平安臻颐年”旅居养老项目,客户可以在全国颐年城社区、逸享城社区以及臻颐年全球第三方合作社区进行旅居体验,自由换住,每年3次、每次长达30天,还为客户提供了专门的管家团队、健康检测、全时守护等服务。
这类“轻资产+重服务”的模式,既降低了运营成本,同时有效提高了服务效率及用户满意度,正受到越来越多险企的青睐。

(图源:平安臻颐年官网)
除了平安集团外,中国太保、太平人寿等众多险企也纷纷加入旅居养老市场的竞争行列,进一步丰富市场供给,以多元化产品和高质量的服务为用户提供更多选择。
02 头部险企加速布局,
旅居养老赛道迎来差异化发展
从投资模式来看,当前险企入局旅居赛道主要分为重资产、轻资产、轻重资产相结合的三种模式。
重资产模式:即险企自建社区。
轻资产模式:寻找第三方合作社区,更高效、广泛地为客户提供旅居康养服务。
轻重资产相结合模式:部分旅居养老社区自建,同时与第三方签约合作或者以股权投资养老机构。
在“9073”养老格局下,根据不同养老需求的客户,险企针对居家、机构、旅居等多场景推出养老服务。据AgeTravel了解,目前市场上的险企布局养老市场主要有四类主要模式:
• 以服务活力老年长者为核心的“CCRC养老社区”。例如,泰康人寿以重资产CCRC模式为核心,加速开启养老投资,持续加码CCRC的医疗配套建设,坚持“一个养老社区配一个医养”战略导向。截至目前,泰康已累计完成11个康复医院建设,以及6个三级综合医院的布局。
• 以康复护理为主的“CB养老公寓”。通过与市场第三方合作,嫁接优质CB养老项目。例如,太平洋保险通过与市场化优质养老机构合作,构建企业差异化产品线布局。
• 布局“居家社区养老”。围绕适老化改造、家政、照料、上门护理等需求,提供居家养老服务。如友邦“友自在”、中意“悦养老”、长城人寿“全生命周期的上门居家养老服务”、弘康“个性化养老模式”等。
• 围绕活力老年群体的“旅居度假养老”。例如,太平洋人寿将旅居养老作为三大康养产品线之一,进行重资产投资,已布局项目涉及太保家园·大理国际乐养社区一期、二期,以及太保家园·三亚国际乐养社区等。

(图源:友邦保险)
1. 保险+旅居:细分服务、多效联动
据AgeTravel不完全统计,目前布局旅居养老赛道的头部险企超过20家,通过梳理发现,这些产品或项目通常具有以下特点:
• 全面保障:医疗保障+安全保障+救援保障+期限保障等。
• 满足个性化需求:不同险企的旅居项目会结合自身资源和特色,提供多种服务内容。例如,有的划分为资源突出型(暖冬/避暑旅居)、功能突出型(养生养老旅居)、主题突出型(田园式、文艺式旅居);有的将其划分为文化养生型、养老综合型等多种类型。
• 多效联动:多数企业采用“保险产品+旅居养老”的模式,即购买旗下保险产品可获得旅居地的入住资格,享受免押金入住权、优先入住权等权益,抑或是会员享有旅居权益等,以此来实现保险产品和旅居养老服务的联动。
以前海人寿为例,前海人寿幸福小镇·惠州康养社区响应“健康中国”号召,布局医养健康产业,项目定位全龄生态旅居康养社区,依托罗浮山国家5A级风景名胜区“中国天然氧吧、百岁山泉水源地、世界长寿之乡”等得天独厚的人文自然资源,为爱好旅游、追求健康生活方式、有候鸟旅居康养需求的长者及家人量身定制生态旅游+养生度假产品。

(图源:前海人寿幸福小镇官网)
另一家值得关注的企业是中国太保。太保的旅居养老业务以“太保家园”为品牌,旅居项目不仅提供优质的居住环境和健康服务,还注重与周边旅游资源的结合,为老年人提供丰富的旅游体验。
以太保家园·大理颐老院国际乐养社区为例,该社区是由中国太保打造的首个旅居养老建设项目,也是面向全国乃至东南亚的“健康生活目的地”新标杆。项目位于大理市大理镇,总占地面积约179亩,致力于打造集“医、养、游”于一体的养老社区,为长者提供全天候响应、全方位呵护的一站式服务。

(图源:健威)
此外,泰康将保险业务与旅居养老服务紧密结合,客户购买特定的保险产品后,可以获得优先入住养老社区以及享受旅居养老服务的权益。这种联动模式一方面为客户提供了更加全面的保障和多元化的养老选择,另一方面也促进了保险业务的发展。通过保险产品的销售,为旅居养老业务带来稳定的客户来源,同时旅居养老服务的优质体验也提升了客户对保险产品的认可度和满意度。
2. 险企布局旅居养老的优势
首先,依托长期积累的高净值客户基础,这些客户对高品质养老服务有着强烈需求,且支付能力较强。
其次,险企的资金优势显著,能够灵活投资于旅居养老项目的前期建设与长期运维,确保服务品质与持续性。
再者,险企强大的资源整合能力,能够实现将旅游资源、医疗资源与养老服务深度融合,为老年人量身定制全方位、高品质的旅居养老服务体验。
最后,通过与居家、社区养老等模式联动,为险企构建多元化养老服务体系提供可能,灵活满足老年人在不同生活阶段与个性化需求下的养老选择,实现季节性旅居与日常居家、社区养老的无缝衔接。

(图源:太保家园)
03 险企布局旅居赛道关键:
资源整合优势+用户需求洞察
当前,险企在旅居养老领域也面临多重挑战。
首先,客群定位不精准摆在企业面前的一大难题,部分险企未能深入洞察老年人群的实际需求与支付能力差异,导致产品设计与市场推广策略难以精准对接,影响了市场渗透率。
其次,支付能力限制是制约旅居养老市场扩展的重要因素,高昂的费用门槛使得普通用户难以承受,限制了市场的广泛覆盖。
再者,服务质量参差不齐也是不容忽视的问题,多环节、多服务商的合作模式增加了统一管理和监控的难度。
此外,旅居式养老还面临着淡旺季现象明显的挑战,如何平衡供需关系,确保服务连续性和客户满意度,是险企需要思考和解决的问题。
在AgeTravel看来,险企布局旅居养老赛道的关键在于资源整合优势和用户需求洞察。在这两方面,市场上一些企业已经做出了成功的尝试。
资源整合优势是险企布局旅居养老的重要支撑。
泰康保险集团作为行业领军者之一,在旅居养老领域取得显著成绩。泰康的旅居养老项目往往选址于自然风光优美、气候宜人的地区,通过在全国35城构建起高品质的养老社区和旅居基地,构建了集居住、医疗、康复、娱乐于一体的综合服务体系。通过协同各类养老资源,让用户能在各城市间“迁徙”度假,实现保险产品与养老服务的深度融合。

(图源:泰康官网)
与此同时,用户需求洞察是险企布局旅居养老的核心。例如,大家保险针对不同用户的个性化需求、不同地区的人文资源及自然景观,将用户需求和当地风土人情融入规划设计。同时,提供不同主题的度假套餐及康养疗程,让老人们与自然风景近距离接触的同时又能享受到便利生活。AgeTravel了解到,截至目前,大家保险已在北戴河、黄山、西湖、三亚、长白山等地布局6个旅居疗养社区。

(图源:大家保险)
此外,针对行业存在的痛点困境,险企也在积极探索解决方案。
针对部分旅居养老机构配套服务不完善、医疗保障水平不高的问题,企业通过加大投资力度,完善基础设施建设,提高医疗保障水平。同时,还通过与专业医院、养老服务机构合作,提升服务质量和管理水平。
例如,今年1月获评“广西旅居养老示范基地”的前海人寿幸福之家广西康养社区、南宁康养社区,以“三级综合医院/三级专科医院+养老社区”深度融合为特色,分别与前海人寿广西医院(三级综合医院)、前海人寿南宁医院(三级心脑血管专科医院)同园共建、无缝对接,围绕长者核心需求提供一站式医养结合服务,实行“医养结合”一体化管理。
结语
近年来,保险企业“从0到1”搭建了社区养老、居家养老、旅居养老等多种模式,逐步完善养老服务体系。
在旅居养老领域,无论是头部企业还是中小公司,无一例外都在加紧布局,其中头部险企凭借资源、客户等优势,倾向于“高举高打”的重资产模式,而中小险企则更多以轻资产模式起步,与第三方合作布局旅居服务,逐步建立起客户基础。正如一位业内人士在接受采访时所讲的,“如果现在不做好养老服务的布局规划,未来在同业竞争上会被甩开很多。”
参考资料:
1. 山东省老年产业协会:险企布局养老产业的3种投资模式、4条赛道与5大趋势(深度解读)
2. 每日经济新闻:养老调研|搭建养老服务体系、新设客户经营部、加强三方合作……养老保险进阶,险企发力养老服务


雷达卡




京公网安备 11010802022788号







