
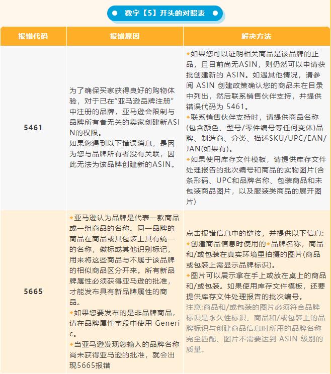
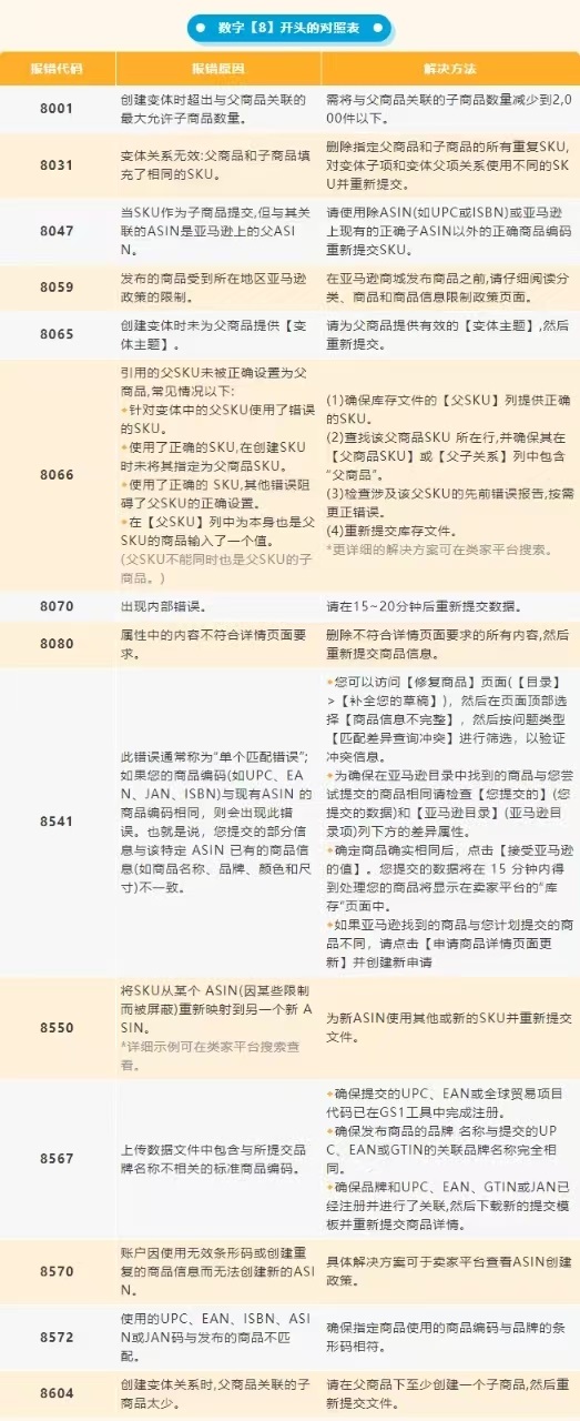
Listing出现报错还不知道怎么解决?好消息来啦,亚马逊新发布的52组Listing常见报错代码对照表上线啦!卖家可以通过报错代码快速定位错误原因并获得解决方案,高效又便利!

为了帮助卖家更好地解决在Listing运营过程中遇到的报错问题,亚马逊发布了52组Listing常见报错代码对照表,将“报错代码-报错原因-解决方案”一一对应,帮助卖家快速自查,高效解决难题。


卖家朋友们无需在对照表中查看,通过在卖家平台上方的搜索框中直接搜索报错代码编号,即可获得到更详细的解决方案!

了解了Listing报错代码对照表后,你是否还想知道在实际操作中,Listing运营的哪些环节会出现报错代码,又怎样去处理报错问题呢?

在Listing日常的上传或维护过程中,由于操作不规范、素材不匹配等原因,例如“上传的变体关系无效”“提交无效或已损坏图片”等,分类节点、标题、图片、商品描述等内容会出现报错。
这时卖家就需要通过Listing报错代码对照表来找到报错原因解决问题。











雷达卡


京公网安备 11010802022788号







