

无论您是通过亚马逊官方经理发送的注册链接注册还是自注册,在您填写完公司信息、卖家个人信息、账单信息以及店铺信息之后,就会进入卖家身份验证环节,也就是资质审核。在正式开店前,您必须通过资质审核才能真正拥有自己的店铺!


为验证您的身份,亚马逊为您提供两种身份验证方式——拍摄面部照片、录制面部视频。您只需选择其中一个完成即可。
您可以根据自身需求情况进行审核,目前这两种方式都支持法定代表人或企业联系人拍摄或录制面部照片、视频。建议由法定代表人本人进行拍摄,因为这样可以提高您通过验证的效率。

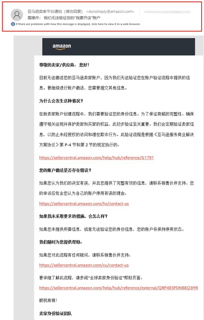
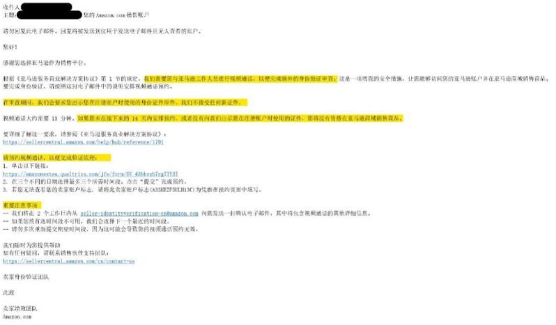
在您提交资质审核之后,如收到如下标题及内容的邮件:邮件标题为《需操作:我们无法验证您的“我要开店”账户》/《Action Required: We Are Unable to Verify Your Selling on Amazon Account》,则表示您的资质审核未通过。请注意邮件后缀为@amazon.com, 谨防钓鱼邮件。
中文版邮件参考↓

英文版邮件参考↓

若您已经仔细阅读了《2024亚马逊新卖家资质审核流程及注意事项》里提到的注意事项并确认自查无误,且仍对资质审核的结果有异议,您可以提出申诉请求争取再次验证的机会。

第一步 - 点击邮件中“您的账户激活是否存在错误?(Is there an error with your account activation)” 里的链接
点击邮件中“您的账户激活是否存在错误?”里的链接(https://sellercentral.amazon.com/hz/contact-us)
您会进入“卖家支持”页面,通过选择“邮件”或者“聊天”的方式和 亚马逊“卖家支持”团队进行沟通。

第二步 - 进入“联系我们”界面
进入“联系我们”页面,选择语言“English”继续申诉。

第三步 - 请描述您的问题“Please describe your issue”
在“Please describe your issue(请描述您的问题)”的文字框里,清楚地描述您想要对“资质审核结果”进行申诉的请求。
比如:“Hello, I got an email from Amazon saying my Amazon seller account registration was failed. I don't agree with this decision and would like to appeal to get another chance to verify my account. ”

第四步 - 选择联系方式“Contact Method”
在“Contact Method”处,您可以选择其中一种方式进行联系:

l “Email”方式:留下您的邮箱(必填)和手机号码(建议您填写,这样“卖家支持”团队在需要您补充资料时,可通过电话联系您)
l “Chat”方式:和“卖家支持”团队进行实时线上对话

l 请确认您的邮箱/手机号码正确无误,并点击“Send”;

l 在您点击“Send”之后,页面会更新为如下界面,请再次确认您是否留下正确的邮箱,是否描述清楚您的申诉请求;

l 在您成功发送申诉请求之后,您会收到一封来自亚马逊的邮件,通知您已经创建了一个新的案例(Case)。后续您可以重新登录此页面或者检查您的邮箱查看是否收到来自“卖家支持”团队的回复。

请注意!
l 如果您的申诉请求被接受,您可能会收到一封来自亚马逊的邮件,邀请您再次参与亚马逊的资质审核(具体形式以您收到的邮件内容为准)。请您按照邮件里的指导进行操作。
如您收到与亚马逊工作人员进行视频通话以进行验证的要求,您需按照邮件里的指导进行视频通话预约,并准时参加视频通话。当您完成视频通话之后,您可以通过“卖家平台”或者“邮件”检查资质审核的结果。

l 如果您的申诉请求未被接受,您可能会收到一封来自亚马逊的邮件,告知您“我们已经审核您提供的文件,但无法完成验证流程”。如果您对结果有异议,请您继续联系“卖家支持”团队或者您的客户/账户经理进行下一步了解。


l 请留下您的姓名,然后点击“Chat now”开始和“卖家支持”团队对话;

l 在您点击“Chat Now” 之后,您会和“卖家支持”团队开始线上实时对话,请将您的情况以及诉求描述清楚;

l 如果“卖家支持”团队拒绝了您的申诉要求 ,但您对结果仍有异议,请您继续联系“卖家支持”团队或者您的客户/账户经理进行下一步了解。






以上即资质审核的自助申诉流程以及常见问题,如果您还有疑问可在评论区留言。


雷达卡


京公网安备 11010802022788号







