2023年10月,亚马逊美国站重新开放卖家自配送Prime(SFP)计划,并更新了注册要求。基于SFP运营数据和卖家反馈,亚马逊持续为卖家提供计划规则解读和物流操作指导。为确保自配送产品能满足消费者不断提升的配送期望,亚马逊将继续优化SFP服务标准。
2025年6月29日起,亚马逊美国站将更新卖家自配送Prime(SFP)及优先配送选项政策。此次更新包括三项重要调整:
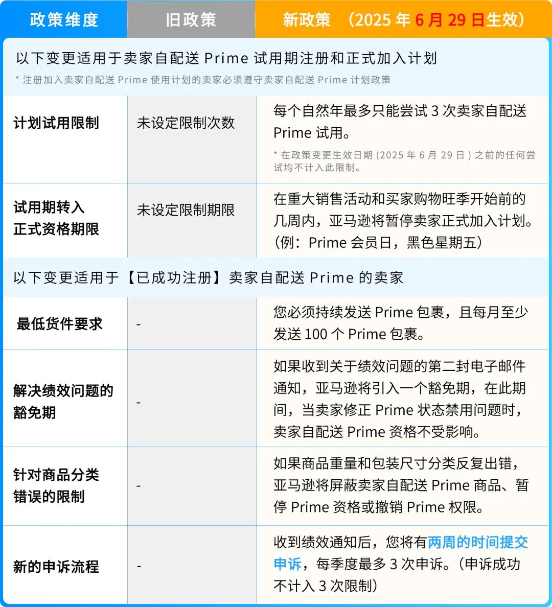
优化SFP试用期管理
提升已成功加入卖家履约标准
降低优先配送选项准入门槛


2025年6月29日起,亚马逊对美国站卖家自配送Prime的注册、运营规则进行了细化更新。
核心变化速览☟









为帮助卖家更灵活地满足客户配送预期,同时简化绩效评估流程,亚马逊对优先配送选项的考核标准和管理机制进行了针对性调整,以下是需要重点关注的政策细节:
绩效要求更新:准时送达率 (OTDR) 的最低要求将从97%更新为93.5%。
绩效监控:亚马逊用来确定您是否有资格提供优先配送的评估期,将从30个自然日变为7个自然日:
亚马逊每周都会审核卖家的优先配送绩效(从周日到周六),并将卖家自配送Prime订单排除在评估范围之外。
第一次未能满足某一要求时,您将收到一封电子邮件通知;第二次未能满足同一要求,将收到第二封电子邮件通知;如第三次未能满足同一要求,亚马逊将会把您从该计划中移除。对于某一要求,如果卖家在收到第一封或第二封电子邮件通知后,连续四周满足要求,则卖家在该要求方面的资格状态将重置。


针对SFP和PSO订单,如果您在配送模板启用了配送设置自动化(SSA),且通过亚马逊“购买配送”服务购买了标记为“OTDR 保护”的货件标签并已准时发货*,那么通过SFP和PSO配送的商品将获得准时送达率(OTDR)保护。
*准时发货:在最晚发货时间内产生承运商的第一条实包扫描轨迹。
亚马逊设计这些工具,是为了帮助您设置准确的送达日期,并减少延迟送达,从而达到或超越最低的准时送达率绩效要求。

还有其他站点开放了「卖家自配送 Prime计划」注册吗?
欧洲站(英法德意西、波兰、比利时、瑞典、荷兰)和日本站「卖家自配送Prime计划」注册持续开放中。请注意不同站点的注册申请条件不同,试用期的绩效要求也不同,请参考以下路径查看帮助页面了解各站点具体注册及试用要求:
注册路径:卖家平台帮助->提高销量->卖家自配送 Prime
试用要求查看路径:卖家平台帮助->提高销量-> 卖家自配送Prime->卖家自配送Prime的卖家参与资格
如何使用卖家自配送Prime绩效面板?
查看自配送Prime指标:卖家平台->菜单->库存->管理卖家自配送商品->查看绩效
将在哪些时间段监控绩效要求?
您的卖家自配送Prime绩效每周(从周日到周六)都会进行审核。
如何取消已成功注册卖家自配送Prime?
通过以下路径操作禁用Prime商品,防止出现意外订单:卖家平台->配送设置->一般配送设置->优先配送计划->控制Prime订单量->启用/禁用 Prime->设置“已禁用Prime商品”。
亚马逊始终致力于平衡客户体验与卖家运营,此次调整通过细化规则、提供缓冲期和工具支持,帮助卖家更稳健地参与卖家自配送Prime和优先配送选项。2025年6月29日政策调整在即,建议您尽快对照政策更新运营流程,实现更高效的业务增长。


雷达卡


京公网安备 11010802022788号







