

Prime专享折扣(Prime Exclusive Discount)
一种仅面向Prime会员的价格折扣。带有Prime专享折扣的商品报价会显示折扣价,并标示已验证的参考价格(以删除线划掉)。在大促期间,它自带专属标识,在消费者路径上多处显示。

以上标识仅供参考,最终以亚马逊商城显示为准
最重要的是,它不仅能精准触达全球2亿多位Prime会员,还能在亚马逊Prime会员日等大促期间提供额外的流量入口和曝光机会。
在首页有专属模块引流(以美国站为例),获取更多关注度
搜索结果页、商品详情页、加购商品,购物车结算页面均有显著展示

设置Prime专享折扣后,系统自动显示红字标以及带删除线的已验证参考价,让消费者一眼看到“省了$XX”的优惠,刺激了消费者的购物欲。
��以美国站为例,今年春促期间,Prime专享折扣除了在前台有单独的入口页面,搜索结果和购物车也直接展示红字标,与2024年春促相比,转化率提升了60%*。
*亚马逊内部数据,2025

去年Prime会员日前3周内全球范围内就有数百万新顾客注册成为亚马逊Prime会员,为商品设置Prime专享折扣,将有机会触达更多优质Prime客群。
虽然大促的流量巨大,不过日常运营才是卖家持续长久发展的基石。而Prime专享折扣可以在会员日、黑五网一之外的日常使用, 一样可以在搜索结果、商品Listing、购物车画面当中展示划线价和Prime Price, 多重展示机会,标志显著,能帮助卖家吸引更多商品点击, 在提升销量的同时稳定积累优质的Prime会员客户群。


考虑触达客群不同的需求,除了Prime专享折扣,卖家还可以设置价格折扣(Price Discount)来触及更广泛的流量池(面向所有亚马逊消费者)。
价格折扣(Price Discount)
价格折扣是一款可为商品设置1-30天折扣价格(澳洲站为1-14天),能够在页面上显示划线价,并以此价格供应一定数量的库存的限时促销活动。设置门槛低,目前面向所有站点的卖家开放,并对所有顾客提供折扣!
灵活免费:操作简单,无需支付额外费用
覆盖全站买家:面向所有买家提供折扣,流量池更广
长期稳定性:适合日常运营,帮助卖家维持稳定的销量和排名
对于具有经过验证的参考价的商品,其价格折扣将在搜索结果页和商品详情页上显示带删除线的价格。




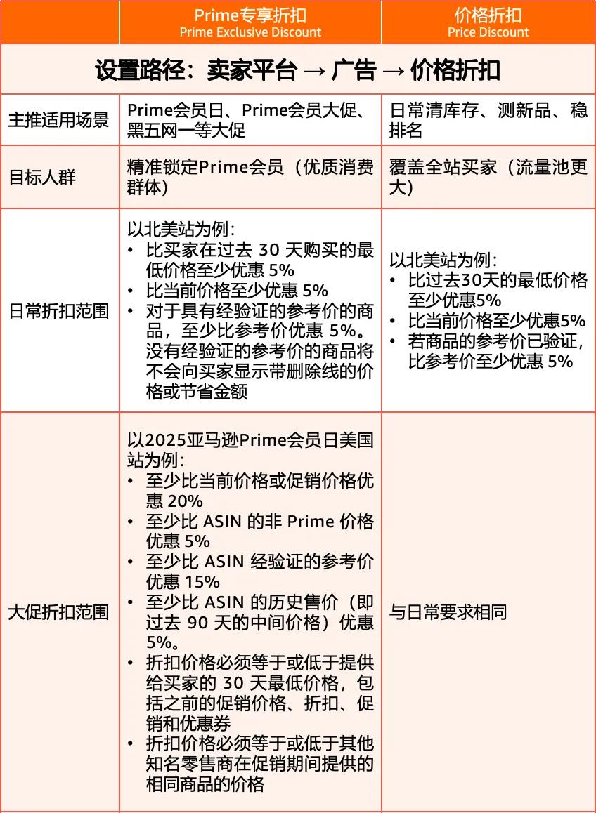
目前,Prime专享折扣和价格折扣的设置入口一致,但设置步骤略有不同。


日常设置
请在创建新折扣时选择 「Prime 买家」 作为受众类型。

大促期间
1.在第1步的活动下拉菜单中选择"Prime会员日"。
2.完成第1-3步。设置您的活动详情、添加商品并设置折扣/承诺数量。

好消息!Prime专享折扣可使用模版一次性批量上传!

Tips:点击查看各站点Prime会员日期间的Prime专享折扣提报要求







Step 1 >
设置促销详情

Step 2 >
搜索并添加参与价格折扣的ASIN

可点击“按ASIN或SKU列表搜索”。

列表会出现在搜索界面中,可对列表进行编辑,已确认参加价格折扣的ASIN。

Step 3 >
设置折扣价格及数量
在页面设置了价格折扣后,会明确显示出相较于划线价的折扣率。

一次性选择多个ASIN可以开启批量操作模式,批量设置折扣及数量。


卖家平台新上线两大功能,帮助卖家加快促销提报流程,理解折扣设置所需的价格,提高运营效率!
新功能1 >>>
促销批量上传、批量编辑: 设置更便捷!
适用站点:北美站、欧洲站、日本站、阿联酋站、沙特站、墨西哥站、巴西站、印度站、土耳其站
*北美站及欧洲站的批量编辑功能还未上线,具体以卖家平台显示为准。
路径:卖家平台 > 广告 > 秒杀 > 创建新促销
使用新的批量上传模板,卖家可以在创建Deal时,上传 SKU 列表、折扣金额和确定参与的商品数量,并对现有的价格折扣修改 SKU、折扣金额和确定参与的商品数量。通过卖家平台,您可以:
批量下载Deal推荐
使用模版创建和管理Deal
一次性为多站点创建和管理Deal
批量管理需要处理的Deal
查看卖家平台创建的所有Deal


新功能2 >>>
折扣百分比VS有效参考价:一目了然,有效提升销量!
适用站点:美国站、欧洲站、日本站
路径:卖家平台 > 广告 > 秒杀 > 创建新促销

通过此页面,您可以清晰地查看折扣百分比与有效参考价的直观对比。这种对比方式能够让您一目了然地掌握折扣数据。数据显示,当您的折扣百分比达到40%以上时,商品将有机会获得额外的促销曝光机会,从而为销售带来更大助力。
大促在即, 借助Prime专享折扣,把握大促流量高峰冲销量,日常运营中,除了Prime专享折扣,也可灵活搭配门槛较低、面对所有消费者的价格折扣,用促销灵活组合,稳步推动销量增长。


雷达卡



京公网安备 11010802022788号







