AI大模型助力学术科研:
Gemini辅助论文写作与GPT数据分析&智能体科研专题会
2026 NEW
26年1月天津站首发限时优惠进行时,欢迎咨询
【授课专家】
文之易老师
北京大学学霸,现任北京信用学会副研究员。前百度、腾讯、新浪一线AI研发工作人员。
CAIE人工智能研究院金牌讲师,10 年高校政府企业行业培训经验,专注高校教师职场工作效率提升。
曾在牛津大学学习和研究金融科技,在百度、腾讯、新浪等互联网公司从事AI研发工作。长期专注于人工智能和金融科技等相关领域的研究,主要研究方向有AGI大模型、AIGC、AI绘画元宇宙、区块链、金融创新、量化投资、平台经济、TIF等。曾参与国家软科学课题“。
【课程背景】
智能时代对教育教学和人才培养提出了全新的要求与挑战,原有的以知识为导向的教学范式已无法适应当下的需求。新一代信息技术的迅猛发展,对高等教育带来了机遇与挑战。面对高等教育新形势、新使命、新挑战,高校需要建设一批高素质专业化创新型的教师队伍,汇聚一大批具有国际水准的领军人才。人工智能可以充分发挥其在优质资源建设、教学教研模式创新上的优势,全面支撑高校教师专业发展。
【学习目标】
1、Gemini 3功能介绍与提示词撰写技巧
2、Gemini 3 辅助论文选题到论文撰写全流程
3、GPT 5.2 收集数据,清洗数据,爬取数据实操案例
4、GPT 5.2在数据分析中的10几种常用数据分析方法
5、GPT 5.2在数据可视化中10几种常用图表及实操
6、Coze智能体轻松搞定论文写作全流程
【课程信息】
培训时间:1月24--27日(四天)23日报道一天。
培训地点:天津现场or线上班(腾讯会议远程直播),提供资料及录播回放。
授课安排:9:00-12:00, 14:00-17:00;答疑
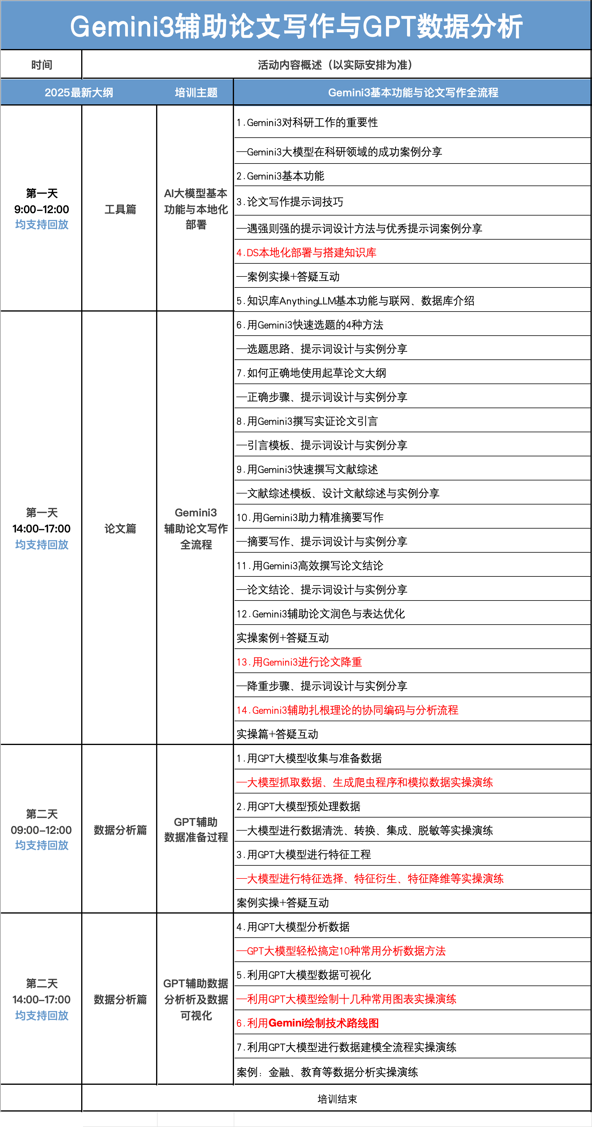
【课程大纲】
【报名流程】
现场班费用:前15名报名2980元/人,16名以后3980元/人。(早鸟价截止1月15日)
线上班费用:前15名报名2580元/人,16名以后2980元/人。
1. 在线提交报名信息:https://mdegv.xetlk.com/s/3dTepS
2. 确认发票信息,1个工作日发送至邮箱;
3. 开课前三天入群,获取资料预习;
4. 报名截止时间1月20日,仅限现场30人。
院系采购优惠价限时进行中,欢迎咨询~
【报名流程】
1.添加经管之家小小橙,微信:18910976053,也可以扫码添加
2. 确认发票信息,1个工作日发送至邮箱;
3. 开课前三天入群,获取资料预习;
4. 社群交流及讲师答疑。提供发票+结业证书+录播回放+培训邀请函。
【往期反馈】






【课程咨询及索取会议邀请函】
经管之家小小橙
电话:18910976053
WeChat:jingguaners


39 个论坛币

雷达卡







京公网安备 11010802022788号







