
本文将为您详细解读欧盟零毁林商品法规(EUDR)和欧盟数据法案(Data Act)的合规要点,助您及时采取行动。





为完成合规,您需要提供以下信息之一:
尽职调查声明(DDS)参考和验证编号:如果您已经向欧盟零毁林商品法规信息系统提交尽职调查声明,您可以将这些编号与亚马逊分享,作为合规性证据
豁免确认:这是一份自我声明,证明在欧盟零毁林商品法规适用范围内的所有商品有资格获得一项或多项豁免

准备尽职调查声明:尽职调查声明基于尽职调查信息 (DDI),其中包括追踪原材料来源的详细记录,包括生产地块地理位置和供应链文档
提交合规信息:下载Excel模板:通过邮件找到唯一链接进入,登陆卖家后台。


●在Excel模板的单元格C2中输入 [YES] 来确认声明内容,表明提供的信息准确无误。 文件包含您的卖家编号和受影响的 ASIN
●请根据您的情况提供每个 ASIN 的详细信息:
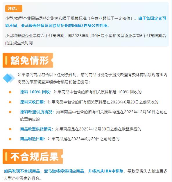
1)对于豁免商品: 确认商品是否包含100%回收原料、是否于2023年6月29日之前采收、是否于2025年12月30日之前在欧盟销售,或者是否于2023年6月29日之前制造 (D-H 列)
2)对于非豁免商品:提供尽职调查声明参考编号和验证编号(I-J 列)
3)对于不受要求约束的商品:勾选 [Yes] 以确认商品未列入EUDR附录1(K 列)
●保存填写完毕的文件,并通过电子邮件发送给 ibaeudrsellercontacts@amazon.com。如果您在填写文件中有任何问题,您也可以联系该邮箱
●完成调查问卷。



方式:您可以通过商品详情页上传声明:
●在安全与合规界面中找到 “合规媒介”
●在“合规媒介内容类型”选择“欧盟数据法案透明声明”,比如德国站选择“Transparenzerklärung gemäß Data Act”。
●在“合规性媒介来源位置”字段中,输入商品文件链接(存储商品文件的 URL)。
注意:
以上操作需要在每一个销售的欧盟站点进行上传。





雷达卡


京公网安备 11010802022788号







