数据范围:A股上市公司
数据结果版本:企业避税程度(未剔除金融STPT)、企业避税程度(已剔除金融STPT)
文件格式:Dta格式(使用Stata打开)、Xlsx格式(使用Excel打开)
注:提供了剔除所需数据和剔除代码,若无需做该项剔除处理,自行删除相关代码重新运行即可
行业参照证监会2012年行业分类标准,制造业用二级行业分类,其他用一级分类来计算并对连续型变量进行了1%和99%分位数的缩尾处理
代码格式:do文件
计算说明:
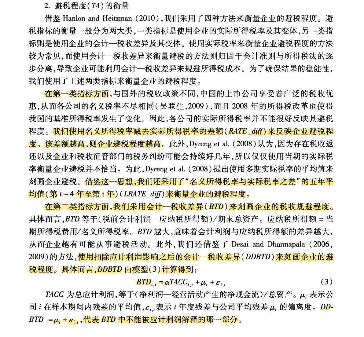
1、名义所得税率减去实际所得税率的差额(RATE_diff)
各公司的实际所得税率并不能很好反映其避税程度。我们使用名义所得税率减去实际所得税率的差额(RATE_diff)来反映企业避税程度。该差额越高,则企业避税程度越高。
2、“名义所得税率与实际税率之差”的五年平均值(第t-4年至第t年)(LRATE_diff)
因为存在税收返还以及企业和税收征管部门的税务纠纷可能会持续好几年,所以仅仅使用当期的实际税率衡量企业避税并不恰当。为此,Dyreng et al.(2008)提出使用多期实际税率的平均值来刻画企业避税。借鉴这一思想,我们还采用了“名义所得税率与实际税率之差”的五年平均值(第t-4年至第t年)(LRATE_diff)来衡量企业的避税程度。
3、会计一税收差异(BTD)
BTD等于(税前会计利润一应纳税所得额)/期末总资产。应纳税所得额=当期所得税费用/名义所得税率=(所得税费用-递延所得税费用)/名义所得税率。BTD越大,意味着会计利润与应纳税所得额的差异越大,从而企业越有可能从事避税活动。
4、扣除应计利润影响之后的会计一税收差异(DDBTD)
DDBTD由模型计算得到:

5、TACC为总应计利润,等于(净利润一经营活动产生的净现金流)/总资产。u表示公司i在样本期间内残差的平均值
ε表示t年度残差与公司平均残差u的偏离度。
代表BTD中不能被应计利润解释的那一部分。参考文献:
叶康涛,刘行公司避税活动与内部代理成本[J].金融研究,2014,(09):158-176.
代码:
描述性统计:

数据量:
结果数据


雷达卡




京公网安备 11010802022788号







