一、关键任务是什么?
关键任务(KO),英文Key Objectives,也称关键工作任务,是衡量被考核人那些工作范围内的一些非常年性、过程性、辅助性难以量化的工作任务的考核方法,由上级领导与员工共同商议确定员工在考核期内应完成的主要工作及其效果,在考核期结束时由上级领导根据期初所定目标是否实现,对员工绩效进行考核评分的绩效管理方式。如完成某产品的营销策划方案,成功召开某重要会议,完成某产品设计工作,举办一场文艺晚会,撰写一份工作总结报告或工作计划等,都可以作为一项关键任务进行考核。
关键任务与关键绩效指标(KPI)在绩效管理系统中互相配合、互为补充,都是依据目标职位的工作职责和工作性质而设定。不同的是,KPI可以用计算公式计算出经营活动的量化结果,侧重考察员工对经营成果有直接控制力的工作,考察的是当期绩效和最终经营成果;而关键任务是由上级领导以考核评分的形式,定性评价员工完成不易量化的主要工作情况,侧重考察员工对经营成果无直接控制力的工作,考察的是过程性工作和工作的过程。
关键任务主要来源于:(1)公司战略/上级单位或领导的目标或任务的分解;(2)年度/季度/月度重点工作计划;(3)岗位重要职责的分解;(4)绩效改进计划;(5)关键日常工作;(6)相关协助工作等。
二、关键任务考评方法有哪些?
关键任务考核方法根据评估标准的细化和标准化程度,主要有直接主观评分法、简单等级择一法、标准等级择一法、三维等级择一法及任务目标标准法五种方法。
1、直接主观评分法
直接主观评分法,顾名思义,就是在没有明确的评分标准或不划分评分标准的情况下,由评分人根据个人对某项关键任务所掌握的信息或主观感觉进行直接简单的评分。如某项关键任务的总分标准为100分,上级主管根据个人的主观感觉对该项关键任务直接评为88分,没有评价标准依据,仅凭个人主观感觉。这种方法的优点是操作简便,但缺点就是评分的主观性非常大,一般很少直接采用。
2、简单等级择一法
简单等级择一法,是指对评分标准设立简单的评分等级标准(一般可分为三级/四级/五级),每一个等级对应这一个固定评分或分数区间,但是没有对评分等级标准进行详细地描述或定义,仅由评分人根据个人对某项关键任务所掌握的信息或主观感觉进行直接简单的评分。如评分标准可分为优秀(5分)、良好(4分)、一般(3分)、较差(2分)、很差(1分)五个等级,或者分为优(100分)、良(90分)、中(80分)、差(60分)四个等级,再或者分为好、中、差三个等级,每个等级对应着一个分数或分数区间,由上级主管根据个人对关键任务的主观意见评估绩效等级并评分。这种方法的优点是操作较为简便,但缺点就是评分的主观性也比较大,一般中小型或管理不够完善的企业常采用。
3、标准等级择一法
标准等级择一法是在“简单等级择一法”的基础上进一步细化和标准化,对每个评分等级标准进行了详细地描述和说明。以五等级绩效评分标准为例,如表1所示,由上级领导或相关人员结合关键事件、任务完成程度或所掌握的综合信息对关键任务完成结果进行考核评级,从“远超目标、略超目标、达到目标、略低目标、远低目标”五个等级中,确定目标达成程度并选择相对应的分数或分数区间进行评分。这种评分方法适用于所有企业,有明确的评价等级和对应的评分标准,是一套标准化的关键任务考评方法。
表1:五等级关键任务绩效等级评分标准
三维等级择一法是在结合了“标准等级择一法”优点的基础上,对关键任务的考评维度进行了细分,将每个关键任务/工作/项目的完成结果分为完成质量、及时性、努力程度三个维度进行评价,如表2和表3所示。考评人根据关键任务完成结果及关键事件,对照各评分维度的评分标准,从每个维度的“远超期望、略超期望、达到期望、略低期望、远低期望”五个等级中选择一个相对应的等级标准进行评价即可,每个等级均对应着一个不同的固定分数或分数区间。那么,单项关键任务的考评得分=完成质量评分×50%+及时性评分×30%+努力程度评分×20%,同时各级管理人员进行考评时,要坚持客观、公平、公正的原则,就事论事,对事不对人,尽量使考核结果与员工的实际工作绩效相符。这种方法比标准等级择一法更适用于各类企业,评分标准更加具体,但实际操作稍有些繁琐。
表2:关键任务考核表基本格式
表3:单项关键任务考评维度及评分标准

任务目标标准法是指对关键任务的目标和结果进行精细化和标准化,分别对各个任务目标的完成结果进行评价的方法,这种考评方法适用于较复杂或目标较多的关键任务。任务目标可按照QQTCS模型(质量/数量/成本/时间/满意度)或者按照工作分解结构(WBS)将关键任务的交付成果进行精细化和标准化,然后根据每项任务目标或成果的重要性或影响度赋予权重,同时可以结合标准等级择一法或以上其它考评方法对每项任务目标的完成结果进行考评,最终加权综合得出该项关键任务的考核评分。如一项“成功举办某场产品展会”的关键任务,我们可以将任务目标或交付成功细化为:完成会展策划方案、完成会场布置方案、完成会前各种准备工作、完成会展现场布置、客户对会展的评价及接受的客户订单情况等,然后分别对各目标或成果进行逐一考核评价。需要注意的是,每次对任务目标进行考评时应仅考虑一个因素,不允许某个目标因素给出的考评而影响其它目标因素的决策,考虑整个考评时期的业绩,避免集中在近期的事件或孤立的事件,对所有被考评人的同一任务目标进行集中考评,避免以人为单位进行考评。
另外,我们也可以通过从关键任务的“目标达成率、资源使用情况及违规次数”三个方面进行综合评价,以百分制评分为例,按照“评估得分Q = 80X + 20Y–N”公式进行考评,其中X值为目标达成率(最高值为1.1或其它定义的值)的考核评分,通过将各个任务目标的评分乘以目标权重进行加权求和得出,如有某项关键任务有两个以上的任务目标,则每项任务目标的权重=1÷目标数量,或根据具体情况设定子权重,单个目标完全达成,则该目标评分为1分;如未完全达成,则评分为0,目标全部达成且有创新可评直接为1.1(或其它定义的值);Y值为按时完成情况(最高值为1.2或其它定义的值)的考核评分,Y = 1–(实际完成天数-目标完成天数)÷目标完成天数;N值为违规次数或违反相关规章制度的次数,可事先对关键任务在执行过程中的要求规范进行统一规定,并规定扣分规则等。
三、如何选择关键任务考评方法?
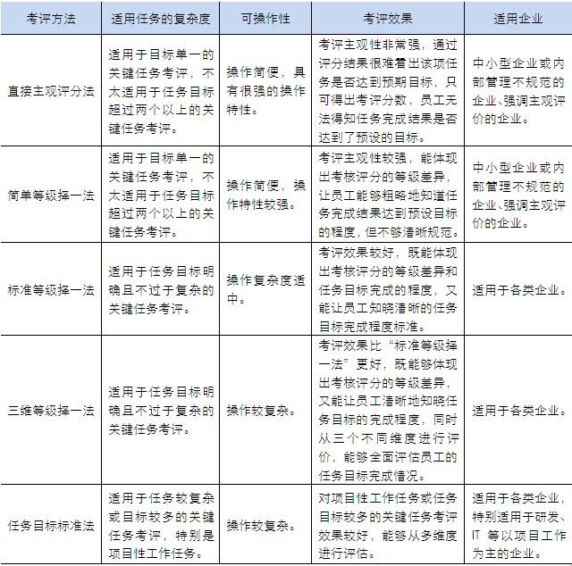
以上五种关键任务考评方法在实际操作中都有其实用性和优缺点,HR应该根据本公司的实际情况选择合适的考评方法,同时随着公司的发展和管理需要可逐步调整考评方法。表4为以上五种考评方法及对比分析,分别从“适用任务复杂程度、可操作性、考评效果及适用企业等4个方面进行综合比较以供选择。
表4:五种关键任务考评方法对比分析
希望能够与大家一起交流,相互学习,共同成长!请关注微信:ihrvip 或QQ群:208809914
作者:余金焱,原文发表于《人力资源》2014年6月刊。



雷达卡


京公网安备 11010802022788号







