从“人才争夺战”寻找房地产下一波热点城市
综合 2017-07-31 来源:中房网
中房网讯 近年来,随着一线城市人口承载能力的逐渐饱和,以北京和上海为代表的一线城市一直在严格控制着人口的流入。
按照规划,“十三五”期间,我国将加速发展一批中心城市,承担全国性的功能,带动区域协调发展,形成经济发展新的增长节点,这也成为很多热点二线城市的重要机遇。而一个城市的发展,却离不开人才的引进。
哪些城市在抢人?
根据此前全国普通高校毕业生就业创业工作电视电话会议公布的数据显示,2017年毕业生总数预计达到795万,增量与增幅均超往年。
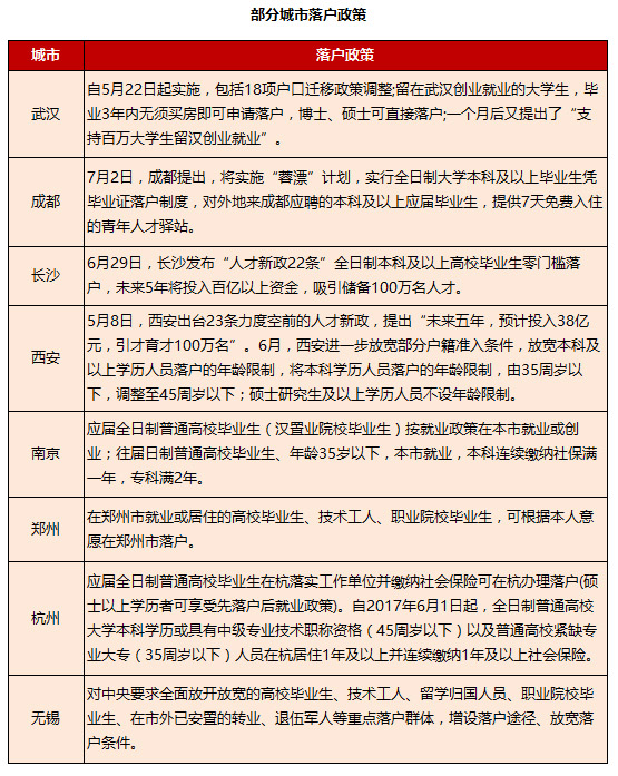
与人数再创新高相对应的,是日趋白热化的人才争夺战。据不完全统计,今年以来,包括武汉、长沙、成都、西安、济南、南京、杭州、郑州、青岛、厦门、天津、重庆等热点二线城市都加入了“人才争夺战”。从这些城市吸引人才的措施来看,多以“户口、房子和现金补贴”为常用手段。

户口方面,二线城市对本科毕业生落户几乎零门槛,不少城市比如长沙对落户还有租房补贴,西安和武汉都放宽了对专科生的落户门槛。
在住房方面,南京市则发布《人才安居办法》,提出力保16万人才安居乐业,主要面向符合条件的大学毕业生和园区内新就业人员。符合条件的六类人才,可以分别享受共有产权房、人才公寓、公共租赁住房、购房补贴和租赁补贴五种待遇。

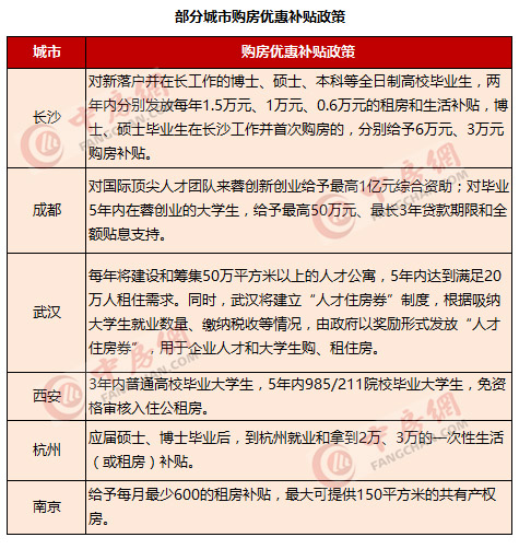
资金补助也是重头戏,杭州推出“房补+车补”;福州市财政则给予应届博士研究生每人安置补助费15万元,用人单位帮助协调解决住房困难。
除了对毕业生,重点人才补助方面,更是不惜重金,杭州、南京以及无锡,对于顶尖人才和团队的自主更是高达亿元。
随着这些城市“抢人”措施的出台,以及一线城市控制人口规模、疏解非核心功能的情况下,不少毕业生选择离开曾经向往的一线城市,将就业目光转向其他热点城市。
二线城市“留人”政策诱惑力十足
近两年来,大学毕业生的“一线城市情结”明显松动,越来越多的人将热点二线城市作为就业首选。
按照猎聘此前公布的数据,2017年一季度,杭州已经超越北上广成为人才净流入率最高的城市。其次是深圳、武汉、西安、苏州、上海、成都、北京、南京、广州。
人力就是生产力,年轻人代表着城市的生命力。在外界看来,热点二线城市抛出的人才政策诱惑力十足,但未来如何留住这些人才,才是关键。
上海同济大学教授阮青松表示,成都最新的“大学生凭毕业证落户”是非常好的举措,让人印象深刻,“北京、上海因为本身的承载力问题,对大学毕业生的落户限制比较严格,成都就应该抓住这个机会,错位竞争。”
中国科学院大学经管学院教授、国家战略创新与发展研究会副理事长吕本富则表示,武汉、成都等城市的人才新政,反映出这些地方近年来创新创业的活跃和经济的活力,但同时,“户口、住房、补贴只是第一步,把人吸引过来之后如何留人更为重要。”他表示,下一轮的留人竞争将更为激烈。
厦门大学经济学系副教授丁长发认为,要吸引人才,但更要留得住人才。留住人才一方面要找准自己的定位,将当地的比较优势发挥出来,做大做强产业链。另一方面则是要创造良好的教育、医疗、营商环境及城市环境、居住条件等,让人才能够在这些城市扎根。
世界各国的实践已经证明,经济社会越发展,以人才为集中代表的人力资源在其中所起的作用就越重要,城市的发展亦然。
然而,城市对人才的吸引不能完全遵循旧思路,还应该不断打造“软环境”,提高政府的开放程度、尊重市场规则、提高社会服务能力、降低政策门槛,加快人口集聚。通过吸引年轻人才的集聚,使得城市的发展一直保持增长的势头。
房地产的下一个风口
不可否认的是,人越多的地方机会越多,人口净流入越大的地方,城市吸引力越大,竞争力越强。
从过往的20年中可以看出,农村人口流入城市的城市化进程,已经对房地产市场起到了重要支撑作用。
同样,一座城市人口流入的增加也意味着住房需求的相应增长。作为房地产行业,是受人口数量以及质量影响最为集中的行业之一。随着人口的自然增长,对基本的居住需求和改善性居住需求会逐渐释放到房地产市场上。
因此,从这些热点二线城市来看,通过户籍制度的改革吸引人才,并适当给予购房补贴,也间接地带动了当地的房地产需求,而这些城市或许在未来会成为房地产市场的下一个风口。
来源:每日经济新闻、21世纪经济报道、第一财经日报,中房网综合整理



雷达卡




百花齐放!
京公网安备 11010802022788号







