我国消费金融业务源于我国商业银行在1987 年前后开始开办耐用消费品贷款业务,不过受制于居民消费水平、宏观市场环境等多方面限制,在之后很长时期内我国消费金融发展进程相对缓慢,相关政策措施以及产业地位尚不明确,直到2007 年广东地区消费金融试点的设立,才真正从政策角度明确了鼓励发展国内消费金融的这一方向。
2007年,次贷危机爆发并席卷美国、日本和欧盟等主要金融市场,在经济全球化的影响下,这场剧烈的金融危机极大打击了我国的出口,为了缓解金融危机对国内的影响,采取刺激内需的政策以拉动经济的增长。而消费金融作为拉动内需以应对金融危机手段之一,受到日益加深的重视。2009 年8 月,我国出台了《消费金融试点管理办法》,确立了北京、上海、天津、成都四个试点城市。
此后经过2013年对《消费金融试点管理办法》的修订,试点城市由最初的北京、上海、天津、成都4家扩大为16家;2015年消费金融试点全面放开,由点及面推至全国,消费金融启井喷式发展元年,央行数据显示,2016年中国除购房贷款以外的消费信贷规模达7.22万亿,同比增长38.1%,处于快速发展阶段。
图表1:中国消费金融发展历程

资料来源:前瞻产业研究院整理
中国消费金融产业链分析消费金融生态圈包括核心参与者和外围服务提供方,其中核心参与者包括消费品提供商、资金提供方和消费金融需求方,外围服务提供方包括征信服务提供方、支付支持方、大数据营销提供方等。
首先,上游有提供第三方数据、黑名单共享、反欺诈的数据公司,还有提供客户流量的电商平台、社交平台、垂直平台、贷款分发平台和线下商户。其次,消费金融的资金来源广泛,除了自有资金之外,还有来自银行、信托、保险等金融机构的资金和P2P 资金,ABS也逐渐成为消费金融重要的低成本资金来源之一。
从产业链下游来看,催收是一个重要的环节。目前,各家消费金融公司都有自己的催收部门,规模或大或小,以电催为主。超过一定期限的不良贷款都会外包给专门的催收公司进行催收。消费金融公司需要建立相应的催收模型以提高催收效率。长远来看,催收的效果将直接影响消费金融公司的盈利能力。
图表2:消费金融产业链分析

资料来源:前瞻产业研究院整理
从竞争战略层面上看,核心参与者都在消费产品、用户和资金上进行积极布局,依靠至少其中一端优势切入消费金融市场。在竞争优势角度看,只有不断促进资金成本的下降和资金规模的扩大,才能降低定价水平以吸引更多用户,促进消费金融业务闭环的不断正向循环。在消费闭环的构建和迭代循环的基础上,结合完备的支付体系、征信体系、营销体系等外围服务,才能形成有竞争力的生态体系。消费金融服务提供商竞争情况
消费金融服务提供商要从消费产品、用户和资金三个核心要素中至少一端切入消费金融市场,并不断布局构建全要素生态体系,才能够在市场中建立起强大的竞争优势。因此,根据所选择的优势切入点的不同可将所有消费金融服务提供方划分为以下三个类别:资金系、平台系和产品系。
资金系主要依靠资金成本优势提供消费金融服务,主要包括商业银行和银行系消费金融公司;平台系是指主要以用户流量为支撑的消费金融服务提供商,包括线上的电商平台、分期购物平台和网贷平台以及线下的零售商平台;产品系依靠产品品牌等优势,掌握消费产品和服务端,主要包括汽车消费金融公司和电器类消费金融公司。
图表3:消费金融服务提供商主要类型

资料来源:前瞻产业研究院整理
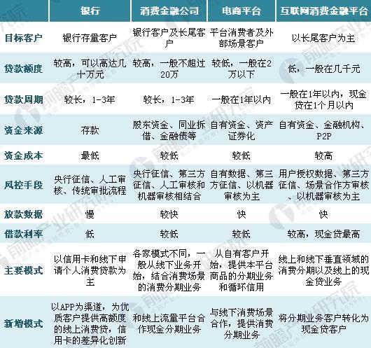
消费金融的发展方向总体趋同,就是要为长尾客户提供便利化、多样化的消费信贷产品,实践普惠金融。但基于各类机构的业务基础和优势不同,所提供的产品和定位的目标客群有所差异或侧重。由于消费金融市场空间足够大,虽然现在的参与者众多,竞争激烈,但每种模式都有其生存空间和做大的机会。图表4:消费金融服务主体对比

资料来源:前瞻产业研究院(f.qianzhan.com)整理


雷达卡




京公网安备 11010802022788号







