2018年初支付宝发布年度账单刷爆朋友圈,然而某律师发现支付宝账单页面中“我同意《芝麻服务协议》”的字号小且默认勾选,涉及用户隐私,一时间引发热议。事实上App涉及隐私事件时有发生,互联网巨头BAT均被质疑摄取用户隐私。此次事件也引发相关部门关注,未来对互联网的监管将更加严格,大公司更应该加强维护客户隐私。
以下为详细内容

事件概述

1月3日账单发布引发讨论
艾媒大数据舆情管控系统数据显示,自1月2日支付宝宣布发布账单以来,热度指数持续上升,受芝麻信用默认授权事件影响,热度指数进一步上升并在1月4日达到热度峰值。1月6日相关部门介入调查并于10日发布约谈公告,事件又引发新一轮关注。

微信相关舆情数量最多
艾媒大数据舆情管控系统数据显示,截至1月10日,对“支付宝账单事件”的相关讨论主要集中于微信、APP、网页。其中微信发布的相关舆情数量最多,占比48.35%,其次是APP,占比达20.8%,网页则占19.83%。

4日舆情出现峰值

广东地区舆情信息分布最为密集
艾媒大数据舆情管控系统数据显示,截至1月10日,按事件相关舆情信息分布来看,相关舆情分布的主要省份/地区依次为:广东、北京、浙江,其中广东地区的深圳、广州市信息分布最为密集,艾媒分析师认为这和阿里巴巴长期竞争对手腾讯总部位于深圳有关。

突如其来的负面危机也无法改变支付宝铁粉的信任度

网信办:加强排查,专项整改

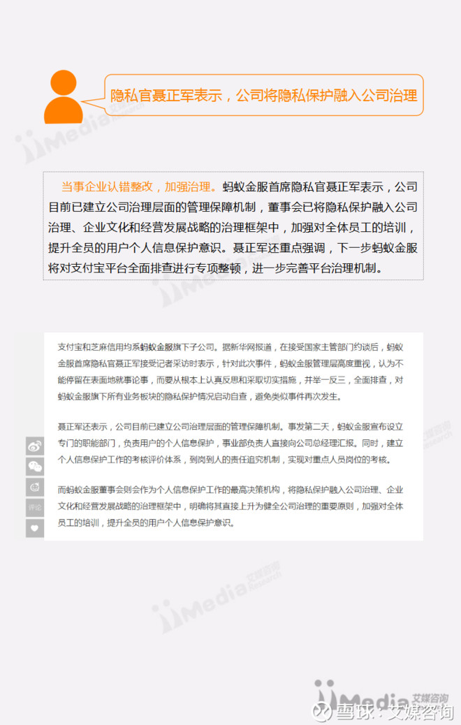
蚂蚁金服:公司将隐私保护融入公司治理

隐私泄漏问题频发引人关注
“互联网时代,谈隐私谈何容易”“这么多窃取隐私的app,让我觉得这次数据统计已经不算隐私了”……确实,众多app都尝试着获取用户的隐私信息,如位置信息、通讯录、短信等,商家通过获取、分析用户数据才能更加精准地为客户提供更信息。但是,这些信息背后不仅与企业利润有关,更与用户的生活甚至生命有关。
信息泄漏催生“精准诈骗”,夺去人命
2016年8月,刚接到大学大学录取通知书的山东临沂市高三毕业生徐玉玉接到诈骗电话,被告人陈文辉等人以发放助学金的名义,骗走了徐玉玉全部学费9900元,由于前一天接到教育局部门让她办理助学金的相关手续,因此她没有怀疑这通电话的真假。按照对方要求,徐玉玉将准备交学费的9900元打入骗子账号。意识到被骗后,徐玉玉与父亲前往派出所报案,从派出所出来后,徐玉玉歪倒在车上。当晚,医院称徐玉玉已经开始脑死亡,虽经医院抢救,但仍不幸离世。
这次电信诈骗案,犯罪嫌疑人通过非法购买个人信息,已在海南、江西、山东等地冒充财政局、教育局以发放助学金、住房补贴名义骗取他人钱款。这是信息泄露造成的最严重后果,一个年轻生命因此而陨落。
而此次爆出的支付宝年度账单事件也进一步引发人们对互联网巨头涉及隐私问题的担忧。
马化腾肯定天天在看我们的微信?
1月1日吉利集团董事长李书福在某论坛上发言称,现在的人几乎是全透明的,没有任何隐私和信息安全。他说:“我心里就想,马化腾肯定天天在看我们的微信,因为他都可以看。”
腾讯针对此言论迅速做出反应,微信“不留存任何用户的聊天记录”,不会将用户的任何聊天内容用于大数据分析。虽然腾讯回复及时,但用户还是对此持怀疑态度。
百度公司涉嫌违法获取消费者个人信息
1月5日江苏省消费者权益保护委员会召开发布会,表示针对“百度公司涉嫌违法获取消费者个人信息及相关问题”已提起消费民事公益诉讼。2018年1月2日,南京市中院已正式立案。手机百度在下载过程中只弹出了位置和存储权限,但实际上其在下载完成后能够获取用户的手机识别码、联系人、上网记录等权限,而若在下载过程若涉及权限访问但拒绝位置信息及存储信息无法下载。
大公司更应该维护客户隐私

解除芝麻服务协议TIPS

作者:艾媒咨询
链接:https://xueqiu.com/9582690951/99812645
来源:雪球
著作权归作者所有。商业转载请联系作者获得授权,非商业转载请注明出处。


雷达卡



京公网安备 11010802022788号







