上市公司(无论是否为房地产行业上市公司)通过再融资募集资金投向涉及住宅房地产业务、商品房开发项目或者重大资产重组置入住宅房地产业务、商品房开发项目的,上市公司应当在向中国证监会提交行政许可申报材料同时分别提交涉及用地、涉及商品房开发的自查报告,保荐机构或独立财务顾问、律师需要出具专项核查意见。
结合相关法律法规及政策、文件规定和工作实践,笔者就上市公司并购重组、再融资涉及房地产业务核查要点做一梳理。
1、政策、规范性文件依据
通过对相关法律、法规、规范性文件的梳理,目前,上市公司并购重组、再融资涉及房地产项目核查的主要依据性文件主要有:


2、核查对象及范围
(一)需要进行房地产专项核查的上市公司范围及核查对象
根据中国证监会《关于上市公司并购重组、再融资涉及房地产业务提交相关报告的函》要求,需要进行房地产专项核查的情形为:
1、通过再融资募集资金投向涉及住宅房地产开发业务或重大资产重组置入住宅房地产开发业务的上市公司,需进行用地专项核查;
2、通过再融资募集资金投向涉及商品房开发项目或重大资产重组置入商品房开发项目的上市公司,需进行商品房开发专项核查。
值得注意的是,这里的商品房指经政府有关部门批准,由房地产开发经营公司开发的,建成后用于市场出售出租的房屋,包括住宅、商业用房以及工业用房和其他建筑物,而不仅仅指住宅,例如笔者参与的项目中,就有大量按照商品房模式开发的工业用房。
但是,在实务操作中,往往不区分住宅和非住宅商品房,对项目涉及的土地及商品房开发均进行核查。
(二)核查的时间范围
根据《关于上市公司并购重组、再融资涉及房地产业务提交相关报告的函》要求,对于商品房开发项目核查的时间范围明确为报告期(最近三年及一期),对于用地专项核查未明确时间范围。
在实务操作中,一般均按照报告期(最近三年及一期)对用地及商品房开发进行核查,如果发生申报文件跨期的情形导致报告期调整,还需进行补充核查。
(三)核查的内容范围
房地产项目专项自查和核查的内容包括三个方面,即:
1、是否存在闲置土地情况;
2、是否存在炒地行为;
3、是否有捂房惜售、哄抬房价行为。
在具体核查中,应对上述三方面内容逐一核查并发表意见。
3、核查方法
从房地产项目开发过程看,从项目立项到商品房销售完成,期间需要历经项目立项、环评、土地招拍挂、土地使用权出让金支付、税收缴纳、规划许可、施工许可、施工建设、商品房预售许可、商品房销售价格备案、商品房销售、项目竣工验收备案、项目竣工整体交付等流程。
在商品房开发过程中形成的相关文件、证书、合同、凭证以及相关项目的财务报告、审计报告都是上市公司自查和中介机构核查的重要依据;
主要有:发改委立项批复、环保部门环评批复、国有建设用地成交确认书、国有建设用地使用权出让合同、完税凭证、国有建设用地土地使用权证、建设工程用地规划许可证、建设工程规划许可证、建筑工程施工许可证、商品房预售许可证、商品房销售合同、工程竣工验收备案证明书等。
笔者将结合实务操作,就如何对照房地产项目开发流程和相关文件资料进行核查予以说明。
(一)关于是否存在闲置土地的核查
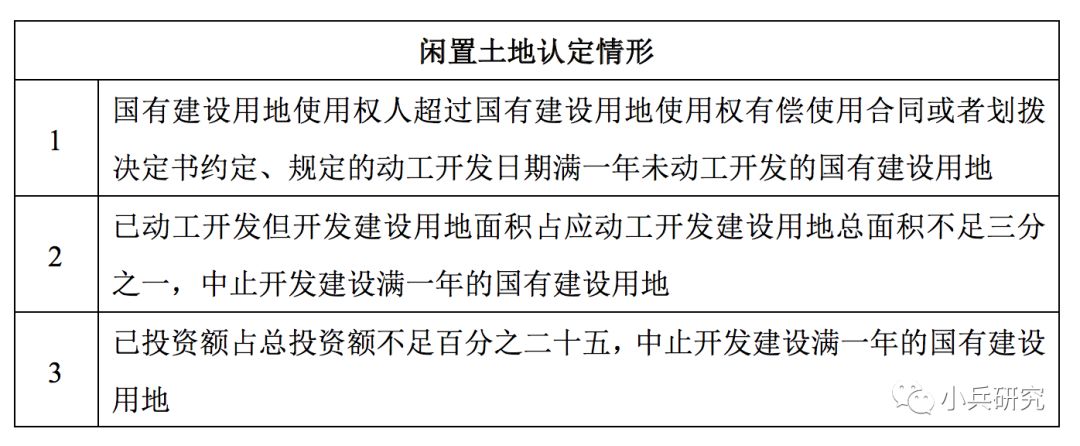
1、闲置土地认定标准
根据《闲置土地处置办法》第二条之规定,闲置土地认定情形如下:

2、核查方法
(1)查询国土资源部和项目所在地国土资源部门网站,通过查询项目公司名称和项目名称,核查相关项目是否因闲置土地被主管部门处理或处罚、(立案)调查的情形(包括被征收闲置土地费和被调查、处罚等情况)。
(2)查询国有建设用地使用权有偿使用合同或者划拨决定书约定的动工开发时间,比对建筑工程施工许可证载明的开工日期,核查项目是否在一年内开工建设。
(3)对于中止开发建设超过一年的项目,比对已经取得的建设用地规划许可证的开发面积和国有建设用地使用权有偿使用合同中的建设用地面积,核查是否达到或超过三分之一;
以及查询项目投资情况,通过比对审计报告等财务资料中确认的项目实际投入与发改委立项批复中的投资总额,核查项目投资是否达到或超过百分之二十五。
(4)实地走访项目现场,对开发程度进行现场核查。
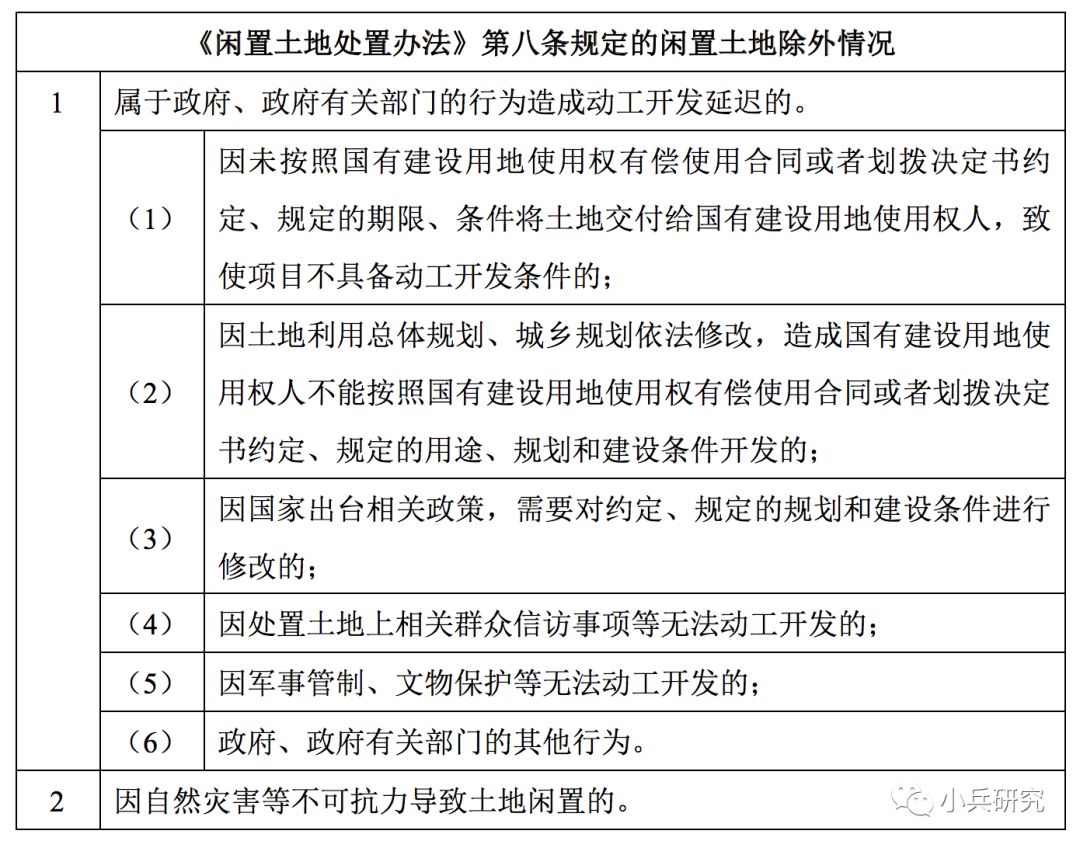
3、除外情形
在企业经营过程中,由于种种原因,难免会发生开发进度、开发面积、投资比例等未达到要求的情况。在核查过程中,要注意比对是否符合《闲置土地处置办法》第八条规定的除外情况,寻找避免构成闲置土地认定的解释路径。

(二)关于是否存在炒地行为的核查
如果在核查过程中发现相关项目存在上述属于政府、政府有关部门的行为或不可抗力造成动工开发延迟的,建议通过取得能够证明存在除外情形的政府文件(如规划调整的文件)、合同协议(如同意延期开发的补充协议)、相关主管部门出具的证明或者访谈等方式予以证明,作为中介机构发表意见的依据。
1、炒地行为认定标准
《中华人民共和国城市房地产管理法》第三十九条规定,以出让方式取得土地使用权的,转让房地产时,应当符合下列条件:
(1)按照出让合同约定已经支付全部土地使用权出让金,并取得土地使用权证书;
(2)按照出让合同约定进行投资开发,属于房屋建设工程的,完成开发投资总额的百分之二十五以上,属于成片开发土地的,形成工业用地或者其他建设用地条件。转让房地产时房屋已经建成的,还应当持有房屋所有权证书。
从上述规定看,房地产行业上市公司在转让或者受让房地产项目时,如不符合上述条件,可能被认定为炒地行为。
2、核查方法
(1)通过上市公司自查和查询上市公司公告、年度报告、审计报告的方式,核查上市公司报告期内有无转让或受让房地产项目。
(2)对于报告期内转让和受让的房地产项目,要注意集合房地产项目开发的流程对项目的情况进行全面核查,在各项批复、证照齐全的情况下要重点核查项目开发投资情况。
(3)对于项目开发投资情况,可以通过核查相关财务报告、审计报告,并核查相关文件、证照、访谈转让方、受让方和相关主管部门或者单位予以佐证。
(三)关于是否存在捂房惜售、哄抬房价行为的核查
1、捂房惜售、哄抬房价行为认定标准

2、核查方法
(1)通过核查相关项目是否办理商品房预售许可证及通过查询上市公司年度报告等方式核查报告期内的销售情况,确定上市公司报告期内是否存在取得商品房预售许可并正在或已经完成销售的房地产项目,将该等项目列为核查对象。
(2)核查相关项目是否已经按照规定办理商品房预售许可并取得商品房预售许可证,确保项目依法依规可以对外销售。
(3)对于是否存在捂房惜售行为的核查,可以通过查询开盘记录、新闻报道、主管部门网站以及相关项目销售公示情况等方式,核查是否在规定期限内一次性公开全部准售房源及每套价格,以及是否以明码标价的方式对外销售。
(4)对于是否存在哄抬房价行为的核查,可以通过查询物价部门的商品房销售价格备案情况,并将备案价格与项目公司的销售控制表进行比对的方法进行核查。同时,可以在比对基础上,抽查销售合同,核查实际销售价格是否与销售控制表以及备案价格一致。
4、小结
上述内容为笔者结合上市公司并购重组、再融资涉及房地产开发项目核查要求进行的简单分析与总结,通过对相关房地产开发项目的核查实践,笔者有以下几点心得:
1、房地产开发项目由于周期长、程序多、文件资料多,在核查时可以考虑根据开发流程分项目制作相关表格,逐一核对记录,统一汇总形成材料,防止出现遗漏。
2、房地产开发过程中形成的相关文件、证照、合同等是判断是否存在违规情况的重要依据,在核查中要注意收集和运用,注意相关记载内容的核实、比对,充分予以利用。
3、对于房地产项目,除了案头文件资料的收集、比对、核查,还应实地走访,通过走访、访谈,将实际情况与相关材料进行比对,相互印证。
4、对于闲置土地的除外情况,要认真收集相关资料、走访相关人员和主管部门,取得历史资料、官方证明、制作访谈笔录,通过多种形式固定事实、提供证明,以确保核查意见的真实、准确,防范风险。



雷达卡




京公网安备 11010802022788号







