电梯是指动力驱动, 利用沿刚性导轨运行的箱体或者沿固定线路运行的梯级(踏步),进行升降或者平行运送人、货物的机电设备,包括载人(货)电梯、自动扶梯、自动人行道等; 1属于广义的交通运载工具,已经成为城市内高层建筑和公共场所不可或缺的建筑设备。随着电梯制造和控制技术的不断进步和电梯外形外观的革新, 电梯使用场景日益丰富。
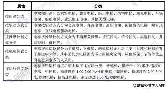
电梯主要分类情况

数据来源:公开资料整理
全球电梯行业概况
从市场份额来看,全球电梯行业集中度较高,欧、美、日品牌几乎垄断电梯行业。其中,奥的斯、迅达、蒂森、通力、三菱和日立6大品牌占据了全球60%以上市场。主要原因是电梯作为工业时代的产物,伴随欧美发达国家的城市化推进而不断发展,工业时代的老牌制造企业在近百年的发展历程中积累了深厚的技术经验和品牌知名度,市场地位短期难以撼动。
中国电梯行业概况
我国是全球的电梯制造中心和最大的电梯市场
据前瞻产业研究院发布的《电梯行业市场需求预测与投资机会分析报告》数据统计显示,近几年来,中国电梯行业产量实现稳步增长,且增幅有所增大。具体来看:2017年中国电梯累计产量为67.9万台,累计增长5.1%。预测2018年中国电梯累计产量为72.53万台,累计增长约6.8个百分点。
2015-2020年中国电梯产量及预测情况

数据来源:前瞻产业研究院整理
竞争格局:行业竞争激烈,外资品牌占据主导,民族品牌快速发展
目前,我国电梯市场主要被美国(奥的斯)、欧洲(蒂森克虏伯、迅达、通力),日本(三菱、日立、富士达、东芝)等外资品牌占据。经过十多年的发展,民族品牌约占国内30%的市场份额。
我国电梯70%左右的市场份额为外资品牌企业占据。其中,奥的斯、三菱、日立等占据了45%左右市场份额,迅达、通力、蒂森、东芝、富士达等其他外资 品牌占据了25%左右的市场份额,民族品牌约占30%的市场份额。
外资品牌、民族品牌市场占比情况

数据来源:前瞻产业研究院整理
区域结构:产业集聚进一步加强
我国电梯整机及零部件的制造产业基本集中在长三角、珠三角和京津冀地区。长三角地区各类电梯零配件生产配套厂家和研究机构众多,已经形成了一个高效运行的电梯产业分工、合作体系,产业聚集效应明显,为我国电梯企业的规模扩张、产业整合和产业升级提供了有力的保障。
从电梯的需求区域来看,我国电梯行业的地域分布特征和经济总量的地域分布特征相一致,经济相对发达的中南(包括华南)、华东、华北地区占据我国电梯总需求的 80%以上的市场份额,是我国最主要的电梯消费市场。
我国电梯发展趋势
轨道交通快速建设为电梯带来机遇
“ 十三五”期间我国轨道交通建设将迎来大发展。近年来我国大多数城市地面交通日益拥堵,不堪重负,发展公共轨道交通成为解决这一顽疾的有效途径。按照2003年出台的《国务院关于加强城市快速轨道交通建设管理的通知》,申报发展地铁的城市,城区人口应在 300 万人以上,地方财政一般预算收入在 100 亿元以上,国内生产总值达到 1000 亿元以上,规划线路的客流规模达到单向高峰小时3万人以上。按照这个规定,我国已有很多城市符合建设地铁的标准,未来将形成电梯和扶梯市场的强有力支撑。
传统地产回落,新梯销售进入稳定期
作为电梯业最重要的下游产业,房地产业的景气度与新梯销售量密切相关。过去十年受益于城镇化和房地产,国内电梯业从 2000 年以来迎来爆发性发展。近几年,由于经济结构的调整和房地产限购政策,电梯行业进入到一个相对平稳的发展阶段。
我国电梯发展前景
产销规模有望继续保持稳定增长
随着我国工业化、城市化进程的加快,以及城市土地资源的制约,国内新增多层、高层住宅、工厂、商务楼等建筑的需求增长较大,我国电梯市场将面临良好的发展机遇。其次,作为积极推动我国老人社会服务的公益性、福利事业发展的重要措施,旧楼加装电梯将成为电梯市场发展的重要推动力之一。此外,随着电梯保有量的增加,我国将逐步进入电梯更新的高峰期,原有电梯的维修及更换也成为我国电梯市场发展的坚实基础。
智能制造成为电梯企业的转型改革方向
一方面,在电梯制造过程中,电梯企业要实现智能化转型,需要促进电梯制造技术改造升级,实现对现有生产设备及技术进行升级改造,积极探索电梯领域智能化工厂的建设,让电梯产品在自动化、智能装备领域得到更大发展空间。
另一方面,电梯的智能化水平决定电梯产品与服务质量的优劣,也是行业进步的关键。电梯企业要加大在智能化、高端技术领域上的投入以及对核心技术的掌握,才能不断升级电梯体系智能化水平,实现产品智能化、生产智能化、管理智能化以及服务智能化, 从而实现企业转型升级, 提升行业竞争力和民族电梯品牌地位。
电梯企业不断提高维保服务品质,实现服务产业化
电梯具有较高的安全要求,以零部件的形式出厂,总装配在工地现场进行,通过机械零部件间的装配和机械装置与土建结构间的衔接完成安装, 但精心的制造和安装不能完全保证无故障运行,其运行可靠性在很大程度上依赖维修保养。
电梯行业未来朝“绿色节能”和“安全”方向发展
伴随着中国绿色建筑的高速发展, 打造高性能绿色产品已经成为电梯产业未来发展方向,以绿色科技推动行业发展成为电梯行业新的研究方向。市场对新一代的绿色电梯、节能电梯和智能电梯的需求越来越旺盛,要求电梯节能、减少油污染、电磁兼容性强、噪声低、长寿命、采用绿色装潢材料、与建筑物协调等。建筑产业化和绿色建筑的发展, 对电梯提出了安全节能环保及注重上下游产业协作等新要求。


雷达卡





京公网安备 11010802022788号







