传感器是一种检测装置,能感受到被测量的信息,并能将感受到的信息,按一定规律变换成为电信号或其他所需形式的信息输出,以满足信息的传输、处理、存储、显示、记录和控制等要求。它是实现自动检测和自动控制的首要环节。
传感器一般由敏感元件、调理电路组成。敏感元件是构成传感器的核心,是指能直接感测或响应被测变量的部件,能将敏感元件感测或响应的被测变量转换成可用的输出信号的部件,通常这种信号以电量输出。调理电路是把传感元件输出的电信号转换成便于处理、控制、记录和显示的有用电信号所涉及的有关电路。
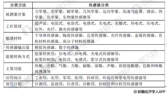
传感器用途广泛、种类繁多,可以按照被测量对象、工作原理、敏感材料、传感器输出量、能量转换方式、应用场合、使用目的、主要功能等方式进行分类。
传感器分类

资料来源:公开资料整理
国内传感器市场规模
据前瞻产业研究院发布的《传感器制造行业发展前景与投资预测分析报告》数据显示,近年来,国内传感器市场持续快速增长,年均增长速度超过20%,2011年传感器市场规模为480亿元,2012年达到513亿元,2016年则达到1126亿元。
2010-2016年中国传感器市场规模走势图

数据来源:前瞻产业研究院整理
国内传感器企业落后于国外企业,目前有很多亟待解决的问题,比如创新能力弱, 关键技术受制于人,产业结构不合理,本土企业规模小能力弱。未来传感器市场的主要增长将更多来自于具有创新性的新兴传感器。
传感器广泛的应用于通讯电子、消费电子、工业、汽车电子、智慧农业、环境监测、安全保卫、医疗诊断、交通运输、智能家居、机器人技术等众多领域。总体看来,传感器产业链下游行业发展迅速,物联网、汽车电子、环境与健康电器和智能仪表等下游行业对产品智能化的要求不断提升,使得传感器市场以较快速度持续增长。
在国家的支持下,我国传感器企业数量和行业规模发展较快。通过对我国传感器行业现状分析了解到,中国传感器行业,虽然发展迅速,但是也存在一些不利的因素。如在产品技术上产业基础薄弱、科技与生产脱节、产品技术水平偏低、产品种类欠缺、企业产品研发能力弱。但另一方面国家不断制定有利传感器产业发展的战略与政策,全年整机系统市场的快速发展,新兴技术的不断推动也都成为传感网发展的利好因素。
中国制造进入转型关键期,加速积累是中国制造业获得跨越式发展的唯一路径。提升质量、打造品牌非常重要。推广智能制造,必须始终依靠创新驱动,将传感器推向高端智能化方向发展。


雷达卡




京公网安备 11010802022788号







