2017年初工业和信息化部、发展改革委、科技部、财政部联合发布的《新材料产业发展指南》提出落实国家区域发展战略,巩固提升现有新材料产业基地、园区实力,在重点新材料领域推动形成若干产业链完善、配套齐全、竞争力强的特色产业集聚区,促进新材料产业特色集聚发展。在国家重大利好政策推动下,“十三五”期间国内新材料产业园区有望迎来新的发展。
一、我国新材料产业园发展历程
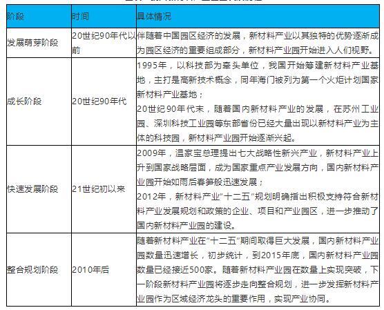
我国新材料产业领域的基地建设始于1996年。在新材料领域的成果转化与产业化方面,科技部共批准区域性新材料产业基地40家左右,各产业园根据自身的优势,大力发展特色新材料产业。
图表:我国新材料产业园区发展历程

随着新材料产业在“十二五”期间取得巨大发展,国内新材料产业园数量迅速增长,初步统计,到2015年底,国内新材料产业园数量已经接近500家。随着新材料产业园在数量上实现突破,“十三五”期间国内新材料产业园将逐步走向整合规划阶段。
二、我国新材料产业园发展总体概况
2017年初,工业和信息化部、发展改革委、科技部、财政部联合发布了《新材料产业发展指南》提出落实国家区域发展战略,巩固提升现有新材料产业基地、园区实力,在重点新材料领域推动形成若干产业链完善、配套齐全、竞争力强的特色产业集聚区,促进新材料产业特色集聚发展。
“十三五”期间新材料产业已经成为我国各地方政府主导重点发展的产业之一。目前,我国新材料产业已经形成集群式发展模式,基本形成了以环渤海、长三角、珠三角为重点,东北、中西部特色突出的产业集群分布。各地根据区域经济发展的实际需要,也纷纷设立了众多新材料产业园区,产业基地特色鲜明,发展态势良好。
三、我国新材料产业园区域分布情况
在我国各地新材料产业快速发展的同时,新材料产业园区逐渐形成明显的区域特征。东部地区新材料产业园主要依靠市场、技术与人才等要素,其中华东地区综合实力最强、研发实力领先,东北地区以重工业引领需求,而中西部地区主要依托矿产资源和人力成本优势。
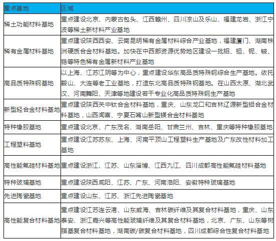
根据新材料产业“十二五”规划布局,我国将重点建设以下新材料产业基地:
图表:“十二五”规划重点建设新材料产业基地

四、“十三五”期间新材料企业对产业园区的特殊需求分析
1、专业化的园区定位
新材料作为战略新兴产业的基础,决定了这个板块必须具备类别繁多,品种浩瀚,用途广泛的特征。《中国制造2025》将新材料领域分为先进基础材料、关键技术材料和前沿新材料三个方向,工信部将新材料细分为高端金属结构材料、特殊金属功能材料、纤维及复合材料、先进高分子材料、新型无机非金属材料和前沿新材料六个主要方向,每个方向内都有更为详细的划分。新材料具有细分方向众多、特征差异大的特点也要求园区必须要有明确的新材料细分产业定位。
2、市场及原材料保障
材料产业处于产业链上游,重直延伸,下游产业众多。没有材料性能、质量和品种上的创新突破,就没有新一代的制造业、能源产业、生物制药产业、环保产业、信息技术和海洋产业。新材料门类众多,对未来产业影响巨大,在新材料产业的带动下,会出现量大面广的新兴创新企业,产业投资和市场发展也将呈现百花齐放的景象。
然而,材料产业处于上游的属性也决定其必须依附于其他相关产业的蓬勃发展。园区如果拥有靠近原材料和市场优势的优势,将更加有利于吸引企业的入住和新材料产业集群的建设,更好的带动新材料产业的发展。
3、配套的政策扶持
根据行业生命周期理论,行业从出现到完全退出社会经济活动需要经历幼稚期、成长期、成熟期和衰退期四个阶段。结合产业周期发展的特点可以看出,新材料的细分行业大多处于幼稚期。这一时期的产品尚未设计成熟,行业利润率较低,但技术变动较大,市场增长率和潜在的需求增长都较快。这一阶段产业的主要驱动力是技术进步,需要较高的资金投入。
由于许多新材料细分行业本身还处于幼稚期,需要政府在科技成果转化、产业平台建设、专业高层次人才的引进、企业投融资等方面提供更多优惠与入园配套服务,从而更好的推动这些新材料企业的发展。行业一旦进入成长期,先期进入的企业就可以享有先发优势并在一段时间内持续获得垄断地位。以高温合金为例,作为新材料的一个细分行业其目前已经步入成长期,具有较高的利润率及旺盛的市场需求,相关企业在钢铁行业整体需求低迷的背景下依旧保持了饱满的订单需求。
新材料产业作为七大战略新兴产业之一,是众多高技术产业发展的基础和先导,在优化产业结构、推进产业升级以及创造新的经济增长点等方面具有极高的战略价值。在此大背景之下,各地很多产业园区纷纷将发展重点转向新材料产业,助力中国新材料产业的腾飞。
五、我国新材料产业园发展前景分析
前瞻产业研究院认为,在区域竞争日趋激烈的今天,产业集群已成为提高区域竞争力的重要途径,作为我国七大战略新兴产业和“中国制造2025”重点发展的十大领域之一,新材料是整个制造业转型升级的产业基础。一直以来,我国对新材料产业园区建设的发展高度重视,出台了众多推动新材料产业园区发展的措施。随着“十三五”期间新材料产业进入深化调整阶段,新材料产业园区作为新时期新材料产业战略转型的重要载体,未来发展潜力可观。


雷达卡



京公网安备 11010802022788号







