做这行的都知道,一份成熟的报告,是要经过数轮的访谈、调研、分析、讨论.....最终才能定稿。这一通下来,少说也要一个月时间了。财大气粗的地产商一般都无所谓,但是对一些资金紧缩的小园区来讲,根本经不起这么长时间的折腾。有什么套路,能够快速确定园区的产业发展方向呢?
本文所讲的产业规划思路是分三步走,先找出可选的长名单,再结合限制性条件甄选出可供选择的中名单,最后通过产业发展前景的评估,得到短名单。
第一步是根据区域发展情况,尽可能多的获得当地可选择的产业。
产业长名单的来源比较广泛,通常包括但不局限于以下几类:
(1)地方政府建议园区发展的产业;
(2)省里或者市里明确发文鼓励发展的产业;
(3)区域中心城市可能转移的产业;
(4)周边行政级别较低的城市/县/镇的优质产业;
(5)现有产业基础上可升级的优势产业;
(6)与当地资源禀赋相契合的产业;
广纳适宜发展本地选择发展的产业,得出园区可发展的产业长名单池。
第二步,根据产业所处发展阶段、区域发展情况、地方政府当下诉求等筛选标准,排除发展可能性较小的产业。
(1)排除产业发展阶段已属于成熟期后期或衰退期的行业;
(2)排除对区域发展产生负面影响的行业(亩均产值低、高污染等);
(3)排除与周边同质化严重的产业;
(4)排除当地政策限制的产业;
(5)排除产业发展用地需求与园区不符的产业;
结合以上但不局限于以上筛选标准对产业长名单进行快速评估,排除不符合标准的产业,从而确定园区可发展产业的中名单。
第三步,建立产业评估体系,从产业价值链(Value-chain)和能力(Competence)、机会(Chance)、合作(Cooperation)四个维度出发,对产业发展潜力和发展优势进行评价。

最后把所有指标加权排序,取得分最高的两三个产业,得到产业发展的短名单。
这里以上饶高铁经济试验区内某园区为例,依照我们的“三步分析法”,可以初步分析出适宜该园区发展的三大产业——大数据、游戏娱乐、云计算。

最后,我们再结合周边园区的产业定位(上饶高铁经济试验区已有大数据和云计算基地规划),寻找差异化发展方向,最终选定游戏娱乐产业为该园区主导产业。
第四步是研究产业的发展策略。这里要解决两个问题:我们聚焦该产业的哪个细分行业?具体的行动计划是怎么样的?
一、从产业链/价值链入手,确认自己要做产业链/价值链的哪一部分。
结合相关资料,绘制游戏娱乐产业链:

如果想利润最大化,并且有绝对的竞争优势,可以尝试控制整个产业链;但该园区位于三线城市,行业资源有限,而且园区的体量也不足以支撑全产业链的发展。
所以,我们仅需控制其中两个主要环节即可。
(1)游戏开发运营
(2)电子竞技、游戏直播、IP运营等衍生领域
二、对以上两个环节在当地的发展进行可行性分析,综合评价该产业在园区发展的优势与不足;并针对要聚焦的细分行业、价值链环节发展特点、成功要素,提出相应的发展策略。
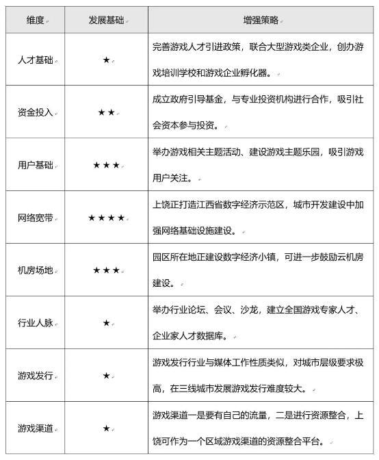
以游戏开发运营领域为例:

最后,通过访谈行业专家,修正自己对产业理解的不足之处,并就该产业发展方向,行业潜力及发展对策等,征求专家的意见;并对当地领导进行回访,对该产业在当地发展的可行性进行验证,得到更为精确的产业发展策略。


雷达卡



京公网安备 11010802022788号







