近3年,特色小镇遍地开花,掀起一股创建与培育热潮,部分特色小镇脱颖而出。但与此同时,由特色小镇的热引发的问题也逐步显现并引起广泛关注。过去3年来,浙江省累计警告33个创建小镇和培育小镇,降格13个创建小镇,淘汰7个培育小镇。特色小镇被警告、降级和淘汰的原因较为复杂,而了解特色小镇发展主要问题,有助于从业者规避陷阱,助力特色小镇科学合理发展。
(1)早期牵头机构较多,部分标准欠统一
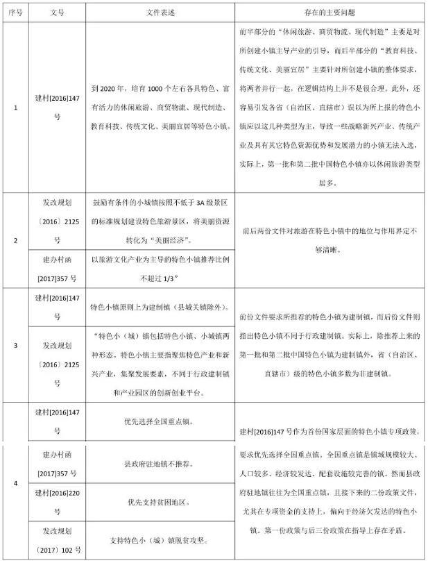
表1 部分政策存在的主要问题

注:2018年8月30日,国家发改委办公厅发布《关于建立特色小镇与特色小城镇高质量发展机制的通知》(发改办规划[2018]1041号),该文件已进一步明确典型特色小镇与特色小城镇的基本条件。
(2)省(自治区、直辖市)未形成特色小镇专项政策体系
①部分省(自治区、直辖市)对特色小镇的创建与培育重视程度较为一般,突出表现在仅发布了特色小镇建设的指导意见及公布特色小镇创建名单,所发布的指导意见主要是对国家层面指导意见的要点复述,未能够针对本省(自治区、直辖市)的发展情况,有针对性地在建设目标、实施步骤、建设时序、创建要求、成果效益、保障措施等方面予以指引。
②部分省(自治区、直辖市)所上报的特色小镇主要依靠行政命令,由政府提名安排,发布相关政策,规定特色小镇创建时间、数量及规模等硬性规定与表层要求,缺乏内在的创建评选标准。
③鲜有省(自治区、直辖市)制订特色小镇监督考核机制与动态淘汰机制,导致个别地方出现特色小镇的“运动化”评选、“任务式”推广与“粗放式”发展,容易出现特色小镇无特色或夸大与伪造特色等不良现象。
(3)省(自治区、直辖市)对特色小镇创建理解欠透彻
①由于未能透彻理解特色小镇的内涵与创建要求,部分地区把特色小镇等同于一般的小城镇建设,在几十上百平方公里的空间范围内推进建设,造成资源浪费、特色不显、盲目扩张等问题。
②部分地区则把特色小镇等同于综合性项目,只注重单一功能、关注单一目的,而忽视了“城”“居”“游”等综合功能。
(4)脱离地方实际的盲目跟风
①有的省份提出通过3年左右的时间培育30个左右全国特色小镇,建设100个左右自治区级特色小镇,建设200个左右市级特色小镇。这些省份往往未能充分认识到不同区域的现实基础及发展水平差异较大,出现了“一哄而上”的特色小镇热,使得不同区域热衷于在攀比特色小镇发展数量、追求获得各类政策红利、短时制造轰动效应上做文章,少数地方甚至演变成为新时期“面子工程”的苗头与隐患。
②有的省份提出要建100个特色小镇、100个文化小镇与100个旅游小镇。这些不同类型的小镇往往存在交叉重叠,重复申报与同质化现象比较严重。
(5)地方政府建设动机不纯
①部分地方政府将特色小镇作为融资平台,通过获得特色小镇称号,获取政策基金支持小镇基础设施建设,能够招商引资获得外来资本投资,从而扩大当地固定资产规模,提升当地GDP增长速率,在地方政绩考核中脱颖而出。
②部分地方政府未能立足当地实际而因地制宜,在未充分调研小镇资源、未明确小镇发展方向的情况下,采取先建设好小镇再发展产业的“筑巢引凤”思想,尤其是部分房地产商以“筑巢”为名大兴房地产开发,不仅无法确保能够成功“引凤”,而且还容易出现“假小镇真地产”。
(6)传统文化与遗产保护不够
①部分小镇在规划时未能与地形地貌有机结合,未能保持原有肌理、延续传统小镇风貌,未能顺应当地人口集聚和生产生活需要,而是采取对老镇区老街区老民居进行大拆大建,将原有居民整体迁出,进而兴建高楼大厦,导致小镇原本具有历史特色的城镇风貌逐渐遗失。
②一些历史文化名镇古镇,有些原本是拥有江南水乡、田园风光特色的江南小镇,有些原本是大气威严,充满历史古韵的北方古镇,却搬来外国洋房别墅的建筑风格与装饰外观,整体建筑式样与镇区风貌格格不入。
以上为大家详细剖析了影响特色小镇创建与培育的六大主要问题,既有宏观层面的中央政策问题,又有地方层面的监督管治问题,大家可以从主要问题中汲取经验教训。希望本文能为特色小镇科学合理发展提供指引,为从业者带来实质性的帮助。
前瞻是一家“大数据+研究+规划+落地”的一体化产业咨询服务机构!致力于为企业、政府、科研院所提供产业申报、产业规划、产业布局、产业升级转型领域的咨询与解决方案。核心业务包括:商业计划书、可行性研究报告撰写编制;特色小镇、田园综合体申报及规划;产业、园区、招商咨询及规划;产业转型升级;行业研究报告及定制化报告研究。


雷达卡



京公网安备 11010802022788号







