在上期文章里推出了《中国34省市新能源汽车产业规划系列文章第一期:整体规划及产业政策》,本期分享《第二期:华北、华东12省市新能源汽车产业规划》。

![]()
第二章 华北、华东地区
华北地区:北京、天津、内蒙古、山西、河北(按照5省市地区规划,华北地区至2020年保有量约为100万辆)

![]()
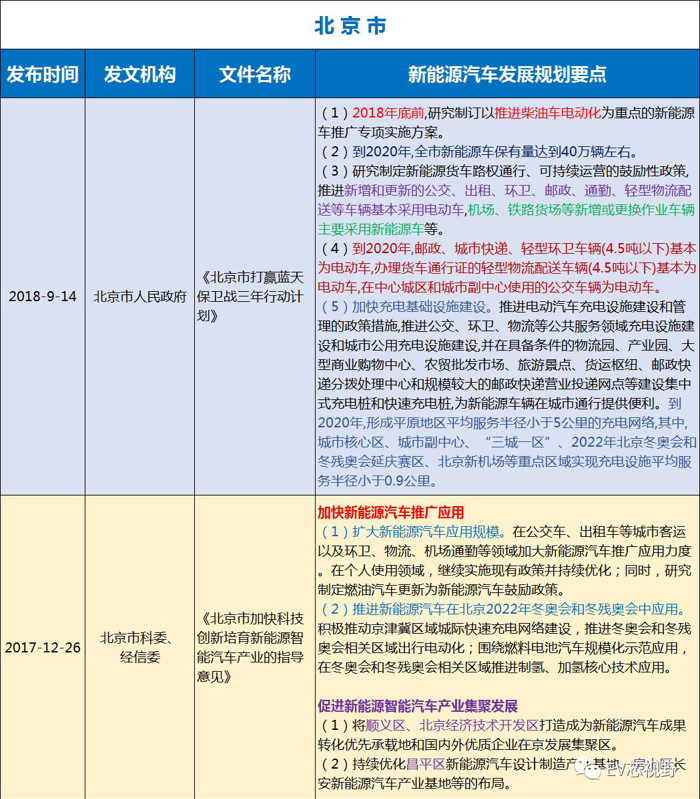
(1)北京市:2020年保有量40万辆;短期内重点关注2022冬奥会、残奥会产业配套规划

![]()
(2)天津市:每年新增2万辆,2020年占比达4.5%;2020年底前公交车全部更换为新能源车辆。

![]()
(3)山西省:2020年底前,11个设区市城市建成区公交车、出租车、环卫车全部更换为新能源汽车;全面实施新能源汽车推广计划,到2020年,全省电动车生产能力达到12万辆以上。

![]()
(4)河北省:2018年不低于3万辆,力争4.3万辆;2019年不低于3万辆,力争5.5万辆;到2020年,全省累计推广应用各类新能源汽车30万辆,建设充电站1970座、充电桩65625个;石家庄市建成区公交车全部更换为新能源车。

![]()
(5)内蒙古:计划全区推广应用新能源汽车10万辆。(有态度就是好的,毕竟内蒙古2018年1月的新能源汽车保有量约7300辆,充电站39家,充电桩508个)

![]()
华东地区:山东、安徽、江西、江苏、浙江、福建、上海(按照7省市地区规划,华北地区至2020年保有量约为200万辆)

![]()
(1)山东省:2022年保有量达到50万辆;2019年起凡财政资金购买车辆采用新能源汽车,2020实现全覆盖;2020年底前公交车全部更换为新能源车辆。

![]()
(2)上海市:三年累计推广不低于15万辆(都叫蓝天保卫计划,就上海要特立独行,搞一个取名为清洁空气行动的计划)。

![]()
(3)福建省:到2020 年规划推广35万辆。

![]()
(4)江苏省:“十三五”规划推广25万辆,2020年实现20万辆所需充电基础设施需求。

![]()
(5)浙江省:规划推广累计23万辆以上,2020年底杭州宁波公交车全更换为新能源汽车

![]()
(6)安徽省:2015年以来,安徽省强调得更多的是新能源汽车产能规划,没有说目标,2017年推广也规划了4万。

![]()
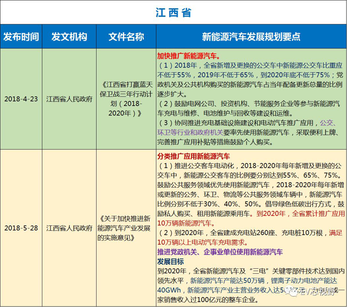
(7)江西省:2020年累计推广10万辆,2020年实现公交车不低于75%新能源化。

(来源:高新技术产业经济研究院:http://www.achie.org/news/cygh/2018/1030/6848.html)


雷达卡



京公网安备 11010802022788号







