近日,郑州市政府办公厅正式印发《中国 (河南) 自由贸易试验区郑州片区产业发展规划 (暂行)》(以下简称《规划》),规划期限为2018至2022年,明确了自贸区郑州片区的产业布局整体设计和重点区域功能规划。
根据《规划》,经过三至五年的发展,基本形成贸易新经济、物流新经济、金融新经济、文化新经济、信息新经济、专业服务新经济、制造业新经济七大产业集群组合的自贸区产业体系,构建“一轴三环七区”的空间布局,并着力打造EWTO功能区、国际金融岛、中央商务区、枢纽总部区、滨河国际交往区五大园区。努力把郑州片区建设成为内陆地区开放发展引领区、新兴产业创新发展策源区、国家战略协调发展示范区。
| “一轴三环七区”空间布局
《规划》指出,郑州片区核心区域按照 “一轴三环七区”的空间布局进行规划。

一轴。依托107辅道与北三环路,形成区域联动发展轴,旨在通过打造郑州片区各区块之间、郑州片区与周边区域之间的快速通道,有机连接各环、区和重点功能园区,带动沿轴各区域联动发展。
三环。一是依托龙湖中环路,打造创新要素活力环;二是依托平安大道、博学路与商都路,打造商务服务活力环;三是依托航海东路、明理路与经南十二路,打造国际合作活力环。通过三条产业环线,着力实现各区块之间有效的资源交换,培育形成特色更加鲜明的产业廊带,加快产业、项目集聚,形成良好的市场认知度和品牌优势。
七区。结合各区块的发展现实基础和产业演进方向,围绕各类中心职能,提升自我集聚、链式整合、业态融创能力,着力形成科创要素片区、商务休闲片区、金融要素片区、专业服务片区、国际贸易片区、先进制造片区、开放合作片区七大片区。
《规划》同时指出,郑州航空港区产业协同发挥自贸试验区在产业资源集聚、体制机制创新、国际开放合作、投资贸易便利等方面优势,推动航空港区与核心区域之间的资源共享、沟通协调、产业互动与合作,重点发展具有临空指向性和关联性的航空物流业、高端制造业、现代服务业等高端产业,努力建设成为国际航空物流中心和以航空经济为引领的现代产业基地,构建 “一核、三中心、三板块”的产业发展空间格局,以及智能终端(手机)产业园、航空制造维修产业园、生物医药产业园、商贸会展产业园、精密机械产业园、电子商务产业园、电子信息产业园、航空物流产业园八大产业园区。


| 五大园区:建成国际总部港
根据《规划》,重点园区功能设计按照“提升既有产业成熟地块、投建新兴产业聚集区域”的思路,近期重点打造EWTO功能区、国际金融岛、中央商务区、枢纽总部区、滨河国际交往区五大园区。
EWTO功能区建设方面,整合全球跨境电商信息流,布局大数据服务,重点发展保税仓储、物流分拨、会展中心、商务办公、大数据等产业,加快建设全球网购商品集疏分拨中心、 “一带一路”商贸物流合作交流中心、全球跨境电商大数据服务中心、内陆国际消费中心。
国际金融岛建设方面,定位为金融企业和总部经济聚集区,主要布局大型金融机构总部或区域总部,上市公司总部、国际金融机构、国际商务组织、科技服务业等企业。在龙湖内环,布局股份制商业银行、证券期货、保险等金融机构以及配套服务设施;在龙湖外环,重点布局国有大型商业银行、外资金融机构和法人金融机构;在龙湖中环路沿线,集聚上市公司总部,规划建设国际商务合作区、金融创新园区和新兴金融产业创新创业综合体。
中央商务区建设方面,主要发展以金融、期货、保险为主的金融业,以会计、审计、律师、咨询为主的专业服务业。引导各类金融机构总部、区域总部以及功能性中心集聚。依托会展基础设施优势,布局品牌化、国际化、专业化水平较高,具有先进办展理念和管理经验的会展龙头企业等。
枢纽总部区建设方面,依托郑东高铁站枢纽功能,加快发展楼宇经济,布局企业总部、创新创业、商贸集散、专业服务等业态,及酒店餐饮、娱乐休闲等配套产业。
滨河国际交往区建设方面,打造中原首个以国际交往为主题的城市功能区,着力营造时尚秀美的三生空间,吸引国内外500强区域总部、研发测试中心、创意设计中心和各类国际组织落户,最终建成国际总部港。
| 七大产业集群:打造金融控股集团
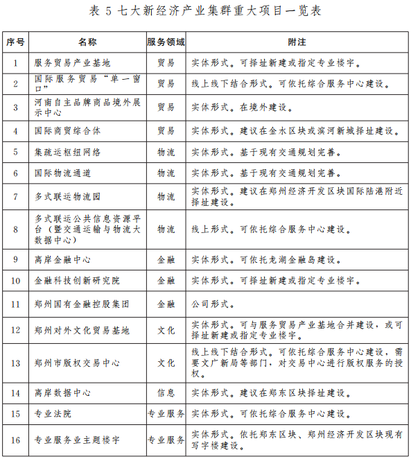
《规划》提出,根据中国 (河南)自由贸易试验区对郑州片区的定位,结合郑州市产业基础,将以现代服务业和先进制造业为主线,以做强传统产业、做大新兴产业、聚集市场主体为重点,打造贸易新经济、物流新经济、金融新经济、文化新经济、信息新经济、专业服务新经济、制造业新经济七大产业集群。
其中,在发展金融新经济方面,要以郑东新区金融集聚核心功能区为载体,着力打造金融机构聚集中心、商品期货交易与定价中心、要素市场中心、产业金融中心、金融综合配套服务中心,建成国家区域性现代金融中心。其发展重点主要分为以下七个方面:
跨境金融。推动银行、保险等金融机构推出跨境人民币结算、企业境外项目人民币贷款、跨境人民币再保险、资本金结售汇、离岸出口押汇、基金业务管理、内保外贷、仓单质押融资、离岸担保、外汇担保证券、出口信用保险等跨境金融业务。
商品期货。全力支持郑商所加快农产品等优势大宗资源性、战略性期货产品的研发和上市,支持郑商所拓展交割库点布局,鼓励场外期权、期货保险、期现结合等新兴业态发展。
要素市场。鼓励郑商所、郑州银行、中原银行、中原证券、中原农保、中原资产管理公司、中原股权交易中心等 “金融豫军”发展,适时组建郑州再担保集团公司等本土金融机构,在各金融要素市场中保持郑州的引领能力。
供应链金融。积极发展应收账款融资 (商业保理)、物流结算、融资仓储、期货交割、物流授信等业务,有序引导物流与供应链金融健康发展。鼓励发展保税租赁、航运保险、贸易融资等航空金融。
融资租赁。推动项目公司开展飞机、工程机械、大型设备、物流装备等融资租赁业务,提高融资租赁在航空、大型设备等领域的应用水平。
科技金融。鼓励金融机构开展 “科技贷”“科技保”等新兴业务,推进股权、债权融资等金融服务,建立健全以信贷、风险投资、风险补偿为主要支撑的 “投、保、贷、补”四位一体的科技金融服务体系。
互联网金融。积极推进金融业与跨境电商企业融合发展,引导非银行支付、众筹、消费金融等互联网金融业态健康发展。
为实现上述目标,《规划》还明确了金融新经济的两大关键发展举措及三大重大项目谋划:
关键发展举措1:产业招商。积极支持银行机构设立总行级人民币清算中心、离岸银行业务分中心或资产托管中心。鼓励争取持牌类证券、期货、公募基金等金融机构加快设立分支机构。加大引进金融行业协会、同业公会等行业自律性组织。推进金融开放和服务创新,重点引入外资银行、保险、证券公司等,支持社会资本设立民营银行。积极吸引国际金融机构的全球数据处理中心、共享后援中心、后台运营服务中心等。鼓励保理公司、融资担保、小贷公司、创业投资基金、境外股权投资基金、产业基金、资产管理公司、消费金融公司等新兴机构入驻。鼓励在大型物流与仓储中心、双创基地、产业园区等产业聚集区,建立配套的产业金融服务中心。
关键发展举措2:制度创新。积极向国家争取纳入人民币国际结算、投贷联动、消费金融等一批金融领域的试点,支持片区内金融机构参与租赁业境外融资、远期结售汇、人民币对外汇掉期、人民币对外汇期权、互联网企业开展经常项下跨境人民币集中收付业务等涉外业务试点。研究放宽对外资期货公司、保险公司、投资基金的投资限制,力争允许境外投资人参与期货等金融市场交易活动;探索允许新设或改制成立的外商独资银行或中外合资银行,在提交开业申请时可以同时申请人民币结算、人民币借记卡等业务。支持符合条件的金融租赁公司和融资租赁公司设立专业子公司;支持金融租赁公司和融资租赁公司在符合相关规定前提下,设立项目公司经营大型设备、成套设备等融资租赁业务,开展主营业务相关的保理业务和福费廷业务。对注册在自贸试验区海关特殊监管区域内的融资租赁企业,进出口飞机等大型设备涉及跨关区的,在确保有效监管和执行现行相关税收政策的前提下,可以按物流实际需要,实行海关异地委托监管。
重大项目谋划1:商品期货交易中心。支持郑州商品交易所做大做强,推动郑州商品交易所成为国内外具有重要影响力的期货及衍生品交易所,增强在国际金融市场的参与度和话语权,力争建设成为综合化、现代化、具有国际影响力的商品期货交易中心。
重大项目谋划2:金融科技创新研究院。顺应科技与金融高速融合、并行发展的大趋势,成立金融科技创新研究院,在云计算、大数据、区块链、物联网、智能设备、移动支付等信息科学与金融的交叉领域,引进相关人才、企业、科研院所,探索行业前沿课题,为自贸区金融产业发展提供智力支撑。
重大项目谋划3:金融控股集团。学习先进地区经验,做大做强金融控股集团,集中现有金融牌照,积极参与银行、证券、信托、期货、基金、保险、股权投资、资产管理、典当、小额贷款、融资租赁、再担保、商业保理、互联网金融、股权交易、金融资产交易、商品交易清算等主要金融领域的投资、经营活动,逐步发展为具备综合经营能力的金融控股集团。


(来源:高新技术产业经济研究院:http://www.achie.org/news/cygh/2018/1101/6858.html)


雷达卡



京公网安备 11010802022788号







