高顿君又来给大家讲鬼故事了:
距离2018年12月CFA一级考试,只剩下几天了!
好了,讲完了!
回归正题,据最近的调查,高顿君得知一些同学对自己的复习不够自信,或是在知识点上还有很多重点理不清。
于是呢,高顿君决定接下来的几天,会陆续给大家带来一些备考干货,比如知识精简要点等,希望能帮助大家理清楚考试重点
而今天呢,高顿君要分享的,就是关于CFA一级的固收知识要点。这些要点将以中文形式展示,供大家作重点知识回顾。

在2018年的CFA一级考试中,固定收益部分占比10%,在整体课程体系中占比位居中游。根据CFA协会统计,这个科目是属于难度较高的科目。
一方面,它在各种投资工具中相对专业和晦涩,投资主体以机构为主,个人投资者对此相对陌生;
另一方面,过去30年“异军突起”的资产支持证券具有与传统债券截然不同的特征,即全新的“收益-风险”结构。
鉴于本部分内容与其他科目的关联性,考生在学习本部分内容之前,需要熟练掌握数量分析方法、投资组合和衍生品的相关知识。
对于本部分内容,考生需要对大量的专业术语词汇与概念有清晰的理解并辨析,理解各类固定收益证券(主要是资产支持证券)的特征和区别,掌握计算题的常见模式和方法,忽略证明与推导。
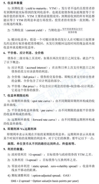
关于本科目,我们可以将其划分成两大部分:基本概念与收益风险分析。其中,重要知识点如下图:

在这些知识里,基本概念包含债券定价的基本计算以及资产支持证券的相关介绍,为后续学习奠定基础;
收益风险分析的核心内容包括各种久期与凸度的计算,即是重点又是难点,同学们需要分配较多的学习时间。
下面,就是高顿君为大家带来了的关于“固定收益证券”这一科目的重要知识点,备考一级的同学望自我检查下,相关要点是否已经掌握
固定收益证券:定义基本要素
这一章节中,债券的五大基本要素和现金流结构是本章重点,对于不同债券的本金偿还方式和票息支付方式要有充分的了解。

固定收益市场:发行、交易和筹资
关于这一章节的内容,并非是重点章节,考题主要以定性为主,即考察定义与特征。因此,同学们主要了解概念即可。

债券收益估值
本章是固收极其重要的一章。固定收益证券科目中的常考点大量分布在本章,且考察方式以计算为主。
考生应掌握利用到期收益率、即期利率和远期利率对债券定价的方法,掌握即期与远期利率的互相转换,学会使用计算器计算到期收益率、赎回收益率,债券全价、应计利息和净价,并掌握货币市场收益率计算和集中主要收益率利差的定义与计算。


资产抵押证券介绍
本章着重定性理解。同学们应重点掌握居民住房抵押贷款支持证券的性质和结构化特征,并能够对比掌握集中不同资产抵押证券的异同。


理解固定收益的风险与回报
本章是整个科目中的重点和难点,且以定量考察为主,同时也存在一些定性考察的题目。
本章的重难点在于久期和凸度的计算,掌握这些重点,无论对目前一级还是未来二级考试都有很大帮助。


信用分析基础
本章属于非重点章节,难度相对较低,仅仅要求了解信用风险的基础知识,考察方式主要是定性考察。

以上就是今天的分享,接下来的几天,高顿君还会陆陆续续为大家带来一些干货分享,希望同学们能结合重点划分合理复习,提高效率
高顿君在这里预祝大家顺利通过考试!
文章来源:高顿,若需引用或转载请保留此处信息,未加入此版权信息,盗版者将追究法律责任!


雷达卡


京公网安备 11010802022788号







