凛冬将至——这是2018年不少行业从业者们感受最深的词。但在资本寒冬的季节里,生鲜行业无疑是个例外,在消费升级和新零售的风口下,生鲜成为了资本和社会关注的热门领域。
前有盒马鲜生睥睨四方,所到之处消费者云集,甚至出现了“盒区房”一说;后有9月份每日优鲜融资4.5亿美元,继续保持半年一次的融资频率,在生鲜赛道上狂奔不止。
繁华背后,人们或许还能想起2016年下半年开始的生鲜电商倒闭潮:菜管家、鲜品会、美味七七、青年菜君等十几家生鲜电商接连倒闭……
生鲜行业的下半场,是否能持续打响这场漂亮的翻身仗?
近日,由前瞻产业研究院发布的《中国生鲜行业研究报告》,基于中国生鲜行业发展现状,深度聚焦生鲜行业全产业链,从行业发展环境、产业链布局、最新商业模式、行业消费者调查等,多角度剖析生鲜行业发展的机会、痛点与行业趋势,完整解构生鲜行业赛道情况。

在“中国生鲜行业概述”部分,报告运用PEST分析法重点分析了行业发展环境。前瞻产业研究院认为:从大环境来看,政策持续加码、经济环境稳中向好、消费需求上升、技术进步等多重因素都预示生鲜行业将持续向好发展。

报告还重点解构生鲜行业全产业链。作为全文的核心章节,基于数据,前瞻产业研究院认为,目前生鲜行业存在生产集中度低,流通环节改善空间很大的特点。而对于生鲜产业的上游---农业生产来说,农产品生产集中度低,生鲜产品难以标准化是长期存在的问题。
而在最为关键的生鲜行业中游---生鲜流通环节,普遍存在层级多,损耗率高;冷链物流建设落后,生鲜冷藏流通率较低;流通环节操作不规范,缺乏专业化经营人才等三大痛点。
对于生鲜行业下游的零售交易环节,前瞻产业研究院《中国生鲜行业研究报告》指出,农贸市场仍是生鲜零售的主要渠道,而生鲜超市、社区便利店等新型零售渠道,则依靠优化农超对接环节,缩短物流时间,降低损耗等优势成为后起之秀。

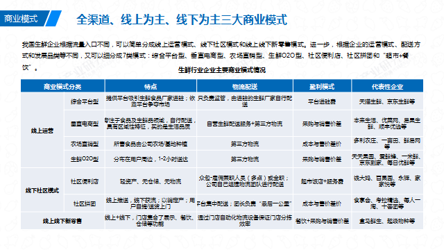
在分析生鲜商业模式及案例时,前瞻产业研究院认为,根据企业运营模式、配送方式和发展品类等标准,可将我国生鲜企业细分成7类模式:综合平台型、垂直电商型、农场直销型、生鲜O2O型、社区便利店、社区拼团和“超市+餐饮”。
报告分别以京东生鲜、易果生鲜、多利农庄、每日优鲜、百果园、食享会、盒马鲜生等代表性企业深入解读了上述7类模式。

侧重消费端研究是《中国生鲜行业研究报告》的一个亮点。在报告的第四部分“生鲜行业消费者调查研究”中,根据前瞻产业研究院的大量调研数据显示:中产阶级家庭年轻宝妈为生鲜消费主力军,消费频次则以每周2-3次最为常见;中年人消费频次更稳定,消费渠道以生鲜超市、农贸市场和线上电商为主。

最后,报告结合当下热点,深入剖析了生鲜行业投资机会,认为生鲜行业具备未来提升空间大、消费需求潜力大、国家政策支持力度大三大投资潜力。此外,报告还指出目前生鲜行业中,经济发达沿海地区投资机会好,但欠发达地区市场潜力大的特征。与此同时,时下热门的商超新零售以及社区团购依旧具备较好的投资价值,值得持续关注。

更多报告章节、亮点:
1. 中国生鲜行业概述:PEST分析法解构生鲜行业发展环境
2. 生鲜行业产业链分析:全产业链剖析生鲜行业,明确指出各环节痛点
3. 生鲜商业模式及案例解析:7个案例全面透视生鲜行业运营模式
4. 生鲜行业消费者调查研究:“宝妈”成消费主流人群,收入水平影响消费渠道
5. 生鲜行业投资机会分析:三大潜力助推生鲜行业投资热潮,新零售商超前景向好
附完整报告下载地址:https://bg.qianzhan.com/report/detail/1812031016415861.html


雷达卡






京公网安备 11010802022788号







