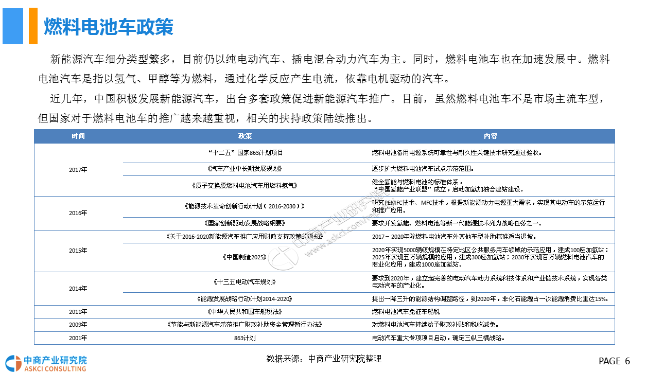
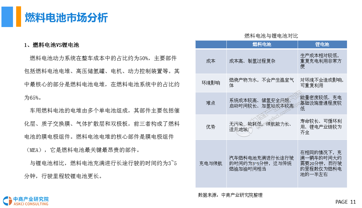
中商情报网讯:燃料电池汽车是指以氢气、甲醇等为燃料,通过化学反应产生电流,依靠电机驱动的汽车。燃料电池动力系统在整车成本中的占比约为50%,主要部件包括燃料电池电堆、高压储氢罐、电机、动力控制装置等。其中,最核心的部分是燃料电池电堆,在燃料电池系统中的占比约为65%。
























|
楼主: 中商产业研究院
|
675
1
[咨询行业分析报告] 2018年中国燃料电池汽车行业市场前景研究报告 |
|
副教授 92%
-
|
| ||
|
|
扫码京ICP备16021002号-2 京B2-20170662号
京公网安备 11010802022788号
论坛法律顾问:王进律师
知识产权保护声明
免责及隐私声明


