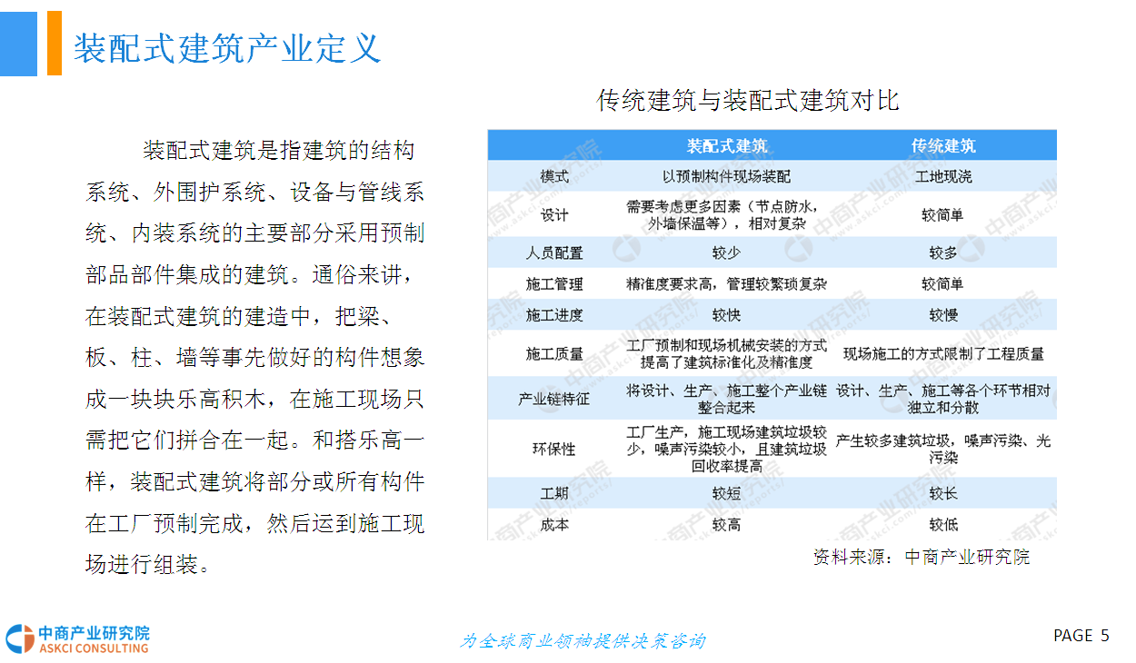
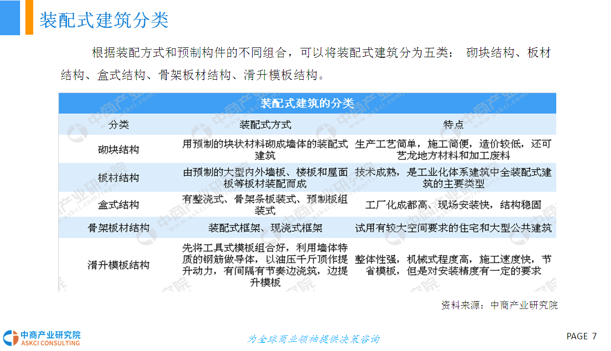
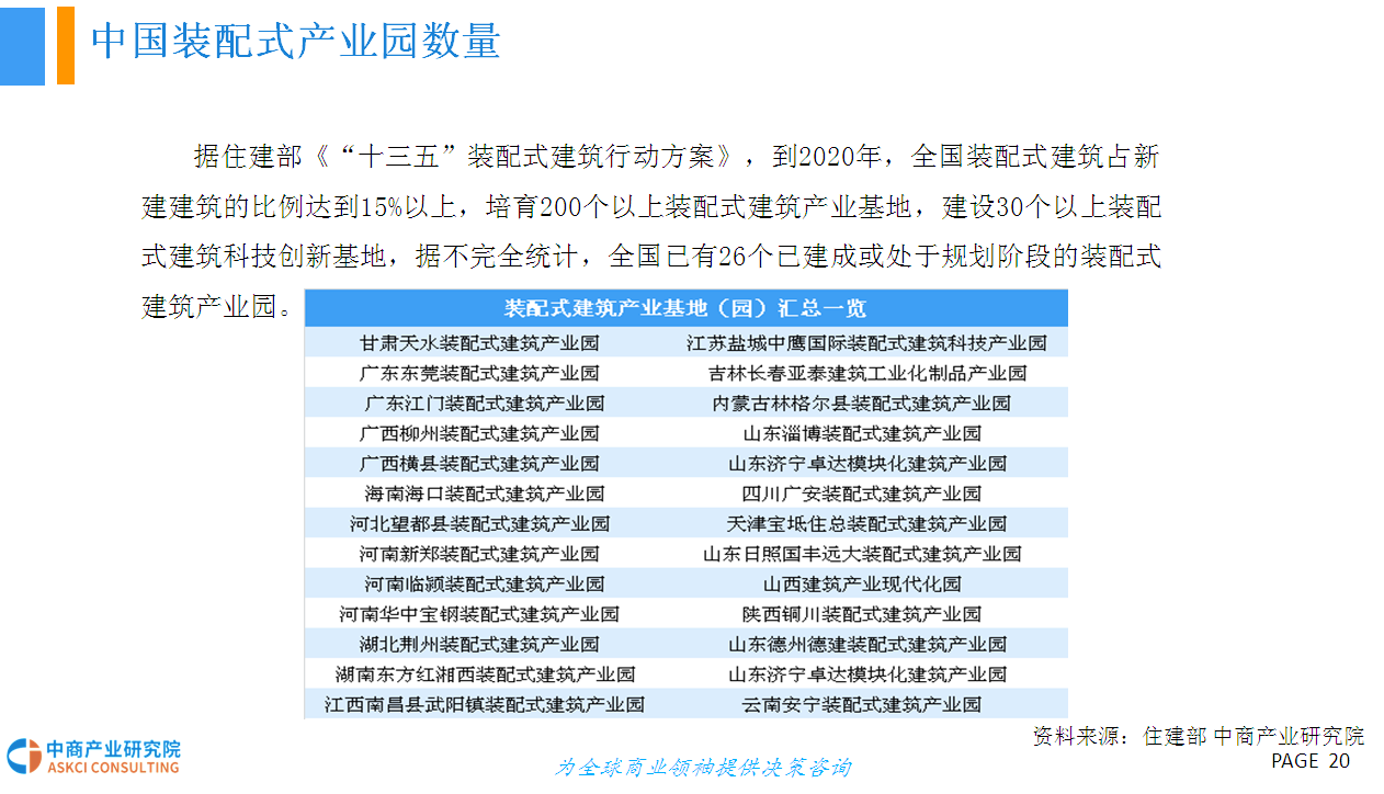
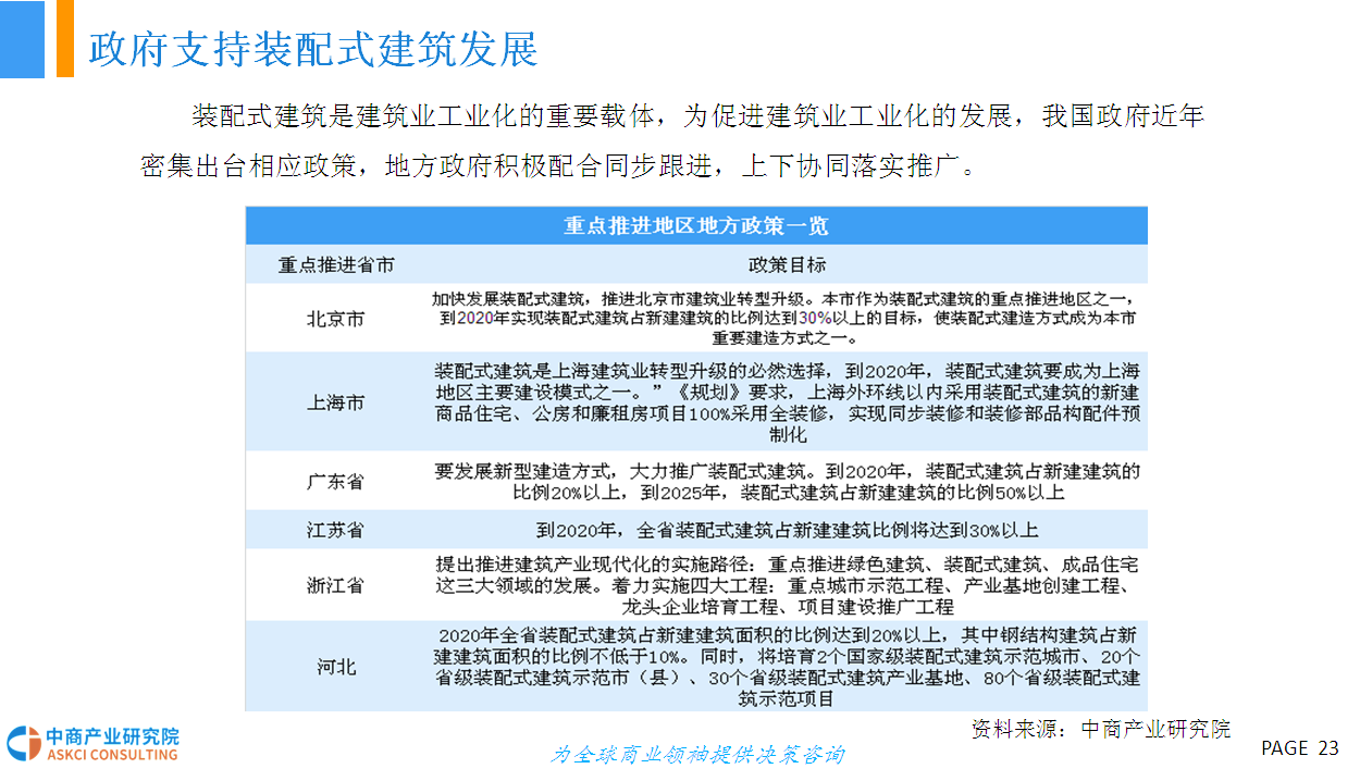
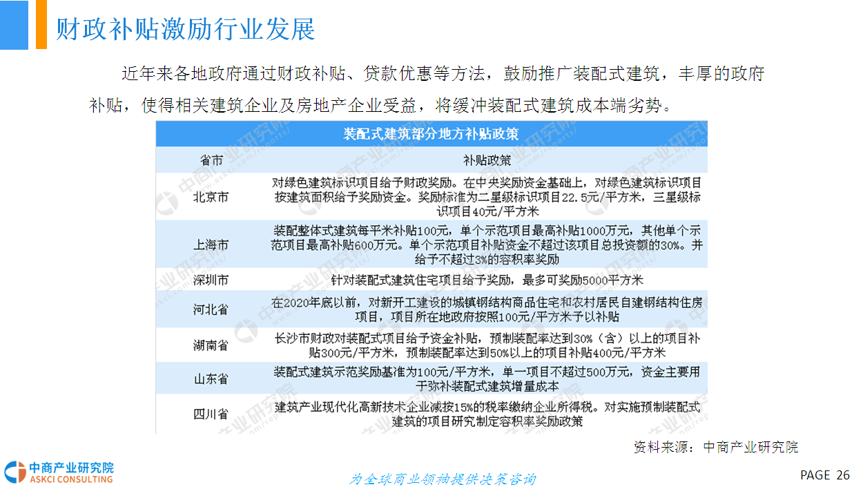
装配式建筑是指建筑的结构系统、外围护系统、设备与管线系统、内装系统的主要部分采用预制部品部件集成的建筑。装配式建筑材料生产速度快、施工周期短、能耗少。近年,中央和地方连续出台推广装配式建筑的相关政策,预计未来装配式建筑市场产值将超过2万亿。




































|
楼主: 中商产业研究院
|
647
4
[咨询行业分析报告] 2018年中国装配式建筑行业市场前景研究报告 |
|
副教授 92%
-
|
|
|
|
| ||
扫码京ICP备16021002号-2 京B2-20170662号
京公网安备 11010802022788号
论坛法律顾问:王进律师
知识产权保护声明
免责及隐私声明


