华为数字化智慧健康
华为智慧健康业务布局主要是运用华为自身大数据的优势提供数字化智慧健康方面的解决方案。主要包括:智慧医疗、智慧城市、智慧教育和智慧园区等,其中智慧医疗包括数字医院、区域卫生信息化及远程医疗。
华为智慧健康产品推出来智能可穿戴设备,如华为手环B3、B5、E3等,华为手环可以自动识别用户走路、跑步、攀登、睡眠的状态,而且在硬件上增加气压计,配合优秀算法,准确识别攀登状态和相关数据的分析统计。
2018年11月23日,华为“预见,改变”新品发布会上,华为消费者手机产品线总裁何刚不但分享了关于HUAWEIWATCHGT、华为手环B5等产品在运动与健康方面的尝试,还推出了一款全新的智能可穿戴新品华为手环3e,从这些不同产品上,华为展示了关于智能可穿戴设备的更多可能。

在远程医疗方面,华为远程医疗平台支持全联接远程医疗服务,能实现医院内部,医院与基层医疗机构远程医疗的信息互联互通和专家资源共享,有效加强基层医疗机构服务能力,提高疑难重症救治水平。
此外,华为在智慧健康领域与多家公司签订战略合作协议,整合资源及优势,在智慧健康多个领域打造解决方案。

百度医疗大脑
2017年1月,百度医疗大脑在北京发布。据悉,这是百度人工智能在医疗领域内的最新成果,把云计算、大数据、人工智能等技术与传统医疗行业相结合,通过更加丰富的数据建立精准的用户健康画像,从而提供更精准的医疗匹配服务,来推动互联网医疗平台的升级。
百度医疗智慧健康业务布局包括个人健康管理、医疗大数据研究、公共卫生管理等部分。其中个人健康管理包括健康评估、智能预诊;医疗大数据研究包括疾病分析、药用分析;而公共卫生管理主要集中在疾病预警、人群健康两个方面。

目前,市面上百度智慧健康产品主要有皮肤病预测、百度手环、百度预测三款产品较为被人所知。

阿里构建医疗新生态
2018年11月15日,阿里健康(00241.HK)发布公告表示,已与蚂蚁金服子公司支付宝签署战略合作协议。阿里健康将独家在支付宝客户端上设立独立的医疗健康服务频道,全权管理和营运该频道内的医疗健康行业合作伙伴,同时通过不断引入新的医疗机构和健康服务机构,在支付宝平台上为用户提供更全面的医疗健康服务及产品。
阿里健康作为阿里在健康医疗领域的重要部署,于2014年成功借壳上市,它主要有四大块板块业务:医药电商、智慧医疗-医疗AI、产品追溯及健康保险。
阿里在智慧健康领域构建医疗应用新生态:1)集合传统医疗IT优势,构建云计算平台,加速实现互联网医疗信息化建设;2)扶持创新互联网医疗健康应用,丰富医疗云生态,实现自我健康管理多样化;3)收集更多医学级客观数据,优化院内看病流程,提高院内医生诊疗水平。

此外,利用大数据挖掘医学级数据价值:1)推出大数据解决方案帮助医院数据压力变为数据优势,海量医疗数据分析实现高效精准诊疗;2)助力各类智能医疗穿戴设备或平台,收集院外医学级数据供院内参考,实现现代化就医模式。

腾讯内部孵化+智慧健康
腾讯内部孵化的移动端医生APP“腾爱医生”,目前发展得有口皆碑,它为患者打造一个可信任的信息渠道,同时医生也可在此平台建立属于自己的品牌,通过信息透明赢取患者的信任,进而建立良好口碑。其次,腾爱医生可使医生团队提高医疗效率,即使医生外出,团队内的成员也能随时随地和患者进行在线沟通。
同时,腾讯充分发挥其链接一切的能力,以“公众号+微信支付”以及QQ钱包为基础,结合微信的移动电商入口,用于优化医生、医院、患者以及医疗设备之间的连接能力。
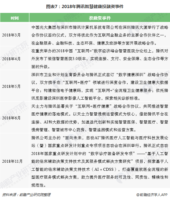
近年来,腾讯在智慧健康领域投资与合作动作不断,总的来看,腾讯主要以内部孵化+外部投资双向驱动在智慧健康领域“打天下”。

更多数据参考前瞻产业研究院发布的《中国智慧健康产业发展前景预测与投资战略规划分析报告》


雷达卡




京公网安备 11010802022788号







